找回密码
注册会员
发新帖
40_avatar_middle

205

积分

0

好友

14

主题
online_member 发表于 2022-12-20 08:26:33 | 查看: 1116| 回复: 20
原文

正式开始写第一本书,有钱的捧个钱场,没钱的捧个人场:)
先搭了个框架,
世界上最实用的电子入门教程,版本更新
大家只下载最新版本即可
20180608-V1.7 第23章电子计算机编程其实也不难更新部分
链接: https://pan.baidu.com/s/1Os4Agf0mnwNx62TDW7cEMw 密码: irnv
后续新更新的内容都放在总目录下了,到下面链接查看:   更新到V1.7

世界上最实用的电子入门教程453 / 作者:天褐女孩涛 / 帖子ID:97072

https://www.zhihu.com/video/979681045587599360


世界上最实用的电子入门教程664 / 作者:天褐女孩涛 / 帖子ID:97072

世界上最实用的电子入门教程227 / 作者:天褐女孩涛 / 帖子ID:97072

世界上最实用的电子入门教程49 / 作者:天褐女孩涛 / 帖子ID:97072
内容先不说,看排版,最近审美有所提高,自我感觉良好。

敬请期待:)

    写的过程中发现排版是个技术活,开始有朋友催更了,那么我们还是内容为主,我先快速更新,再排版。所以大家再从这里下载到书籍时,注意此问题。排版和检查顾不得了。发现错别字在讨论区留言帮我校订,感谢!
另外知乎上已经写了的一部分基础内容,暂时书中先不写,大家可以直接从知乎查找。
先填充其他内容和实用的一些技巧和知识。
急性子朋友先看这里:
关注作者点这里:

据说爆照可以增加知名度,

世界上最实用的电子入门教程808 / 作者:天褐女孩涛 / 帖子ID:97072

这辈子修好是不一定的,拆是一定要拆的

<hr/>更新,知乎文章汇总:

知乎向导概述


  • 知乎有了目录功能,我会把所有的精华文章都整理到这里;
  • 如果你时间实在有限,就只看这篇文章了,会不断修订更新。
  • 如果你是为了学点东西,建议用电脑浏览器阅读,如果你是为了看着好玩可以用手机。
向导文章的价值?

  • 自己局限、经历、经验范围内,尽量输出有价值内容。
  • 个人认知能到什么层次,我就会真实输出什么层次的内容。
  • 向导个人所有知乎文章也是为自己的小孩准备的,请自行确认!
一、前言

大家说好才是真的好,谷歌、必应、百度搜索“电子入门”关键词,首位或者除去广告位就是知乎向导,网友只收藏不赞同,但还是暴露了

世界上最实用的电子入门教程897 / 作者:天褐女孩涛 / 帖子ID:97072
知乎文章目录结构不好,新建文档博客,欢迎参观考察...

不是作者多高明,而是把基础和工作结合起来,能够实用化的教程太少了,大部分高高在上,不是我们普通人能理解的,抛砖引玉,希望越来越多年轻人参与科普,为大多数人服务,而不是仅仅为天才写文章。
经常有人说,应试教育固化影响小孩的创造力,所以进行各种素质教育,教育改革。
个人观点,实际上是因为近代西方占据了先发优势,导致盲目照搬非常多的东西,不管年轻人理解不理解,先把公式定理演算等等挪过来再说,这就导致了基础知识与学术知识实际上是脱节的。应试教育不是大问题,而是要把课程编排明白了,让小孩把该懂得道理能够读懂,不行就用一本书解释一个道理,而不是一句话带过,让大家猜,懂了才能自行总结方法,才能进展快。
基础不牢,地动山摇。
很多人理解错了这句话的意思,基础不是学习浅显的公式、定理,而是对事物本质、事物机理的把握。
让小孩、初学者最能直观理解事物本质的方法本来是中国人的传统艺能, 但是被各种忽悠带歪了。

  • 从整体上认知事物 (道生一,一生二,二生三,三生万物)
  • 类比法认知事物 (君子生非异也,善假于物也)
所以向导喜欢用框架学习法和类比学习法,这是我发明创造的吗?这根本就不应该是什么高明的东西,而仅是捡老祖宗留下的一点牙慧而已。就是我们从小学到高中每天在学的经典书籍,天天在背诵和考试,甚至一月一大考,一周一小考,每天都考考,都烤糊了,这样也好,起码是硬灌到脑子里了,实际我们差的仅仅是一点,是不变通,不动脑,不总结。
读到这里的年轻人记住一句话,从此以后,记得任何人对你说了一句话,你读到了一个句子、一个段落。不要觉得多高明,而是问问自己,他为什么这样说,为什么这样写,为什么这样演,为什么这样对待别人,每次你都反复问自己这一句就好了。
再重复一遍,
不断追问,他为什么这样说,为什么这样写,为什么这样做?
不断这样追问自己,你的思维高度很快会提升两个层次,然后你会与众不同,你会脱颖而出!
与众不同是在社会上生存的一项优势技能!
读荀子的书,照本宣科,不知变通,善假于物仅仅就是理解为利用工具,但是大家读了这么多书,仔细考虑下诸子百家写文章,最喜欢用的方式是什么?
北冥有鱼,其名为鲲。鲲之大,不知其几千里也;化而为鸟,其名为鹏。鹏之背,不知其几千里也;怒而飞,其翼若垂天之云。是鸟也,海运则将徙于南冥。南冥者,天池也。
庄子说的真的只是一只大鸟?
看到有鱼,很多同学都觉得怎么做了好吃,但是,鲲之大,一锅炖不下
燕雀安知鸿鹄之志,说的真的是燕子和鸿鹄?
庄周梦蝶,蝴蝶是什么?
全部是借物喻人,我们为什么不能反过来,借人喻物呢?

  • 单片机不就是个人吗
  • 电路不也是个人吗
单片机是没有手脚的大脑(电脑)、电路的电源是心脏和血液,传感器是人的五感...
万事万物皆可借用,或类比、或反证、或寄情、或劝学...
论证下:
为了让更多迷糊的同学真正明白什么叫做善假于物,向导脸也不要了,向导借着三大引擎吹嘘宣传自己,这也叫做善假于物,都学着点:) 我这脸皮还是薄,起码有个实证。
大家不是还见过各种蹭名人照片的,也是假于物,这叫做恶假于物,坑蒙拐骗,都是套路!
君不见歪门邪道蹭照片,朝如专家暮成渣,君不见不讲武德下飞机,鼻青脸肿惨兮兮...
国家都忍不了了,反诈骗APP也就来了...
你也说聊斋,我也说聊斋,鬼也不是那鬼,怪也不是那怪,牛鬼蛇身到比哪正人君子更可爱。
不要走这种邪路,走正道也有很多路子,就是需要坚持和毅力,要善假于物,多动脑,
鲲鹏一日同风起,扶摇直上九万里。

世界上最实用的电子入门教程479 / 作者:天褐女孩涛 / 帖子ID:97072
高赞的几篇回答留作纪念:
自学电路为什么这么难,在国外几岁十几岁的小孩为什么上手又那么快,是不是我们的课程设置上有什么问题?
5000个以上收藏的回答:如何建立自己的认知体系? - 向导的回答 - 知乎
如何建立自己的认知体系?
高赞的文章:
向导:第一节 电 电流 电压 电路 基本电子元件
向导:第二节 交流电 直流电 交流变直流
向导:第三节 基本电路之交流电路与变压器

写了一本电子书但是没写完,没有完整版,写完的已经全部放出来了,不是敝帚自珍也不是为了收费,而是时间有限...
世界上最实用的电子入门教程V1.9
链接:文件分享 密码:9h87u7
除了训练营的课程,这本电子书后续的文章大部分都在知乎专栏了,请翻看向导的各个专栏。
<hr/>二、向导训练营

对电子非常感兴趣或者长时间电子、单片机无法入门可以尝试参加:
向导:向导电子单片机编程技术半公益训练营(A25版)
(大家看到F10 F20 M20 M40 之类编号,是训练营大纲中的课程编号,会有相当一部分的文章开源)
目前在课程群的研发总监7位,软件工程师最多,毕竟是知乎,可能几十位,没详细统计,还有几位是总经理、博士生(TOP5之内,说的太高了怕吓到大家,就是个5吧),研究生应该有20几位吧,也记不清。
非常感谢这些大咖的认可,不过这里我想说研究生和博士跟我学,我并不开心,这不是我的职责范围,说明大学课程有些地方的确需要改进,在学以致用方面有很大的进步空间。

世界上最实用的电子入门教程667 / 作者:天褐女孩涛 / 帖子ID:97072
参加课程的人员是三年多来积累的,前期加入的同学实际上是冒着很大风险,非常感谢大家的认可,诚惶诚恐。
<hr/>三、向导其他专栏

向导文章详细内容看专栏(到2021.5 共写了200多篇):
电子编程技术从入门到工程师
单片机编程从入门到工程师
青少年思维训练
创业守业风险控制 管理知识分享
<hr/>四、年轻人的误区

费力不讨好的错误认知与完美主义的笼子
以下几张图片,觉得比较有用,就当送给年轻人的福利。
.1、韧性比聪明更重要
找到一条路先上去,先站到高处,无论是爬上去的还是飞上去的,然后你再回头看那条路是捷径,而不是每条路你都去尝试一遍。
任何动物都是趋利避害,走捷径的,但是捷径大家都会走,所以路窄且拥挤,有一条大道竖着几面墙,但实际上每面墙仅有一毫米厚,用头撞也可以毫无伤害的撞过去,但是大部分看一眼就绕道走所谓的捷径了。
无论做生意或者学习提升,你不是碰到一个1mm的墙,而是十几二十个,我们要需要的就是撞过去,而不是绕道而行,这才是最快的路径

世界上最实用的电子入门教程895 / 作者:天褐女孩涛 / 帖子ID:97072
..2、失败是成功之母,控制风险的试错是唯一的路

世界上最实用的电子入门教程120 / 作者:天褐女孩涛 / 帖子ID:97072

世界上最实用的电子入门教程892 / 作者:天褐女孩涛 / 帖子ID:97072

世界上最实用的电子入门教程342 / 作者:天褐女孩涛 / 帖子ID:97072

人的本性引导你做完美主义者,但是这样做的结果会让你完美的失败
我们的目标是做不完美的成功者,而不是完美的失败者!
以上两句话请重复记忆一万遍!!!
3、怎样去学习,大项目、小项目,首先是做个完整的东西出来,能用就好,开始不要追求细节,不要过度优化,先完整再追求完美,这样兴趣不会丢失,有成就感,也能获得持续的动力!

世界上最实用的电子入门教程348 / 作者:天褐女孩涛 / 帖子ID:97072
4、外面世界很大,我要去闯一闯
实际上年轻人都有出人头地、走南闯北的理想,但是大部分人陷入一个误区,以为闯荡一番就一定能行。
实际上你自身的资源在哪里,你就应该在哪里,家里人脉较广,你跑到一个陌生的地域从头开始,非常难。
但对于家庭条件不好的同学,闯荡一下未尝不可,凡事要动脑,而不是过河随大流。
如果比较恋家的同学,建议是找寻当地不远的地级市资源,慢慢发展就好了。总是追求北上广,可能得不偿失。
另外就是不要多个城市切换工作,好不容易积累的资源,因为距离疏远,又要从头再来。
上面以上错误,我全部犯过,本来要去月球,我去火星先溜了个圈,然后还要回到原点,教训惨痛,引以为戒!
<hr/>五、减压与思维重建

我慢慢明白了为什么不快乐,因为我总是期待一个结果。看一本书,期待它让我变得深刻;吃饭游泳,期待它让我一斤斤瘦下来;发一条微信,期待它被回复;对别人好,期待被回待以好;写一个故事说一个心情期待被关注,被安慰;参加一个活动期待换来充实丰富的经历。这些预设的期待如果实现了,我长舒一口气,如果没实现呢,就自怨自艾。可是小时候也是同一个我,用一个下午的时间看蚂蚁搬家,等石头开花。小时候不期待结果,小时候哭笑都不打折。
——玛德《允许自己虚度时光》
向导个人的理解:
努力的人生很精彩,但是努力不是为了必须有结果,找到自己的兴趣,去做感兴趣的事,无论有没有结果,都不是在虚度光阴。
假设所有人都理解你,你得有多普通!

如果你被黑暗敲打,恰恰说明你是光明本身!
向导:人生疑惑第一解
向导:控制风险(轻仓、备份、买保险)的试错是最好的成长方法
向导:思维的要诀--打造自己的模式
<hr/>六、招募助理提前学高管知识|向导遇到了时间精力问题

以下内容请仔细阅读,请广大学子不要错过一个重要的提升机会!!
以下内容请仔细阅读,请广大学子不要错过一个重要的提升机会!!
以下内容请仔细阅读,请广大学子不要错过一个重要的提升机会!!
目前机会暂时只开放给大学生,名额有限,先到先得。
向导大部分工作是开源分享,为广大非天才同学开启一扇大门,因时间及个人原因导致文章编写、团队工作无法理顺,进展缓慢甚至停滞。寻求有开源分享精神的同学可以长期合作、互帮互助。
为腾出时间进行团队组织与推进,所以重新启动招募助理事宜
划重点:
向导个人履历异常丰富,维修员、技术员、产品工程师、品质经理、研发工程师、研发总监、总经理助理、企业副总、管理咨询师,也在创业的路上,只说一次,信不信在你。
记住一句话,机会不是等来的而是抢来的,我做到任何职位,是硬闯出来的,都是硬桥硬马真功夫。但是这条路我花了20年,路上惨烈无比,你在大一大二就可以提前学到一些知识,你可知道这是富二代才可能有的机会训练。
同学愿意每周抽点时间帮我做点事,实际上是提前训练自己做总经理助理的。我不讲明白大量同学好像你在错过什么。目前助理仅限定于大学生,最好是大一、大二的同学,时间宽裕,个人不想占用同学太多时间。名额有限,先到先得。
向导:向导电子单片机编程技术半公益训练营(A25版) 大家看明白一个问题,如果我是为了赚钱不择手段,请看半公益训练营的对大学生的福利是什么(600元象征性的交费学习)
向导的生存原则是什么:

  • 控制风险的试错是最好的成长方法
试错收益、机会收益:

  • 600元学技能入门技术
  • 免费学总经理助理知识,并后期获取20%收益分成
风险、试错成本:

  • 损失600元
  • 每周损失3~4小时
第二种也就是你连600元也不用交了,花时间买做总经理助理的经验,以上两种请自行选择!

世界上最实用的电子入门教程330 / 作者:天褐女孩涛 / 帖子ID:97072
微信:xc32640110 邮箱:[email protected]
助理福利:

  • 选择任意一个训练营免费学习 (电子入门到工程师,单片机入门到工程师,管理进阶训练营);
  • 可学习向导已经掌握的自媒体技能;
  • 倾囊相授职业避坑原则与未来规划建议(受自身局限性,不保证完全正确,但尽力提供拓展思路);
  • 为向导带来有效建议或是极大助力的优秀同学,开放所有训练营并优选加入合伙人团队。
  • 注意向导品牌仅在创建初期,暂时无经济实力补偿助理工作,以技能训练方式补偿;
  • 但是任何不谈票子只谈情怀就是耍无赖(另一个词比较难听委婉点),所以当知乎关注人数>10万,或存在正向收益,支撑作者完全独立创作时,至少以实际收益20%回馈助理(以实际工作任务数量、难度、人员数量累计,尽量做到公平公正)
要求:

  • 学有余力的大学生(专业不限、性别不限),有适用技能的朋友不限学历,学生主要是空闲时间较多。
  • 绘图、插图、动图制作、动画制作、视频剪辑、英文翻译技能的同学优先;
  • 会计算机的基本操作或者学习能力强能够快速培养。

工作方式、工作时间:

  • 为避免占用同学过多时间影响学习,限定工作时间为每周4小时;
  • 项目管理软件任务方式安排工作(暂定钉钉项目管理或腾讯Tapd),远程协作;
  • 无任何紧急工作任务,任务发布起一周内完成即可,所有任务一周总时长不超过4小时;
  • 合作周期,累计时间暂定一年,可以长期合作,互帮互助,优选加入合伙人团队。

工作内容:

  • 文字文案校对、文档格式整理;
  • 视频剪辑,字幕添加,章节分段;
  • 英文良好的协助中英文互翻(近期是翻译校对《电路课程》);
  • 插图、题图制作;
  • 动图、动画制作;
  • 另外招募一两位单片机编程经验的同学协助完善单片机课程;
  • 以上工作以任务方式发布,能完成一种即可。
其他

  • 试用期三个月,部分同学可能因个人选择、时间问题无法合作,秉承自愿及合适原则;
  • 合伙人团队也仅是创建初期,甚至工作未完全理顺;
  • 绝不只报喜不报忧,秉承坦诚交流、真诚合作的方式。
  • 实际上协作的过程也是学习的过程比如说用那种翻译软件,用那种文档编辑软件,视频处理、动画的处理、协助翻译电路课程的同时,也是对自身的一种锻炼,这就是开源合作的意义。
欢迎同学们的问询与交流,微信:xc32640110 邮箱:[email protected]
真的是忙的要起飞的节奏,所以加微信同学注意可能要等半天或一天才能加上,请了解此情况,
非不为也,实不能也 !!

世界上最实用的电子入门教程471 / 作者:天褐女孩涛 / 帖子ID:97072
置顶文章只有一篇,要充分利用了,会不断更新...
电子电路入门篇

声明下:类比是辅助理解而不是准确理解,类比学习方式也是费曼极力推崇的一种方式,实际这是国外许多入门课程的基本写法(参见最下面的推荐书籍、网络课程),国内很多专业工程师也已经开始这么做。早期的科学家都是从类比开始认知自然事物,然后猜测其运行原理,形成模型和公式,类比法先入门,然后与课本、专业书籍对比参考(必不可少),你自然能够分辨偏差在哪里,类比了解了基本的专业术语,然后再找严格的定义,这样是进展最快的,希望以下内容能够为长期不入门电学的朋友开一扇窗。
初中、高中、大学电路课程衔接有问题,最关键的问题是入门阶段的书籍写得过于艰深了,基本上就是在半空中写,也就是一个名词还没解释清楚,到了下个章节立刻就应用这个名词,甚至完全没有铺垫就用专业名词推导公式或者解释专业名词,犹如用文言文解释甲骨文,这样能鼓捣懂的要么是天才,要么就是毅力超强的家伙们,自行花费大量时间去涉猎、补充基础知识,然后才能初步掌握电路原理,并且因为学习不系统,没有整体认知导致存在各种缺陷,进展缓慢。
个人认为电路基础课程的教学设计有些倒置了,非常晦涩难懂。
现在鼓捣电路的很多是半路出家的和尚...

世界上最实用的电子入门教程3 / 作者:天褐女孩涛 / 帖子ID:97072
也是没法子,因为基本找不到合适的各阶段的理论书籍。
下面是我写的电子入门课,尝试改变下课程思路,自荐下。
电子类文章整理到两个专栏:

  • 电子编程技术从入门到工程师(初稿未整理,全但杂乱)
  • 电子技术从入门到工程师(已整理但不全)
年轻人的福利,拓展阅读:

  • 青少年思维训练
第一节 电 电流 电压 电路 基本电子元件

一、电与水

一般我们把电子知识想复杂了, 实际电就可以理解为是水, 电的特性和水的特性是类似的,因为电是看不见的,所以我们理解起来有困难。

二、电流与电流表

这个是水流量计( 1单位流量= 1吨/小时=1T/H)

世界上最实用的电子入门教程40 / 作者:天褐女孩涛 / 帖子ID:97072

这个是电流表(安培 1A= 1库伦/秒)

世界上最实用的电子入门教程951 / 作者:天褐女孩涛 / 帖子ID:97072

电流表实际就可以看成是水流量表,
就是计算水的流量,电的流量的意思。
我们水管中流出了多少水,很容易理解,
实际电在电线中流动,可以看成水的流动是一样的 。

三、电压与电压表

这个是水压表

世界上最实用的电子入门教程787 / 作者:天褐女孩涛 / 帖子ID:97072

这个是电压表

世界上最实用的电子入门教程86 / 作者:天褐女孩涛 / 帖子ID:97072

我们可以认为水压表测量水对水管的压力,
电压表是测量电对电线的压力。
水是从水压高的地方流到水压低的地方,
补充:关于高低处水压与电压类比及电流大小,另外写了一篇:向导:电压与水压 电流大小与电流速度(觉得比较重要,直接在下面详述了)
神图一张!

世界上最实用的电子入门教程836 / 作者:天褐女孩涛 / 帖子ID:97072
高处的压力(水压/电压)更高,还是更低?
从上图可以看出,最大压力集中在容器底部,每个水口处水压是更上面的水柱形成的。
另外,大家注意左侧串联电池是倒置的,一般我们习惯画法是电池正极向上,电池反转后正好可以对应左图,所以底部压力最大(电压最高)
大部分讲电子的书中有一个概念是讲解模糊的,就是电流大小,看起来四个字很简单,但是这里极度容易让人误解。

  • 大部分人认为电流大是类似于粗水管可以放的水量大,电流小只能是涓涓细流。
  • 这样理解不能说错,但是容易让人跑偏,实际上电流大还有另一种情况,就是电流速度快,这样是更容易贴近电流原本定义的理解。单位时间内流过的水(电)多了,自然水流、电流也可以说大了。
假设我们铺设一个固定口径的管道(水管、电阻器),这个时候注意,要用第二种情况理解电流大小,电流速度大,电流大,速度小,电流小。压力大,电流速度大,电流大。
右侧图几个放水口的口径都是固定的,所以压力大,水流速度快、水流大。
左侧图,为什么底部电压越高,灯泡越亮?是因为,压力大,电流速度快,短时间内通过灯泡的电子多,电流大,越亮,电压低,反之亦然!
注意:以上分析基于电线、出水口口径固定(阻力固定),可以认为电线、出水口无电阻(超导体)、水阻。当电线有电阻时,就会出现电压降低,电线越长,电阻越大,电压越低。
电流总是从电压高的地方流到电压低的地方。 总结一下 :

  • 电可以认为是看不见的水
  • 电压类似于水压
  • 电流类似于水流

四、水路与电路 水路图与电路图



世界上最实用的电子入门教程944 / 作者:天褐女孩涛 / 帖子ID:97072
大鱼吃小鱼,小鱼吃虾,虾吃水,水落石出;
小溪入大河,大河入江,江入海,海阔天空!
读下去,云山雾罩的你可能会拨云见日,神清气爽...
水到处流动 形成小河、小溪之类。 电到处流动,形成什么,就是电路。 水走的路是水路,电路这样就好理解了 水路图 家装用的

世界上最实用的电子入门教程103 / 作者:天褐女孩涛 / 帖子ID:97072

电路图

世界上最实用的电子入门教程892 / 作者:天褐女孩涛 / 帖子ID:97072

不要把电路图当中的东西看复杂了 , 我们看水路图 实际就是一个个水阀、洗衣机、热水器之类的。 电路图中每个元件、设备、也就是类似于那些水路中的设备,
无非是一个用水来驱动、控制,一个用电的。
总结一下:

  • 水路 水走的路
  • 电路 电走的路
电路图中有很多元件,
我们可以把很多元件看成水路中的很多元件就容易理解。
五、二极管

二极管实际是单向阀门, 意思就是说 水只能从一头进另一头出 。 二极管就是这么个作用,它只能从一边过来的电能通过,
从另一边过来的实际就过不去,记得电看成是水。

世界上最实用的电子入门教程762 / 作者:天褐女孩涛 / 帖子ID:97072

这个就是二极管的符合,很形象,右边有个竖杠,很明显,从左边来的电能流到右边,从右边来的就被挡到了。左边来挡片冲开,右边来抵死。

世界上最实用的电子入门教程544 / 作者:天褐女孩涛 / 帖子ID:97072
二极管在电路中的特性与水路中的单向阀基本原理一致。
加强理解:向导:3.1 二极管 水类比动画
二极管 实物图

世界上最实用的电子入门教程534 / 作者:天褐女孩涛 / 帖子ID:97072

下面以油路单向阀为例也是一样的。

世界上最实用的电子入门教程509 / 作者:天褐女孩涛 / 帖子ID:97072
单向阀就是这样的,进油口看成进水口推动球可以把阀门顶开,然后就从出油口出去了,反过来顶不开这就是单向阀。
六、三极管

三极管实际是个小阀门控制大阀门的器件。

世界上最实用的电子入门教程396 / 作者:天褐女孩涛 / 帖子ID:97072
Ib 处的来点小水流(电流)顶开阀门 Ie 到Ic 这个大水管 就可以过很多水了。注意这个模型对应的是NPN型的三极管

世界上最实用的电子入门教程241 / 作者:天褐女孩涛 / 帖子ID:97072
加深理解:向导:3.2 三极管 水类比动画

世界上最实用的电子入门教程201 / 作者:天褐女孩涛 / 帖子ID:97072
再来看一张图,下面这个图对应的是PNP型三极管

世界上最实用的电子入门教程1000 / 作者:天褐女孩涛 / 帖子ID:97072
三极管 大家想着是一小段水柱顶着一个大水管的阀门,
这个小水柱水抽走越少阀门关闭越多,大水管流的水就越少。
(抽走的水越少,B点电压越高,EC电流越小)
当小水柱水被抽走越多阀门打开的越多,大水管水流越大,
(抽走的水越多,B点电压越低,EC电流越大)
这个可以对应常见的共基极PNP型电源控制开关

世界上最实用的电子入门教程267 / 作者:天褐女孩涛 / 帖子ID:97072
这样小水柱就可以控制大水流,这就是三极管的放大作用 ,
并不是小水柱突然变大了,
而是一边是小水池连到小水柱控制,
另一边还有个大水池连到大水管供水。
这就是双电源供电一个大水池,一个小水池。
小水流控制大水流 就实现了,这实际就是三极管放大作用 。
三极管不是凭空把电放大了,而是说: 小的电信号(小水流)
把另一个通路的大电流的阀门打开了,
后面的器件能够感受到这个大电流, 所以是放大了。

对电来说 实际有两个电源供电的 一个是小电源 一个是大电源
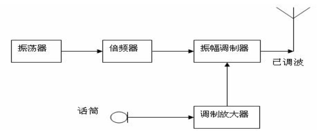
咱们的收音机,实际就是天线,接收到空气中的小电流,你可以理解为毛毛雨。 这个毛毛雨到了三极管的一个脚上打开阀门,
电池供电通过另外两个脚流动,再打开一个后面的三极管,
一级级的这样不断打开,一般收音机最早的时候是三管收音机、六管收音机,
就是这么个意思一直到这个水流大到能够推动喇叭就发声了。 打开一个三向阀 再打开一个 。。。
过大水流 三极管放大就完成了
看看下面的收音机电路图,是不是一下子就理解了:)
再深入一点理解三极管看这个链接:
向导:1.13 电路基础--三极管

世界上最实用的电子入门教程350 / 作者:天褐女孩涛 / 帖子ID:97072

世界上最实用的电子入门教程555 / 作者:天褐女孩涛 / 帖子ID:97072
绿色是信号,是从天线来的电信号,往后,实际到了第一个三极管的后级,再往后传递的都是电池提供的电流(蓝色),并且蓝色的电池电流,只有大小变化,都是从上往下流的。
关于三极管大坝结构参考下这个链接:
向导:一张图就明白什么是上拉电阻与下拉电阻

下面就是三极管符号:

世界上最实用的电子入门教程582 / 作者:天褐女孩涛 / 帖子ID:97072

NPN 表示实际就是这个水管只能从C 流到E端 ,PNP 就是水从E流到C端(看箭头方向)
七、电阻

电阻实际是粗细不同的水管
为了让水流的小一点,慢一点,这样后面的器件,不至于受到大电流冲击搞坏了 。

世界上最实用的电子入门教程620 / 作者:天褐女孩涛 / 帖子ID:97072

电阻无方向,电阻就是阻碍电的流动,
你可以想象一个水管里有水垢,水垢越多,电阻越大 水阻越大。
八、电容

电容,就是水桶、水缸。
存储电的容器,存水的是水缸,存电的是电容。还有一种电容是漏斗、筛网,用来过滤的。
加深理解:向导:3.3 电容 水类比动画 开局一只碗...
因为后面的元件需要是稳定的水流, 你可以这样想象我们拿着水桶往水缸里倒水的时候,水面上起的水花是很大的,这样的水花,对后面的器件是有损伤的。 假设你在水缸的底部开个洞,接个水管,不管水面怎么起浪花,水管的水是稳定的,
这就是电容, 就是个水缸,存水的 。
筛沙子的过滤网,让细沙过去,粗砂留下来,这个网是另一种电容。
杂乱的水波(电波、频率快或慢)被筛掉,剩下的是后端电路能用的电波信号。
更新补充---20220428
水要通过池塘、湖泊,首先需要灌满它才能过得去。所以这部分水(电能)可以被这些容器保存下来,这是电容的储能作用,另外很明显,无论前面的水流多么湍急,到了湖泊就要先灌满它,湖泊开口再向下游流水,自然流水就缓慢一些,所以它也有缓冲的作用。大波浪到了湖泊变平稳,实际变成了小波浪,波的形状都变了,这就是过滤的作用,只允许特定的波通过。
所以电容在电路中是储能、缓冲、减压、过滤器件。

  • 储能器件 对应电解电容
  • 缓冲过滤器件 对应耦合电容
  • 漏斗 对应滤波电容
同一颗电容在电路中摆放的位置不同,作用不同,也就是在这个电路中它主要起漏斗的租用,但是在另外的电路中,它就是做储能了。
九、电感

电感可以对应于电容来理解,电容是盛电的容器,电感其实应该叫做磁容,或者叫磁缸,
拓展阅读:

  • 向导:3.5 电感 电与磁 相爱相杀
  • 第八节 电感 | 知乎向导
  • 向导:3.6 变压器 怎样通俗的理解变压原理?
首先发现的是电磁感应,所以先给他起了个名字叫做电感,实际上它就是能够存储磁能的容器。
这些磁能的变化会引起电能的变化,然后利用这种特性放到电路中,做成变压器、滤波电感之类(也是个筛子,筛去一定的电波)。
总结


  • 电就是水 看不见的水
  • 电压类似于水压
  • 电流类似于水流
  • 水走的路是水路,电走的路是电路
  • 二极管是单向阀
  • 三极管是小阀门控制大阀门的器件,三极管放大是小电流控制大电流而不是凭空把小水流变为大电流
  • 多个三极管的组合犹如一级一级的大坝,逐渐抬高水位或者降低水位
  • 电阻是粗细不同的管道
  • 电容是盛放电能的容器
  • 电感是盛放磁能的容器
这样你再看电路图很快就能理解了,第一节入门完成后,第二节会把直流电、交流电搞清楚,保证几节课就可以基本入门电子电路。
本节课结束。

<hr/>
第二节 交流电 直流电 交流变直流

为了继续降低理解难度,每节课增加视频讲解:
本课视频讲解--知乎视频
一、 什么是交流电?什么是直流电?



世界上最实用的电子入门教程530 / 作者:天褐女孩涛 / 帖子ID:97072

我们看上面的插座,想象成两个水的出口。
我们接上个U型水管,两头分别接到插口上。
一会水将从左边出口流出,从右边出口回去,
一会从右边出口流出从左边回去。
这样的来回流动是一秒钟的时间内变化了50次。
并且水量的大小也是变化的。
具体变化过程第一个方向时从没有水慢慢变大到最大,然后逐渐减小到没有(百分之一秒内完成),这个时候注意,水管换了方向再逐渐变大到最大再逐渐减小到没有(另一个百分之一秒)。我们学习中一般画个正弦图形对应了这种变化。减小到最小就到了x周,x轴下方的图形实际是代表换了方向(50分之一秒内做完这个变化,1秒内50次这种变换)。

世界上最实用的电子入门教程230 / 作者:天褐女孩涛 / 帖子ID:97072

世界上最实用的电子入门教程145 / 作者:天褐女孩涛 / 帖子ID:97072
图中两个100分之一秒分别来了两个方向的电流, 50分之一秒(0.02秒) 两个电流波动都跑完了,正好是一个周期,0.01秒(百分之一)是半个周期,也就是一个方向的一段变化的交流电流通过,另百分之一秒换方向的交流电流返回。
这个水的变化,就是电的变化, 这个电就是交流电。
如果我们在这个U型的水管上,装上个单向阀门,
水只能从左边流到右边,反过来不行,
那么这个时候水管中流动的电,可以看成是直流电。
直流电和交流电定义中唯一的区别, 直流电是一个方向的,交流电不止一个方向的。
这个区别是作者发现和自定义的,
注意和课本相印证,
很多说方向大小不变是直流电,
作者的异议是随着电池电量减少仍然是直流电
另外一个大小变化的脉动直流电都是断续的,
也称为直流电;
交流电一般认为是大小方向周期变化的,
但是大小不成周期变化,
方向成周期变化的交流电也有。
一般课本是给出个可以容易分析的特例来学习,
公式容易导出,
但我们生活在一个混沌的世界,
各种电磁波是杂乱的,
即使人们用于控制电器的各种电形式
也是多种多样的,
所以不要太死板的去理解。
这些东西先不要细究,
当任何理论细究之后你会发现,
你必须是爱因斯坦水准才能做做区分,
借用一句名言,你太认真你就输了!
容易成强迫症+所谓的疯子天才,
但是这样的人物自身的命运往往是可悲的。二、 为什么要把交流电变成直流电,怎么改变?

现在知道交流电和直流电差别,
交流电是不稳定的,水量有大有小,方向也不固定。
我们很多家用电器,需要的是:
水量、水压、 方向都是一定的水(电)。
世界上没有新东西,
人们只能去发现,而不能去创造。
所谓的创造其实是又发现了世界隐藏的秘密而已。
人们发现稳定的直流电才好控制。
那么电路设计中,第一个动作就是把发电厂送过来的交流电(交流水) 变成直流的。
简单实现就是一个单向阀(二极管);
一个水缸(电容) 实现交流变直流。

世界上最实用的电子入门教程299 / 作者:天褐女孩涛 / 帖子ID:97072

D1 就是个二极管(单向阀门) C1 就是个电容(水缸) 从D1 左边插口1来的水能够过去,然后流过水缸 (来的水时大时小)
给电容(水缸灌满水后)继续往下流。所以有一定的水位。
电容的充电和放电_百度文库电容的充电和放电_百度文库电容的充电和放电_百度文库
过段时间,从插口2倒着流过来的水,经过R1 ,D1 往插口1流动时
被D1这个阀门挡住了, 就不流动了 。
这样只有从插口1来的水 可以流到后面供给用水的设备。
从插口2来的被阻住了。
但是这个时候因为在水缸里存储到一定程度,电容开始放电, 继续往下流,放电时间一直维持到第一次的情况,二极管又通了再给电容充电,所以电容上端的水位是维持到一定程度的。这样水就是稳定的,并且只有一个方向往后流。但是交流电变化很快(1秒50次)所以电容只放水一点点接着又充满。
对后面的设备来说损失了一半的水,所以效率低 ,只有一半的直流电流流到了后面。

世界上最实用的电子入门教程772 / 作者:天褐女孩涛 / 帖子ID:97072
后来发明了全桥电路解决了只有一半电流的问题,无论从1 或2口来的水都流到了后面。
AC2就是发电机出来的交流电,AC2上下两端相当于插座的两个口。 AM1 是一个电流表(水量表)VM1是一个电压表(水压表)观察下接法, AM1是串在电路(水路)中的,VM1是并接在灯泡两端的。
从1口(AC2上端)来的电经过D1--> 灯泡--> D3 流回2口(下端);注意电先是没有,然后变大,电压也相应变大一直到220伏,然后再逐渐减小到没有,电压归零。 从2口(AC2下端)来的电经过D2--> 灯泡--> D4 流回到1口。注意换方向,但是大小变化也是从0到220v然后再到0。 这个过程1秒变化50次,就是家用电 50Hz(赫兹)的来历(一秒钟来回50次)。
赫兹就是每秒变化的次数。
大家看电从 1口来的时候,只能经过D1,不能经过D4 为什么?
是因为二极管都是单向阀,二极管上有竖杠的一端是负极,
电只能从正极流到负极,所以D4 负极对着1口所以流不过去。
下面这个更形象(注意不是50HZ,因为太快,频率设定为100mhz,这样人眼能看清楚)

世界上最实用的电子入门教程757 / 作者:天褐女孩涛 / 帖子ID:97072

100mhz=0.1hz hz是1秒变化次数 0.1就是10秒变化一次,方向变化一次完成要10秒,单方向5秒 我们看灯泡上下两端箭头,发现电流只能从上往下流了,
这就是全桥的作用,
把两个方向的交流电,变成了一个方向的直流电。
这样所有的水都能流到后面去了,给后面的设备供电(供水)。
三、 全桥的应用

正极,负极,说法实际上是:电或水只能从压力高的地方流到压力低的地方。
压力高的地方是正,压力低的地方是负。
另外电和水是类似的,比如水车是需要流动的水来驱动的。
家用电器、灯泡也需要流动的电驱动。
假设水不流动了(小河上游 下游 水压一样)水车是不动的。
电也是一样, 假设电池没电了,
电池两端电压一样了,电路中(水管中)就没有了流动的电流,
那么灯泡就不亮了,设备也不工作了,(这样可以理解上面那个半桥电路中 从2端过来不通的电,就是无用的电,损耗在线路中了)
无论直流电,交流电,都是在不断流动的电。
因为发电厂来的电都是交流电 ,家用电器相当一大部分都是需要直流电,
手机 、电视、 平板、 电脑所以这些需要直流电的设备里面都有这套全桥整流电路。
这个全桥很多在充电器中,电视就直接在电视机内部了。
以前的灯泡、 电饭锅、 电风扇是直接用的交流电,就不需要半桥或者全桥转换电路了。
这是充电器

世界上最实用的电子入门教程648 / 作者:天褐女孩涛 / 帖子ID:97072

这是充电器中的全桥 圈中二极管

世界上最实用的电子入门教程81 / 作者:天褐女孩涛 / 帖子ID:97072

总结


  • 交流电是个方向大小变化的电,
  • 直流电只有一个方向大小可能变化(脉动直流电)也可能一样。
  • 电的变化流动可以看成水的变化流动。
  • 这里的半桥电路,全桥电路就是仅仅为了把交流电变成直流电。
  • 后面设备用什么电,我们就想办法提供什么电。
如果觉得有用给点个赞,或者评论下,让更多的人受益。感谢!

<hr/>
第三节 基本电路之交流电路与变压器

一、最简单的交流电路

观察下面电路,其中插座就是我们家里面的220的插座,灯泡是老式的钨丝灯泡
对不起,我不认识什么是钨丝灯泡:) 看图说话...

世界上最实用的电子入门教程572 / 作者:天褐女孩涛 / 帖子ID:97072

世界上最实用的电子入门教程470 / 作者:天褐女孩涛 / 帖子ID:97072

上图的灯泡 当来电的时候 实际上是时明时暗的 途中箭头代表电流的方向 电流(水流)的方向是变化的 ~ 这个符号 代表是交流电
电线(水管)中的交流电是这样变化的,
当插座口1来电流向插座口2时,开始的水时一点也没有的,水管的水开始慢慢变多,一直到灌满水管,然后再慢慢变少,变到没有,
这个时候从插口1不来电了,而是从插座口2来电(来水)从插口1流回,也是开始是一点没有,然后慢慢变多,灌满水管后再慢慢变少,最后水又没有了。
1流到2,2流到1,这种供水的方式不断进行,就如上图所示,因为水是时大时小的 所以灯泡也就时明时暗。
这样的变化1秒钟50次,所以我们看到灯泡就不是明暗变化了,因为变得很快。
为什么不是像水管供水那样,来水一样大,而是来水时大时小,方向还来回变化?
这是因为发电厂的发电机决定的,发电机产生的电就是这样变化的,这就是交流发电机。交流发电机因为设计简单,成本低,所以大家都用交流发电机发电。还有一个原因就是这样的交流电传输距离很远。
下面是交流发电机的模型,红色、白色的物体是两块磁铁 铁环旋转就发出电了 铁环转的角度不同 受到的磁力就不一样 所以发出的电大小不一样 转过半圈时 电的方向会变化 这样不断旋转 方向变化 大小变化的电就发出来了 然后通过电线可以给灯泡供电 神奇的发电机!

世界上最实用的电子入门教程170 / 作者:天褐女孩涛 / 帖子ID:97072
注意:这个线圈,箭头基本上转到向左时,线圈中电流一个方向,向右时,电流是另一个方向,线圈越是垂直(穿过线圈的磁越多)电流越大,越是水平(穿过线圈的磁越少)电流越小
二、 变压器

从发电厂发出来的电,为了能够传输的远,都会是10多万伏的高压电。
想象水压越大,是不是水通过水管会流的越远,是一样的道理。
但是10万伏的高压电是没法家用的,家里的电器设备220伏的 110伏的,或者更小的。
这就要用到变压器

世界上最实用的电子入门教程60 / 作者:天褐女孩涛 / 帖子ID:97072

世界上最实用的电子入门教程717 / 作者:天褐女孩涛 / 帖子ID:97072

世界上最实用的电子入门教程69 / 作者:天褐女孩涛 / 帖子ID:97072
变压器说穿了很简单,不要想复杂了,变压,就是把前面的电压变成后面使用的高的或低的电压

世界上最实用的电子入门教程704 / 作者:天褐女孩涛 / 帖子ID:97072
用铜线在一个铁圈一边绕上几圈(红线) 在另一边绕上几圈(绿线)
红圈中交流电来的时候(可以想成水),铁芯就有了磁场(可以想成油),磁场在这个环里转动,绿色线里就有了水的流动。
红色的圈数如果比绿色的圈数多那么就降压,反过来就升压
这就是变压器升降压 电生磁 磁生电。
为什么变压器圈数多就升压?圈数少就降压?扩展阅读下面链接
向导:3.6 变压器 怎样通俗的理解变压原理?
因为常用所以下面先介绍下,避免接错线:
电线杆上四根线 一般是三根火线,一根中线,这是三相电(三相四线)
任何两个火线接出来是380伏电,任何一根火线和中线接出来是220伏电。
具体是怎么回事,后续再讲。
另外380伏 220伏电都属于能电死人的,如果不专业,就不要乱接,我们这个教程后续主要针对弱电(36V 以下)对人较为安全的电。
以上两种电属于强电,一般专业电工操作,他们的防护措施比较好,
这里讲一个原则,技术懂就是懂,不能不懂装懂,因为你是骗不了技术的,他总会在你认为正确的时候给你下套,让你栽跟头,做技术越踏实越好
不懂就问,不懂就不要先操作,等学会了再做不迟,特别是针对有危险的强电作业,不懂不做不可耻,不懂装懂很要命,不要因为别人一句话伤自尊了就冒冒失失不顾安全进行作业,
回他一句,有本事你去,做个马扎看热闹即可!
第四节 电路识图

一、 电路图

把元器件放在电路中去识别功能,比单独学元器件的特性,进展更快。这节课我们开始了解电路原理图(简称电路图)
世界上原本没有图,画的人多了,总结出些规律,然后就形成了所谓的图纸。实际上开始有了电子元器件,直接就是焊焊连连,没有什么所谓的电路图、电路板。用过程发现,稳定性非常差,所以就为这些元器件做了个支架,就是电路板(PCB)。然后为了明白工作原理,每个元件又给造了各种符号,在纸上连起来就形成了电路图。
有了个人计算机后,使用把纸上的电路图绘制到了电脑上,就是我们现在用的电路图(电路原理图)各种符号不统一,国际化标准组织就开始规划把各种电子元件的符号标准化,就形成了我们现在看到的标准电路符号。但是各个国家、各个厂家甚至各位工程师都不服,都觉得用自己的电路符号最好,所以还是能够看到各种五花八门的符号代表各种元器件。
这给我识别电路图带来了麻烦,我们也就是拿到一种电路图来开讲,别的就要依靠自己触类旁通了。
首先我们学习电路知识,一定要记得什么是细枝末节,什么是重点。 所有炫技的技巧性东西是细致末节,原理、流程、规则是重要技能。技能和技巧不是一个东西,学会了技能,你会自行总结出各种技巧,但是你仅会几种技巧,稍微变通一下,然后就蒙圈,这就不是正道。
能够画一个电路图不是重点,能够明白这个电路图是为什么这样画出来的是重点。
二、网络标号(电线的名字)

大量的书籍把一些概念默认为大家都是懂得,细究起来,每个概念对初学者来说都是大问题。 每个名词、每个概念都需要一本书来澄清它,为什么会有这个名词,它用来做什么的,在不同的场合应该怎么表示,那些地方这个名词的用法不对可能造成问题...
作者水平有限,在不忽悠的前提下,能就自己的理解将最基本的概念上讲清楚,尽量让大家知其然知其所以然。
那么我们从网络标号开始。

世界上最实用的电子入门教程192 / 作者:天褐女孩涛 / 帖子ID:97072

看上面这个电路,左边是个交流电源,右边是个灯泡,大家说这个简单,但是我们是不是遗漏了点什么?
红蓝两根线跳出来,把我们当什么了,没有我们把电源和灯泡连起来,电怎么通过去,怒气值满格!
稍安勿躁,稍安勿躁,现在就开始讲你们。
我们看到实际这个电路上下还有两根线,在计算机中怎么表示它?
电路中的线很多,远远不止这两根,当所有线都连起来后,感觉就是密密麻麻的网了,所以电路中把这些连线叫做网络。
不要拿村长不当干部,蚊子再小也是肉,一个东西存在就的有名字才行。
计算机没有那么聪明,线不给它取个名字,计算机是不认识的,每一根线都要取名字。
这个名字就是网络标号。
实际上这个网络标号的名称是随便起的,上面这根线叫做王二狗,下面那根线叫做三妮子都行。

世界上最实用的电子入门教程519 / 作者:天褐女孩涛 / 帖子ID:97072

这个时候一大批专家的砖头就给我飞过来了,俗不可耐,庸俗,低级,写到书上怎么能够叫做二狗。

世界上最实用的电子入门教程235 / 作者:天褐女孩涛 / 帖子ID:97072

怕了你们了,我改。

世界上最实用的电子入门教程603 / 作者:天褐女孩涛 / 帖子ID:97072

L N 就是这两根线的网络标号,就是给线起了个名称。但是,人还是比较懒的,一张复杂的电路图那么多线,一根根的起个名字? 实际上不用,计算机绘图软件会自动起名,如果你不给他个名字,它自动生成 AC1-1 AC1-2 ...
计算机绘图软件中的电路图每根线都有自己的名字:网络标号。
三、 端口

当一张图纸画不下电路,需要两张或者更多张,但是这两张电路图的线路是连接在一起的,怎么办? 第一张图与第二张图,需要连线的电路尾端放上一个端口符号,代表这两张图的线路是连在一起的。

世界上最实用的电子入门教程217 / 作者:天褐女孩涛 / 帖子ID:97072

VBUS 这就是一个端口,代表两张电路图这根线实际上是连在一起的。
总结


  • 网络标号是一张电路图中线路(电线、连线)的名称。
  • 端口号是多张电路图为了能够标明连在一起的符号。

第五节 电路图中元器件的名字

一、位号 (电子元件在电路中的名字)

上一节我们知道连线都需要名字,每个元件(电子元器件的简称,电子零件的通俗叫法)当然也要有自己的名字,这个就是元件的位号。
标准化才能传播广泛,利于沟通交流。
标准化组织这个是又跳了出来,给出了大部分元件命名的标准方法:

  • R:电阻
  • C:电容
  • L:电感
  • Q:晶体管三极管 场效应管
  • D:二极管
  • J: 插座
  • U:IC(集成电路)
  • F:保险丝
  • 其他各归其位
上一节课我们已经说过,各门派对标准化组织不服,所以一定范围内的使用不一定使用这种命名规则,但是大同小异,注意区分。 大家一定要记得一个原则,规则是人定义的,没有放之四海而皆准的规则,很多时候变通是必须的。
容易钻牛角尖的地方是,我学的集成电路的命名是U1、U2...,为什么你的就是IC1、IC2... 你一定是错了!
这种想法是不对的,这就是盲目崇拜权威,世界上根本没有权威的说法,都只能是某个特定领域、某个特定时期的掌握某种规则的人,一旦跨出他的领域或者跨时代都不一定正确。
学以致用,两种名称,只是名与号的区别,最关键的还都是那个人,我们了解的是这个人的秉性,而不是这个人挂了多少头衔。
风暴降生丹妮莉丝,铁王座的继承人,安达尔人和先民的合法女王,七国守护者,龙之母,大草原上的卡丽熙,弥林女王,不焚者,解放者--龙母 《权利的游戏》
称号虽多,都是龙母这个人!
位号就是电子元器件的名称简写+序号
已经说过计算机没那么聪明,所以一组电路图中每个电子元器件都要有唯一的名称才能识别,那么:
电阻,我们知道它的名字就是,R1、R2、R3... 电容, C1、C2... C10001; 其他类似
位号又称为元件位号,英文是:Designator 但这个仅仅是Altium Desiger(AD) Altium公司的定义,其他绘制电路图的公司不一定是这个名称。因为目前大学中使用AD教学的比较多,所以我们后续原理图、PCB一些知识也以AD为模板。
位号我们要记得代表的是元器件唯一的名字就好了。
二、 综合说明 端口号 网络标号 位号


世界上最实用的电子入门教程32 / 作者:天褐女孩涛 / 帖子ID:97072

  • 黄色标签 FLOW DC5V 等都是端口号;
  • 蓝色字体 U15、F4、R18、D27... 是元件位号;
  • 棕色字体 PD7、DC5V、GND、485B、485A... 是网络标号;
第六节 图形 符号 符号库

一、 实物转化为图形

不应该让规则限制思维!
下面是三极管的符号

世界上最实用的电子入门教程833 / 作者:天褐女孩涛 / 帖子ID:97072

假设我们是三极管的发明人,开始的符号一定是这样的吗?
实物是存在的,下面是三极管的样子:

世界上最实用的电子入门教程861 / 作者:天褐女孩涛 / 帖子ID:97072

我们看第一个图形,三条腿的三极管,我不管课本上的三极管符合是怎样画的,大家想象下,如果自己画这个三极管的符号怎么完成它?
下面是我画的:

世界上最实用的电子入门教程802 / 作者:天褐女孩涛 / 帖子ID:97072
符号这个东西,先入为主,大家觉得太low,但是我们仔细想一下,假设是三极管的发明人画出这个来,就会被惊为天人。其实还是一个圈三个爪。
实际上我们拿到其他人的电路板(PCB),有时候没有电路图,还真的就是用这种画法来分析电路。

世界上最实用的电子入门教程47 / 作者:天褐女孩涛 / 帖子ID:97072

世界上最实用的电子入门教程366 / 作者:天褐女孩涛 / 帖子ID:97072
我们用万用表量测一下线路通断,找到几个主要元件的连接线路,然后随手绘制图形符号,位置、几个爪(引脚)排列清楚,能够练上即可。
二、 图形转为符号,符号形成文件库

图形标准化,就形成了我们现在看到的各种电子元器件的符号。
参考电子元件符号大全
前面已经说过,实际上各厂家不服气武林盟主(标准化组织),所以山头林立,宗门众多,符号也是千差万别。但是实物的种类是大同小异的,抄来抄去,一家公司的创立,有可能是另一家公司的骨干出走,然后形成两个公司。
所以不同符号、不同名称的电子元器件功能是一样的很多。
有了一定的标准符号后,我们用手绘制很麻烦,最后又是到了用电脑软件绘制,例如Altium designer、cadence、pads、lceda、kicad、autocad...
每家也是各有风格,对初学者来说,从两方面来学习比较好,一个是找资料最多的,另外一个是你所在公司正在用的。这样学习过程中可以从网上很快找到资料,或者问问周边的同事朋友可以很快的进行下去。
大部分从入门到放弃最根本的原因是碰到问题卡住,然后获得不了解决方案,最终导致无法完成所预想的目标,然后放弃!
实际就是要找到方法进行下去,无论是那种,自学能成就自学,不能自学就找老师带,最关键问题就是学习过程不能长时间卡住。
很多教授的学习方法是错的,学习王阳明的格物致志,格竹子?
首先对自己要明确,王阳明的家庭是衣食无忧的,他坐在那里格竹子,饿不死,我们难道坐在那里饿了啃竹子,你快变成大熊猫算了。
我的专栏首页文章就是教大家不要太钻牛角尖,钻牛角尖也是有条件的,变通着往下进行,想尽各种办法学下去,哪怕不完美的进行下去,而不是卡住不得寸进,先种竹子换钱再啃竹子比较好。
符号有了,各种软件为了我们画图方便,把各种电子元器件的符号集中起来,放到一个文件中,这个文件就叫做原理图库,实际全称应该叫做电路图符号库或者原理图符号库。这样后续我们画电路图时,直接从这个文件调出符号来,就没必要一个个画了。

世界上最实用的电子入门教程684 / 作者:天褐女孩涛 / 帖子ID:97072

有了原理图库,我们把各个元件放到原理图中,然后连起线来,放上各种端口、网络标号、给元件起个唯一的名称,实际就完成了我们的电路图绘制。


第七节 封装 电路板 模块化


一、 封装是什么

不知道封装是什么,鳖孙都要笑了。

世界上最实用的电子入门教程369 / 作者:天褐女孩涛 / 帖子ID:97072

I see,I see。 我明白了。
就是乌龟壳啊!
因为各种电子元器件,内部暴露在外,容易损伤,也不容易包装、运输、使用,所以很多厂家经过多年的探索,把各种电子元器件外面用一些绝缘非绝缘材料包裹起来。就是封装。
基本的封装材料有金属,陶瓷,塑料。
不同的封装形式还给起来不同的名字,大部分是根据外形尺寸区别的:
封装的分类
具体各大引擎搜索“封装”,我们课程是索引大于解释,方向路线为主,知道从哪里获取资料就够了。
二、 电路板 封装库

我们经常听到PCB这个词,去搜索也能知道大概,印刷电路板的意思。
电路板给各个电子元器件一个骨架,不至于连在一起东倒西歪,类似于楼盘的地基。
早期的电路板是各种孔,因为原先的电子元器件都是带金属引脚的,这样装在电路板中,再焊接上就很牢固。
后来发现,这种金属引脚的电子元件,组装困难,很多时候必须人工操作,效率很低。后来发明了贴片工艺。
电子元件的封装从直插件变成了贴片件。从此有了SMT的说法,叫做表面贴装技术。
SMT就是把贴片的电子元器件焊接到电路板上的技术。现在有了专门的工厂来协助我们把这些贴片的元件焊接好(从PCB加工成PCBA,下面有解释),这个工厂就简称SMT工厂。
直插电子元器件(直插元件)

世界上最实用的电子入门教程418 / 作者:天褐女孩涛 / 帖子ID:97072

贴片电子元器件(贴片元件 贴片封装形式的元件)

世界上最实用的电子入门教程747 / 作者:天褐女孩涛 / 帖子ID:97072

SMT 贴片完成的电路板

世界上最实用的电子入门教程208 / 作者:天褐女孩涛 / 帖子ID:97072

到这里我们发现个问题,原理图的符号和电路板上的器件符号怎么不一样?
是真的不一样,为了让电路图的符号和电路板的符号对应起来。
画电路板图时,需要再建一个单独的文件,叫做PCB封装库(电路板封装库、电路板封装符号库)
这个库里面存放的都是PCB用的电路符号,约定俗成的叫法就是封装库。

世界上最实用的电子入门教程302 / 作者:天褐女孩涛 / 帖子ID:97072

把封装库的符号,放到电路板绘图区域,再用线连起来,就是绘制的PCB板图,可以发到PCB加工厂制作出来。
然后我们再去找SMT加工厂,将采购的元件和pcb提供给他们,帮我们加工成焊上元件的电路板。
PCB焊上元件后有个专门的名称,叫做 PCBA (A是组装的意思,实际就是组装好的PCB,组装好的电路板)
三、 模块化

功能单一或者可以重复利用的PCBA,可以单独拿来用,稳定可靠,就是电路模块。
wifi模块、电源模块、功放模块等等

世界上最实用的电子入门教程788 / 作者:天褐女孩涛 / 帖子ID:97072

第八节 维修工具之万用表


一、 万用表

为什么叫做万用表?它可能有的功能如下:

  • 测量电阻
  • 测量电压
  • 测量电流
  • 测量电容值
  • 测量二极管状态
  • 测量通断
  • 测量三极管放大倍数
  • 测量温度
  • 最新型号的万用表表甚至能测量波形和频率 ...
二、 基本原则

首先要明确,万用表所有的测量值都是拿来对比的。举个例子,一个人身高1.6米,如果没有参照物,这个1.6米其他人是不知道多高的,要么有尺子这个测量基准,要么有其他人与他的身高进行对比。类似的,万用表各个档位会测量出来不同的值,这些值实际上都有参照、都有基准可以进行对比。要么与其他产品测量值进行对比,要么有标准的其他测量电表进行对比,或者就以前的测量经验进行对比。
所以说好的维修方法,就是尝试与对比出来的,必须先明确这一点。
下图是常用的数字万用表模型:

世界上最实用的电子入门教程407 / 作者:天褐女孩涛 / 帖子ID:97072

下图简要介绍万用表的组成:

世界上最实用的电子入门教程404 / 作者:天褐女孩涛 / 帖子ID:97072

三、 PCBA

对电子产品来说,我们主要用万用表量测PCBA和其他电线电路。
3.1. 地基
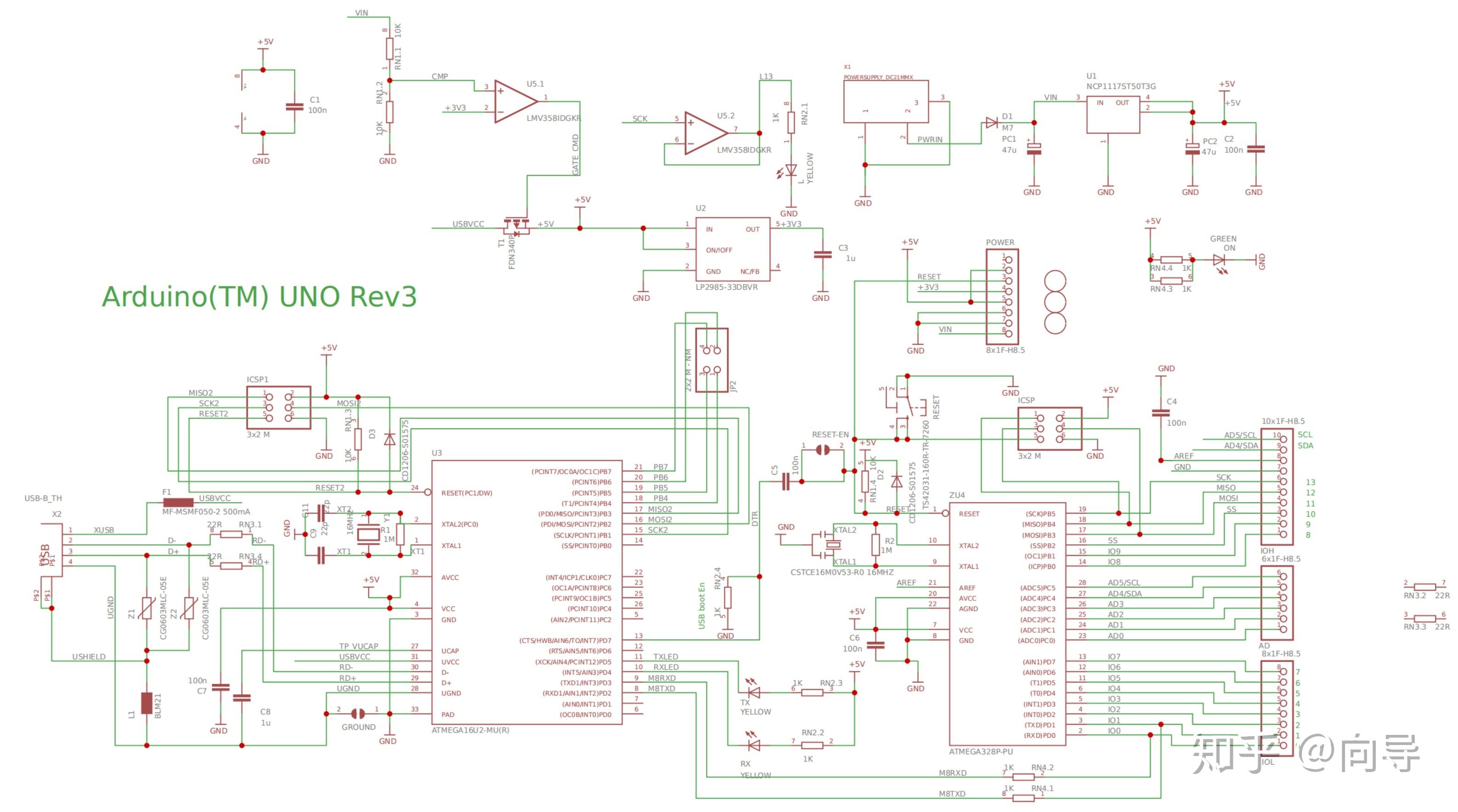
我们以Arduino Uno电路板举例,是一位意大利教授为了让学生更容易的学好电子技术做的一款开源产品。

世界上最实用的电子入门教程207 / 作者:天褐女孩涛 / 帖子ID:97072

一般产品都是有外壳的,原因是为了保护里面的电路板和电子元件避免损坏,如果不带外壳就是上图的样子。
完美主义者说,产品怎么能没外壳呢?伟大的中国人民就给他做了个壳套上,然后作为产品出售(某宝搜索 Arduino Uno 外壳)。

世界上最实用的电子入门教程464 / 作者:天褐女孩涛 / 帖子ID:97072

作为电子设计师,自然就不在意有没有壳了,我们都喜欢裸奔。

世界上最实用的电子入门教程114 / 作者:天褐女孩涛 / 帖子ID:97072

一般这样的裸板有个专业名称统一叫做 PCBA (PCB+A,Printed Circuit Board +Assembly),PCB是印刷电路板,PCBA是组装完成后的PCB组件。Assembly是组装的意思。
PCB是电子产品的地基,在这个地基上铺设管道,盖房子(焊接上电子元器件)。
PCB 3D演示图:

世界上最实用的电子入门教程546 / 作者:天褐女孩涛 / 帖子ID:97072

PCB 2D预览图:

世界上最实用的电子入门教程280 / 作者:天褐女孩涛 / 帖子ID:97072

PCB 设计图:

世界上最实用的电子入门教程185 / 作者:天褐女孩涛 / 帖子ID:97072

PCB是在一块绝缘材料上,粘上铜皮,像arduino上下面都有铜皮,设计时我们画图一般用红色作为顶面铜皮,蓝色作为底面铜皮,这是为了作区分,实际铜皮的颜色都是铜的颜色(偏黄铜色)。

世界上最实用的电子入门教程319 / 作者:天褐女孩涛 / 帖子ID:97072

然后经过一系列加工过程,在铜板上刻出(腐蚀出)铜线来,在pcb(电路板)上的铜线就是电线。

世界上最实用的电子入门教程85 / 作者:天褐女孩涛 / 帖子ID:97072

我们看到pcb大部分是绿色的,也有蓝色、棕红、黑色等,是在pcb铜线上面又刷了一层保护漆,是漆的颜色。
我们维修时,测量大部分时候是测量的这些铜线。或者焊在铜皮上的电子元器件的引脚。

世界上最实用的电子入门教程721 / 作者:天褐女孩涛 / 帖子ID:97072

世界上最实用的电子入门教程800 / 作者:天褐女孩涛 / 帖子ID:97072

四、电压档的测量原理与实用技巧

电压档的使用条件是下面两个:

  • 不要超过电压档的测量量程
  • 电路板需要供电
4.1. 连通器
我们还是以水类比电。 管道形状不同,但是不影响水位的高低,最终水位会趋向一致。 粗管道,阻力小,水流大;细管道,阻力大,水流小。 一个连通器的各个管道的顶点水位都相等。如果连通器所有管道的顶部都密封,给水施加足够的压力,那么一个连通器的所有的位置水压都近似于相等。

世界上最实用的电子入门教程86 / 作者:天褐女孩涛 / 帖子ID:97072

把这些管道换成粗细不同的电线(电路),原理一致。 电阻小的电线(电路),电流大;电阻大的电线(电路)电流小。
电路就类似于密封的连通器的管道。如果这个电路只是用电线连接(电阻接近0)那么这根电线上无论分多少条支路,电压处处相等。

世界上最实用的电子入门教程94 / 作者:天褐女孩涛 / 帖子ID:97072

4.2. 供电
我们说要为连通器加压,才能量到水压,同样要为电路加压,才能量到电压。如果上图这个板子是电池供电,就是用电池给他加压,如果是外接直流电源,那就是直流电源加压。
测量电压,就是测量这些管道的压力。如果一个电路板上不加电,它是没有电压的,类似于我们的新房子,虽然有水管,但是不供水,是没有水压的。
维修或者产品测试阶段,常用的供电设备是可调直流稳压电源(DC Power Supply)

世界上最实用的电子入门教程538 / 作者:天褐女孩涛 / 帖子ID:97072

对于 Arduino 板子来说它还可以用USB线接电脑供电。

世界上最实用的电子入门教程754 / 作者:天褐女孩涛 / 帖子ID:97072

4.3. 直流电压档与交流电压档

世界上最实用的电子入门教程141 / 作者:天褐女孩涛 / 帖子ID:97072

家用电220V是交流,电池供电手机充电器出来的5V都是直流电,量电池电压要用直流电压档,量220V,要用交流电压档,红黑表笔的插口位置都是如图的位置。
测量电压,实际上还是可以用连通器类比表示就容易明白。

世界上最实用的电子入门教程999 / 作者:天褐女孩涛 / 帖子ID:97072

黑表笔找到电路板的公共点(地),红表笔测量任意位置(不超过万用表量程就可以) 可以直接读出电压(电路板通电时),电压测量实际就是黑表笔/红表笔接地,然后量测裸露的其他

世界上最实用的电子入门教程282 / 作者:天褐女孩涛 / 帖子ID:97072

世界上最实用的电子入门教程74 / 作者:天褐女孩涛 / 帖子ID:97072

依照图示测量,我们得到一个 5.030V 的电压。

  • 我们表盘转到了直流电压档(V-) 20档的位置,只要我们测量的电压不超过 20V 就会显示正常数值。
  • 给电路板供电12.06V
  • 黑表笔放到了地的位置(注意是一个裸露的漏出铜的孔上)
  • 红表笔量测一个元件的中间脚位置(实际是个稳压集成电路,中间脚输出5V)


世界上最实用的电子入门教程64 / 作者:天褐女孩涛 / 帖子ID:97072

电子比较难于入门的一个很大的原因是,每当我们要去理解一个名词或者一个基本原理时,会带出一连串的问题和新名词。
比如说到了这里,可能会有如下问题:

  • 为什么电路板供电12V,测量出来的是5V
  • 为什么电源是12.06V,而不是12V
  • 为什么量出来的是5.030V,不是5V
  • 为什么红表笔去量测而不是黑表笔去量
  • 为什么黑表笔接地而不是红表笔接地
  • 为什么万用表上有四个插孔,连接的是最右边的两个插孔?
  • 供电电源是怎样调电压的,它是怎样供电的,为什么能提供12V? ...

<hr/>

  • 为什么电路板供电12V,测量出来的是5V 给电路板供电是12V,但是我们量测的位置是经过一个电子元件降压的,这个元件是稳压芯片,
  • 为什么电源是12.06V,而不是12V
  • 为什么量出来的是5.030V,不是5V
  • 为什么红表笔去量测而不是黑表笔去量
  • 为什么黑表笔接地而不是红表笔接地
  • 为什么万用表上有四个插孔,连接的是最右边的两个插孔?
  • 供电电源是怎样调电压的,它是怎样供电的,为什么能提供12V? ...
五、二极管的测量原理与实用技巧

二极管档与电压档测量是作者个人维修时的首选方法。

世界上最实用的电子入门教程943 / 作者:天褐女孩涛 / 帖子ID:97072
直接参考下面三个链接:
向导:二极管档测量法--视频说明
向导:第六节 电子学习 二极管档测量法 细讲
向导:第四节(4.4) 维修技巧 电路图识图
每个电子元件的电流电压是有范围限制的,
如果给它过大的电流、电压就会导致损坏。
也就是功率(电流乘以电压)超标。

六、维修起步

基本维修方法有如下几种(依照使用频率排序)

  • 替换法
  • 电压法
  • 二极管档测量法(作者自创)
  • 电阻法
  • 电流法
  • 对比测量法
  • 其他万用表档位检测
  • 假信号接入
  • 示波器测量法
  • 逻辑分析仪检测法
  • 专用设备检测法
  • 仿真模拟检测
  • ...
实际来说,掌握前三种方法, 90%以上的故障已经可以轻松排除,2~4 可仅用万用表即可进行检查维修。
人身安全保护

  • 安全第一
  • 置位法(拆装器件 固定位置放置)
  • 隔离防护
  • 顺序操作
  • 保持良好习惯
设备保护

  • 功率电流保护法
  • 防静电击穿
  • 防高压损坏
维修基本常识

  • 拆装拍照、记录
  • 顺序检查 (电源 晶振 复位 功能模块)
  • 先易后难
  • 分清左右 (左坏右好)
  • 分清颜色 (红正 黑负)
  • 分清标识 (采用习惯性标准标识)
一般认为,电子维修需要很多知识,然后许多人看到复杂的电路板、机器,首先是不敢动手了,因为看到的都是不懂的东西,人是这样的,对陌生的东西是抗拒的。其实这个想法是错误的,许多人会修电脑,换主板、换内存、换硬盘。实际这就是替换法,无非是这个替换的元件更小而已。
基本的检测步骤是,用电压法判断故障范围,确定一个大范围的某一块出了问题。然后用精细的二极管档法、电阻法确定更小的位置。 如果在工厂的话,有更简单的方法是对比测量法,对比好的设备判断不良的设备情况。
仅就维修来说,会基本的电路图,甚至不懂电路,也可以维修,最大的困难有以下几点,导致大部分人无法入门维修。
心理作用

  • 带电的就会死人,不敢动手
  • 解决办法,要了解什么是安全电压、安全电流,另外就是断电维修是安全的。
  • 怕损坏设备,不敢动手
  • 解决办法,新手应该有自知之明,从便宜的设备、板子开始练手。玩具、不超过百元的电子设备...
真实困难

  • 最大的问题是,手生,没练习过焊接,犹如医生拿手术刀手抖,这不是在维修,这会扩大故障,解决办法,找废旧板子,多练习,无其他更好的办法。
七、 维修的基本原理与方法

家里的门把手坏了,怎么办,更换! 门锁坏掉怎么办,暴力拆掉,或者卸开螺丝,维修锁芯。
维修这个词,实际上发明者深刻理解了维修的内涵,维护和修理,东西没坏之前的维护保养很关键,坏掉后,就只能修理了。
类比法是无处不在的,也是快速理解一样技能的好方法,我们看看电路板的类比:

世界上最实用的电子入门教程419 / 作者:天褐女孩涛 / 帖子ID:97072

世界上最实用的电子入门教程813 / 作者:天褐女孩涛 / 帖子ID:97072

我们可以看到电路板就类似于一个工厂,该有的都有。
如果电路板上的压力容器(电容)坏掉,我可以直接换掉,因为就是几角几块钱,但是工厂的压力容器,几万、几十万、几百万,我能够直接更换吗?
另外就是工厂的设备就是大型的了,人可以到里面去修理,电子元器件都是小型化、微型化的,实在爬不到里面去,如果能爬进去...
所以电子维修基本方法与生活中的维修技能一致:

  • 更换
  • 完全坏掉,无法维修,直接更换;
  • 疏通
  • 堵住的管道,进行疏通;
  • 连接
  • 断掉的管道,连接好;
  • 堵漏
  • 泄漏的管道、设备,进行堵漏

电子技术中,有两个经常听到的名词,开路与短路。
大家猜猜对应上面四个情况的那些?

  • 开路,实际就是需要连接的断掉的管道,断掉的通路,完全堵住的管道也是这个情况,就是管路不通,电路不通。
  • 短路,是泄漏,需要进行堵漏,泄漏比较严重,犹如溃坝,这就是完全短路,一般出现在主通路,也就是电源通路,主管道出现大泄漏。
总结

  • 电子维修的方法是:更换、疏通、连接与堵漏。
  • 开路是管路、电路、电线断掉。
  • 短路是管路、电路泄漏。
第九节 电流保护

实施维修前,把电流保护调整好,刚好让设备工作。
上一节已经提到,下面详述。

世界上最实用的电子入门教程144 / 作者:天褐女孩涛 / 帖子ID:97072
上图是直流稳压电源,
左边两个旋钮就是调整电流的,全部左旋到底,碰触红色和黑色的夹子,
CC这个红灯会亮,这个时候左边显示的就是短路保护电流。
慢慢调整这两个旋钮增大这个电流值,
下面给几个典型电流值:
右边显示的是电压,
24V <0.300 A
12V <0.500 A
3.3V 5V 9V <0.700 A
这几个是经验值(小功率设备,手机、平板、控制板、机顶盒等)
实际上我们如果是在工厂,工程师会给出这个这个标准的电流电压。
我们应用时,就从最小电流开始调起,右旋刚刚不过流即可。
这样如果设备中有元件损坏导致过流(漏水)或者我们线接反了,
不会烧坏其他元件。
另外 电压设置必须是设备所允许的电压,而不是自己随意调一个,
一般都是标准的,在插座或插头上都有标注。
第十节 通俗理解无线电波发送接收基本原理

无线电波的发现不可置疑的伟大,但是它看不见、摸不着,是我们学习电子技术的一道难关。

  • 电台、电视台、基站负责无线电波的发射
  • 收音机、电视机、手机负责无线电波的接收
我们以最基本也是最原始的电台和收音机来理解无线电波的发射接收原理。
一、无线电波的发射

首先我们从两种波开始说明

  • 声波
  • 载波
我们说话发出声音,是一种音频波,转换成电台能够使用的信号,就是音频信号。
载波很多人就迷糊了,这是个什么玩意?
载波这个术语起的非常好,一个形象的比喻它是我们的高铁车厢

世界上最实用的电子入门教程96 / 作者:天褐女孩涛 / 帖子ID:97072
载波是高铁动车,音频信号是人。

世界上最实用的电子入门教程6 / 作者:天褐女孩涛 / 帖子ID:97072
蓝色为音频信号,实际音频非常杂乱的信号,这里用了一个标准的10hz正弦波表示。
黄色为载波,是100khz的正弦波信号。
载波实际上电台的频率,如果我们听过收音机,播音员会讲这里是调幅XXXkhz 中央人民广播电台,这里是调频89Mhz 山东人民广播电台,这里举例,频率不一定对 。
中央人民广播电台的载波, 装载中央台主持人声波的动车。
青岛电台的载波,装载青岛台主持人声波的动车。
实际上载波就对应着电台说的这个频率。
为了区分不同的电台,当然每个电台都用不同的载波(不同的动车)才行。
这样中央人民广播电台假设它的频率是540khz,那么这个电台的载波就是540khz,再把播音员的声音信号叠加到这个频率上。
会变成以下的样子:

世界上最实用的电子入门教程630 / 作者:天褐女孩涛 / 帖子ID:97072
红色的就是载波叠加上蓝色信号(声音)的样子,注意因为电路设计的原因实际上黄色和蓝色信号应该看上面一个动图,很规律的信号,现在变了是因为电路反射造成的。

世界上最实用的电子入门教程987 / 作者:天褐女孩涛 / 帖子ID:97072

世界上最实用的电子入门教程480 / 作者:天褐女孩涛 / 帖子ID:97072

看左图,左图调幅,右图调频先不管它

现在我们把声音信号和电台的载波频率叠加在一起(专业名词是调幅),通过天线发射出去,就是无线电波的发送!
注意观察红色的动图,大的波动是随着声音信号变化的,快的波动是按照载波变化的。
载波信号实际上是音频+载波,正好载波外边缘的变化就是我们的声音信号。

世界上最实用的电子入门教程71 / 作者:天褐女孩涛 / 帖子ID:97072
更复杂的电台框架图是下面这个

世界上最实用的电子入门教程370 / 作者:天褐女孩涛 / 帖子ID:97072
为什么我们看电台电路这么复杂?实际上是工程师研究电路碰到各种问题,不得已才把电路复杂化。

  • 发射距离不够怎么办,需要增大功率
  • 声波与载波串入干扰怎么办?
  • 怎么把两个波混叠在一起?
  • 话筒输入有杂音怎么办?

世界上最实用的电子入门教程706 / 作者:天褐女孩涛 / 帖子ID:97072
这里我们不学习复杂的发射电路,主要是明白,电路基础原理就是载波+声波,通过特定的电路混合后发射到空中。
二、无线电波的接收

大家考虑下,如果你明白了无线电发射的原理,现在发射器有了,你来发明接收器的话,怎么办?
人要喝水,刚好老天还是想让你活,天上起了乌云,要下雨了,以前我们类比过,雨水就可以认为是无线电波,你怎么接到雨水活下来?
无论想各种办法,第一步就是找到个容器,能够盛水。
雨水落在容器中,是杂乱无章的,叮叮当当响个不停。假设这个雨水有规律的敲击盆子。你就会得到规律的信号:

  • 当当当停一秒,再当当当,再停一秒,这是一种信号,
  • 当当停一秒,再当当,这是另一种信号。
这就是最先实现的电报接收机,摩尔电码。
声音也是规律的,你不会没有间隔,没有顿挫,没有高低吧!
上面说的载波,更是非常规律的频率信号。
我要找到一个容器,能够监控到这个规律信号,剩下的就好办了。

世界上最实用的电子入门教程16 / 作者:天褐女孩涛 / 帖子ID:97072
最早的收音机,防止敌人挖地道破城,装个罐子听声。
无线电波的接收容器是天线,它以某种方式接收无线电波(电场/磁场能量),但是你不用它,能量自然就消耗掉。
雨水敲击盆(鼓)你会明显察觉到盆(鼓)的振动,雨一旦停止,没有后续能量补充,振动也就慢慢减缓到消失。
天线这个容器负责接收无线电波,但是我们还要想办法把感受到的这个振动进行传递,最终传递到喇叭发声。
无线电波是电磁波的一种特殊应用,所以它当然符合电磁场的基本原理。
电磁场有点像锁链,想象下电台、电视台、基站往外发射锁链的样子:)

世界上最实用的电子入门教程6 / 作者:天褐女孩涛 / 帖子ID:97072
收心,继续...

世界上最实用的电子入门教程826 / 作者:天褐女孩涛 / 帖子ID:97072
现在我们知道了,空中的无线电波是到处飞舞的锁链,当磁场碰到天线,天线感受到的是磁场的能量,当电场碰到天线,天线感受到电场的能量。
电磁波往一个方向传递,电场运动产生了磁场,接着磁场运动又产生电场,一环套一环的传递。
我们大部分人只是把波想象成平面的东西,其实有更好的例子来说明电磁波的传递
电场、磁场很多时候表现的不是一根线、一个面,一个环,而是一个球、一个半球,我想用电场球、磁场球来表示。有些同学会说,一根线、一个面都难于理解了,形成球体不是更难于理解?

世界上最实用的电子入门教程567 / 作者:天褐女孩涛 / 帖子ID:97072
所谓波动,实际上就是被砸了个坑,这个坑被积压,自然会挤的其他地方变高变低。气球撞击最能形象的表示电磁波的传递,一个红色气球是磁场,一个蓝色气球是电场,红从上面砸向蓝球,蓝球当然会被压扁,压扁就会积压空间,变低变宽,变宽后自然积压其他磁场的空间,磁场球变高变窄,又砸向了另一个电场球,另一个球又变窄,空间球是一直存在的,它原本就在那里,只是其他空间球(场)积压它,然后某种东西感受到这种挤压,通过某种仪器测量了这种压力(电压表、压力表),或通过某种设备把这种不断的挤压变形转换为声音释放(喇叭)。

世界上最实用的电子入门教程453 / 作者:天褐女孩涛 / 帖子ID:97072

世界上最实用的电子入门教程341 / 作者:天褐女孩涛 / 帖子ID:97072
水是有形物质,看得见,电场、磁场看不见,分不清是介质传递还是本身存在,但是它就在那里,所以我们分析时就可以认为它存在,认为其有形。
所以在空中,就是有很多的电场球、磁场球相互积压然后就可以向四周传递能量,传递压力、传递震动。
三、天线

天线这个容器,就是可以感受到电场或磁场积压、撞击的器件!
参考(提前,这里几篇文章非常好,大家可以移步学习):
天线是如何接收到电磁波的? - 知乎 https://www.zhihu.com/question/328054510 天线是如何接收到电磁波的? - 宮非的回答 - 知乎 https://www.zhihu.com/question/328054510/answer/723741386 天线是如何接收到电磁波的? - ba5rw的回答 - 知乎 https://www.zhihu.com/question/328054510/answer/836523462

单一的天线,只是被动接收到电磁场(电磁波)信号,感受到这种振动,但是这个振动频率不同,不同频率的各种电磁波混叠在一起,我只想要需要的频率信号。这个时候就要用到LC振荡器把不同频率(振荡周期不同)的信号分开提取出来。
频率就是每秒变化的次数,雨水一秒敲打鼓十次,那么就是10hz,电磁波一秒敲打天线1000次,就是1khz频率的电磁信号。
实验中发现,电容和电感这个器件的组合,能够接收到空中的无线电波(电磁场)。并且有些频率的电磁波能够接收很多,有些就接收很少,有点像筛子,小颗粒能透过去,大颗粒过不去。

世界上最实用的电子入门教程485 / 作者:天褐女孩涛 / 帖子ID:97072
L 是电感(当然也可以叫“磁感”)C是电容器。
LC这两个器件组合,当某种频率的电磁波撞上这个电路后,会形成某种平衡的状态,就是电感把磁能放出来,转换成电能给电容充电,电容充饱后,把电能释放给电感充磁能。电感磁能饱了再释放出来。如果假设电容、电感、线路能够把这个能量完全相互转换,那么这种变化就永远停不下来,但是电感、电容、线路都会有电抗(容抗、感抗、阻抗的统称)会阻碍和消耗量,过一会如果没有这个频率的信号再进来,就会逐渐消耗掉。这个特定的频率是能够被LC电路完全接收,并来回传递(振荡起来、专业名词叫做谐振或者共振),其他频率的就消耗掉或者相互传递的能量很少。
我们这个时候实际上想想我可以设置个门槛电路,让能量到达一定程度的信号才能过去,
这样我们就抓出了一个特定频率的信号来。

世界上最实用的电子入门教程656 / 作者:天褐女孩涛 / 帖子ID:97072

世界上最实用的电子入门教程700 / 作者:天褐女孩涛 / 帖子ID:97072

门槛电路实际上就是利用了三极管是电流驱动型的器件,当电流不够(能量不够)是无法放大接收到的信号的。
到底LC电路能谐振的频率是多少?
有个公式

世界上最实用的电子入门教程531 / 作者:天褐女孩涛 / 帖子ID:97072
L是电感量,单位是H,C是电容,单位是F。
如果电台载波频率等于谐振频率,这个LC电路就能产生振荡,并且能够最大化的吸取这个频率的电磁波能量,然后把它传递到后面的电路,我们就接收到了电台,一般收音机L不变,调整电容(可变电容器)可变电容器就是收音机的选台旋钮。

世界上最实用的电子入门教程294 / 作者:天褐女孩涛 / 帖子ID:97072

世界上最实用的电子入门教程659 / 作者:天褐女孩涛 / 帖子ID:97072
B1 是天线 C1A C1B 是可变电容器 C1a C1b 是并联在可变电容器上的两个可调的电容器,用来微调电台信号范围(补偿电容)。
电路图的样子可能变化,但是核心就是LC 电感和电容组成的振荡电路(谐振电路)来选台。
到这一步,我们就能够知道,通过天线接收到被反复积压的电磁波信号,通过LC选出电台来,通过三极管放大选出的电台信号,往后继续放大再放大(中间还有个去掉载波的过程,叫做检波 这里不讲)到最后驱动喇叭发声。

第十一节 为什么电池电压一样 有些用不久(电压与电量的关系)

一个电池中你可以想象成有很多个管道组成的设备,太阳能就很形象。

世界上最实用的电子入门教程247 / 作者:天褐女孩涛 / 帖子ID:97072
这个太阳能假设为一个12V电池,
只要有一根管是满水,那么就可以到10~11V,
全部满水可以到13~15V。
把一半水放掉,还有12V左右。
所以你量一个电池,虽然看起来电压还够,但是电量不足,就是可放的水少了。
电压是点电位,也就是测量一个点的电压,其他管路电量不足,不代表单一管路的电压低。
电压的公式是U=I×R,电量的公式是Q=I×t,电压与电量的关系为:Q=U/R×t。
I 是电流,流过管路的电流(水流)和时间算出来电量。我们很多时候错误的观念是看水管、电线就是一根线、一根管,实际只要是把电线想成电缆(大管里装着多根管的管路)。
一个设备、单一总管道,实际上都是多路管道并联组成的。你才好理解电量(电的容量)。
实际上存电的电子器件都是这样的原理,
可以想象成很多可以存电的毛细管路(并接在一起)的设备。
电容、电池..
第十二节 为什么电子知识难于理解?或许本节能为你解惑

一、维度

知乎上经常讨论维度,零维、一维、二维、三维、四维...
我们的教科书和书籍资料、网络文章中经常出现各种电子电路的波形、频率、信号变换等等图形。
这两者有什么联系?
先简单说下维度,一般的说法:零维是一个点,一维是一根线,二维是一个面,三维是一个体。
四维两种说法,一种是在三维上再增加一个未知维度变成四维。 另一种说法是三维上加上时间作为一个维度
很多人对四维是完全理解不了的,那个未知维度是个什么鬼?时间加三维这种四维概念又是什么?
见证奇迹的时刻到了,作者为大家抛出一个问题,大家明白了,就知道为什么电子知识难学难懂了!说不准,顺路把多维的概念也多少能够悟通一点。
首先来看个图:

世界上最实用的电子入门教程674 / 作者:天褐女孩涛 / 帖子ID:97072

那么问题来了,请问上面这个图形是几维图形?
二维?
三维?
错!错!错!
我们初中物理就开始学的交流电、正弦波是四维图形
这就是为什么难!!!
因为现在大部分教程,在用二维计算的方式理解四维波形!
一开始我们就是站在了上帝的视角看这个交流波形的,横轴是时间,划重点!在时间上跑的不是一根线、一个点,而是流体
下面论证下为什么是四维波形:
1、电流的概念(百度百科)
电流的强弱用电流强度来描述,电流强度是单位时间内通过导体某一横截面的电荷量,简称电流,用I表示。 电流强度是标量,习惯上常将正电荷的运动方向规定为电流的方向。 在导体中,电流的方向总是沿着电场方向从高电势处指向低电势处。 在国际单位制中,电流强度的单位是安培(A),它是SI制中的七个基本单位之一。
横截面是什么?面,二维!
2、周期
周期是一个汉语词汇,读音为zhōu qī,出自《敬斋古今黈》。若一组事件或现象按同样的顺序重复出现,则把完成这一组事件或现象的时间或空间间隔,称为周期。
一个周期累积的电流是多少?
举个简单例子,一个10米水管中有一段水柱,加上一个周期就是10米的水柱,最前面的水流和最后面的水流实际上不是一个时间出现的,出现最早的水到了最前面,100米的水那么就是10个周期了。
一段水柱是什么?体,一个一个面累积成了体积。 电类似。
3、那么上图横轴是时间,周期变换的正弦变化的交流电,我们研究的是什么?
三维的体加上一维的时间就是第二种四维概念,我们站在上帝的视角看到了电/水的存在与消失,生生死死!

二、视频理解


书上的正弦交流电:

世界上最实用的电子入门教程589 / 作者:天褐女孩涛 / 帖子ID:97072
但是,实际它是下面这样子的:

上面视频我想描述的是假设我们把电流看成一个面,在一个面上,开始随机出现一个粒子(这个粒子不真实存在,我们把能够给电线产生1V的压力的一堆电子类比为一个粒子),第二个面出现2个,以此类推到了能产生220V的粒子,然后再依次减少最后到0,这就是正弦交流电正半轴的变化。
它还可以是这样子的:

降维观察(二维,电流截面)

这样就完了吗?
我们还要考虑一个情况,电的传输速度是很快的,下面演示的是交流瞬间充满一段电线的情况,也就是我们观察一段电线,不是像上面的视频演示的,而是这一段电线,同时只有一点粒子,又同时增加、减少(下视频仅演示增加的部分)也就是正半周的一半,从0到220的过程。

电的传播速度决定了,我们观察电,瞬达,时间差都是空开、线路转换的设备造成的延迟,实际如果一根线从地球绕一圈,也是瞬达的。
速度决定了,电真的就是有、没有(多、少)问题,发电机一旦产生电,直连的电线上,处处与发电机一致才是对的。

世界上最实用的电子入门教程11 / 作者:天褐女孩涛 / 帖子ID:97072

世界上最实用的电子入门教程804 / 作者:天褐女孩涛 / 帖子ID:97072
大学生、研究生、博士研究的物理、电学是什么? 这里很明确的说,他们至少是研究五维或者五维以上的波形!(个人观点:当把本篇最上面正弦图看成四维的压缩图形,自然再增加任何方向的维度就是五维,如果不看成压缩的,五维实际是表示不出来的)

世界上最实用的电子入门教程295 / 作者:天褐女孩涛 / 帖子ID:97072

不是学生不聪明,而是我们一开始的教学就错了,用一维、二维、三维的方式教授四维的知识,学生不晕才怪,寥寥数人能懂,也只是因为记忆力强,死记硬背一些公式来解题了。
所以四维概念并不难,难的是我们一开始就被带到沟里了。
希望以后的大学生再开始编制教材,多用图形、多用动图、多用三维软件分解分析,再加上现在的各种软件、动画、虚拟现实工具,让四度空间不再可怕!
思路对了,我们去改进教程,电学将会越来越简单!
难吗?当然难!
说不难,也不难,找对路,理解对了,二维的问题找二维的妈处理四维的问题找四维的爹处理,跳出井口看天,广阔天地,大有作为!
第十三节 模拟数字转换(模数转换)


一、模拟信号与数字信号

模拟电信号(模拟信号)是什么?
模拟这个词不好,让人摸不着头脑,给他换个说法,连续信号就可以。脑电波、水流、风、油、压力、连续转动这些都是连续的信息,如果把这些信息全部用电信号来转换出来(这可能是模拟的原始解释,用电信号模拟连续自然界信息)。
数字信号就是一段段的水柱。用一段段的电信号模拟自然信息。
把连续的电信号变为独立的一个个的电信号,犹如连续的水流,变为一段段水柱提供给给后端设备,就是所谓的模数转换

二、模拟电信号怎样变成数字信号

水流形成波浪,波浪有高有低,直接去测量波浪的高度比较困难。

世界上最实用的电子入门教程862 / 作者:天褐女孩涛 / 帖子ID:97072

波浪是高低变化的,高的位置抵达那根水管,这根水管中就有了水的流动,水管往后推开一个开关,后续的器件就知道了水位到了这里了。
电磁波(电波、电流)和水类似,一个容器内盛放这些东西,电流(电波)的堆积,电压变高(电位)到了某个位置,这个位置上的通道就能够感应到这个电压。这些管道理论上越多,能感知的精度就越高,但是不能无限制的铺设管道,花钱太多,所以先铺设12根管道吧。
水管1如果有了水流,证明蓄水池中的水位到了这里了,我们用个水槽来盛放这个水管来的水。并记录为1,这样的水槽也有12个,分别与12根水管相连接。

世界上最实用的电子入门教程673 / 作者:天褐女孩涛 / 帖子ID:97072
方框代表水槽,线代表水管。
所有水槽都灌满 我们获得一个数 111111111111 这是个二进制数。
我们用windows的计算器看看这个数多大。十进制数是4095,

世界上最实用的电子入门教程910 / 作者:天褐女孩涛 / 帖子ID:97072
如果所有水槽都是空的也算一个数 000000000000=0,
所以计量这个水波(水位)的高度,4095证明最高。

一般来说,如果是波动不大的水池,我们获得的数是最下面的有水 可能我们获得一个000000001111这样的数。

但是大波浪或者是杂乱的电磁波,撞击墙壁,不一定是先灌满那个水管,所以我们得到的数可能是
011101111110, 有1证明有这个能量,所以我们得到了一个从0~4095的12位的数字。

这个过程把波动的信号(专业名词叫做模拟量)转换为12位的数字信号(数字量)。
这就是模数转换(ADC-- Analog to Digital Converter)
我们建立了12根管道来测量模拟量,就是12位的ADC,用10根管道来测量模拟量,就是10位ADC。
能量是连续的,也就是水波不断的在撞击墙壁,我们就获得一连串的数字。
我们间隔固定的时间获取这个数字,这个间隔就是采样周期。
如果这个电信号(水波)最高电压是5V,但是这个5V的电压是波动的,也就是从0~5V不断变化。
这个电信号撞击墙壁,我们获得了0~4095个数。最高5V就是4095, 0V就是0.
那个2048 代表几V? x/5 =2048/4095 x=(5*2048)/4095 = 2.5006 V。
到了这里,我们再去学习单片机的ADC转换电路和程序,就容易理解了。
第十四节 框架法与类比法学电路

作者个人推崇框架学习法,如何建立自己的认知体系?
一、框架法与类比法学电路

只有先对一套知识有个从整体上的认识,你才能知道学习的方向和目标,学习效率才能高!

  • 先了解框架再学习细节
  • 先整体后分区
前面几节课对电、电路我们有了初步的认知。到了这一节实际上就可以开始学习看完整一些的电路图。

世界上最实用的电子入门教程810 / 作者:天褐女孩涛 / 帖子ID:97072
人与人不一样,有些人看到上面的图,第一反应是太复杂了,这怎么学得会。有些人看到它,立刻高兴起来,终于可以学到新知识了。
类比法是向导的一大法宝,万事万物皆可类比

  • 用有简单的类比复杂的
  • 用有趣的类比无趣的
电路图其实是个游戏地图,分析电路图实际在探索游戏的地图、各种设施。
部分同学突然精神了,聊这个谁也不困啊!

世界上最实用的电子入门教程179 / 作者:天褐女孩涛 / 帖子ID:97072

世界上最实用的电子入门教程949 / 作者:天褐女孩涛 / 帖子ID:97072
要打败敌人,你自己的基地都整不好,还战斗个什么劲。
有些同学玩起游戏来,各种骚操作,让我这个外行目瞪口呆,在我看来,这些操作比学电路是难上好几倍,卡Bug、什么犄角旮旯的宝贝都能挖到,能够重复砍某个地图的怪物好几年,换个怪也好啊,天天见面都成亲戚了,这么熟你怎么下的去手。

世界上最实用的电子入门教程781 / 作者:天褐女孩涛 / 帖子ID:97072
本节未完,待续...

<hr/>
开始纠偏,利用水类比模型与实际电磁场理论有偏差,但是入门阶段的类比恰恰可以作为对照进行纠偏即可,实际上如果用于有线的电路计算就把电流看成水流实际并没有多大影响,主要差别是无线传输、无线通讯、电磁场干扰、射频领域的计算时就必须以电磁场理论为主了,但是实在话,涉及到这些领域就是科研大神们的领域,大部分人终其一生也不会在这里深究,如果只是作为一个应用工程师,水类比法足够,并且能够辅助解决大部分工程电路问题!如果是研究生、博士,那么另说。
翻译的一个系列文章第一篇,拓展纠偏:
静电 电是怎么来的

1. 摩擦起电

几个世纪前就发现, 某些类型的材料在相互摩擦后会神秘地相互吸引。例如, 在一块玻璃上摩擦一块丝绸后, 丝绸和玻璃往往会粘在一起:

世界上最实用的电子入门教程902 / 作者:天褐女孩涛 / 帖子ID:97072

image


  • Attraction 吸引力
  • Glass Rod 玻璃棒
  • Silk Cloth 丝绸
玻璃和丝绸并不是唯一已知具有这种行为的材料。碰过气球的人也发现它会粘到身上。另一种被早期实验者认为在摩擦后会表现出吸引力的材料是石蜡和羊毛布:

世界上最实用的电子入门教程777 / 作者:天褐女孩涛 / 帖子ID:97072

石蜡羊毛布


  • Wax 石蜡
  • Wool Cloth 羊毛布
相同的材料用布摩擦后, 总是相互排斥, 这种现象变得更加有趣:

世界上最实用的电子入门教程691 / 作者:天褐女孩涛 / 帖子ID:97072

同性相斥


  • Repulsion 排斥
当一块用丝绸摩擦过的玻璃与一块用羊毛摩擦过的蜡接触时, 这两种材料会相互吸引:

世界上最实用的电子入门教程540 / 作者:天褐女孩涛 / 帖子ID:97072

异性相吸


  • Attraction 吸引
此外, 人们发现任何在摩擦后表现出吸引或排斥特性的材料可以分为两个不同的类别:

  • 被玻璃吸引并被蜡排斥, 或被玻璃排斥被蜡吸引。
  • 没有发现会被玻璃、蜡吸引或排斥的材料, 对其中一种反应而不与另一种反应的材料。
观察摩擦过的布料,发现用两块丝绸摩擦两块玻璃后, 不仅玻璃片相互排斥, 而且丝绸也相互排斥。用于擦蜡的羊毛布也存在同样的现象:

世界上最实用的电子入门教程820 / 作者:天褐女孩涛 / 帖子ID:97072

同性相斥异性相吸

这一切真的很奇怪?这些物体都没有被摩擦明显改变, 但它们的行为肯定与摩擦前不同。让这些材料相互吸引或排斥的行为都是看不见的。
2. 电荷

一些实验者推测, 在摩擦过程中, 看不见的“流体”从一个物体转移到另一个物体, 这些“流体”能够在一定距离内产生力。查尔斯·杜菲 (Charles Dufay) 是早期的实验者之一, 他证明了通过将某些成对的物体摩擦会产生两种不同类型的行为: 吸引力和排斥力。假设的"流体"被称为电荷
本杰明·富兰克林做了开创性的研究,得出这样的结论: 摩擦物体之间只有一种流体交换,而这两种不同的“电荷”只不过是一种流体的过剩或不足。在对蜡和羊毛进行实验后,富兰克林认为羊毛去除了光滑蜡中的一些看不见的液体,导致羊毛上的液体过多,蜡上的液体不足。由此产生的羊毛和蜡之间的液体含量差异产生一种吸引力,因为液体试图恢复两种材料之间以前的平衡。
假设存在这种单一的“液体”,通过摩擦得到或失去它,很好的解释了所观察到的行为: 这些材料在摩擦时规律的分为了两类,最重要的是,两种活性材料不变的吸引力可以证明相互摩擦总是分为相反的类别,换句话说,两种材料相互摩擦后,不存在都变成了只有吸引力或只有排斥力的一种类型。
3. 库伦

18世纪80年代, 法国物理学家查尔斯·库伦(Charles Coulomb)使用称为扭转天平的装置对两个带电物体之间产生的力进行了精确测量。库仑的工作成果最终形成了以他的名字命名的电荷单位"库仑". 如果两个“点”物体(没有明显表面积的假设物体)以 1 库仑的大小等量充电, 并且相距 1 米(约 1 码), 它们将产生约 90 亿牛顿(约 20 亿磅), 吸引或排斥取决于所涉及的电荷类型。"库仑"作为电荷的单位(根据点电荷之间产生的力)的实际定义是等于大约6,250,000,000,000,000,000个电子的过剩或不足。或者反过来说, 一个电子的电荷约为 0.00000000000000000016 库仑。由于一个电子是已知的最小的电荷载体, 因此电子的最后一个电荷数被定义为基本电荷。
4. 原子的组成

此后的实验表明, 所有物体都由称为原子的极小“构件”组成, 而这些原子又由称为粒子的较小组件组成。构成大多数原子的三种基本粒子称为质子、中子和电子。虽然大多数原子具有质子、中子和电子的组合, 但并非所有原子都有中子。一个例子是氢(Hydrogen-1)的氕同位素(1H1), 它是氢的最轻和最常见的形式, 只有一个质子和一个电子。原子太小而无法看到, 但如果我们能看到一个, 它可能看起来这样:

世界上最实用的电子入门教程372 / 作者:天褐女孩涛 / 帖子ID:97072

原子的组成


  • Electron 电子
  • Proton 质子
  • Neutron 中子
尽管一块材料中的每个原子都倾向于作为一个单元结合在一起, 但在电子与位于中间的质子和中子簇之间实际上有很多空白空间。
这个粗略的模型是元素碳的模型, 有六个质子、六个中子和六个电子。在任何原子中, 质子和中子都非常紧密地结合在一起, 这是一个重要的特性。原子中心的质子和中子紧密结合的团块称为原子核, 原子核中的质子数量决定了它的元素身份: 改变原子核中的质子数量, 就改变了原子核的类型。事实上, 如果你能从一个铅原子的原子核中去除三个质子, 你就实现了古代炼金术士制造金子的梦想!原子核中质子的紧密结合是化学元素稳定的原因, 也是炼金术士无法实现梦想的原因。
与质子相比, 中子对原子的化学性质和特性的影响要小得多, 尽管它们紧密结合在一起,很难添加到原子核中或从原子核中移除。如果增加或获得中子,原子仍然保持相同的化学特性,但其质量将略有变化,并可能获得奇怪的核属性,如放射性。
然而, 与质子或中子相比, 电子在原子中移动的空间要大得多。事实上, 它们可以从各自的位置上被击出,甚至完全离开原子!所需要的能量远低于驱逐原子核中的粒子所需的能量。如果发生这种情况, 原子仍然保留其化学特性, 但会出现不平衡的重要特性。电子和质子的独特之处在于它们在一定距离内相互吸引。正是这种距离上的吸引力导致了被摩擦物体之间的吸引力, 电子从它们原来的原子中脱离, 停留在另一个物体的原子周围。
电子倾向于在一定距离内排斥其他电子, 质子与其他质子也是如此。质子在原子核中结合在一起的原因是存在一种被称为强核力的更强大的力, 它仅在非常短的距离下有效。由于单个粒子之间的这种吸引/排斥行为, 电子和质子被认为具有相反的电荷。也就是说, 每个电子都带负电荷, 每个质子带正电荷。在一个原子内, 它们以相等的数量相互抵消, 因此原子内的净电荷为零。这就是为什么碳原子的图片有六个电子: 用来平衡原子核中六个质子的电荷。如果电子离开或额外的电子到达, 原子的净电荷将不平衡, 使原子作为一个整体“带电”, 导致它与附近的带电粒子和其他带电原子相互作用。中子既不被电子、质子吸引也不排斥,也不被其他中子所吸引和排斥,所以中子被归类为完全不带电荷。
电子到达或离开的过程正是当某些材料组合被摩擦时发生的: 来自一种材料的原子的电子被摩擦迫使离开它们各自的原子并转移到另一种材料的原子上。换句话说, 电子构成了本杰明富兰克林所假设的“流体”。
5. 什么是静电?

物体之间的这种“流体”(电子)不平衡的结果称为静电。之所以称为“静态”, 是因为移位的电子在从一种绝缘材料移动到另一种绝缘材料后往往保持静止。在蜡和羊毛的情况下, 通过进一步的实验确定, 羊毛中的电子实际上转移到了蜡中的原子上, 这与富兰克林的猜想完全相反!但为了纪念富兰克林,指定蜡的电荷为“负”而羊毛的电荷为“正”。这是与常识有冲突的(我们一般认为多了点东西为正,但蜡多了电子带负电)。因此, 原子接收到多余电子的物体被称为带负电, 而原子缺少电子的物体被称为带正电。发现电“流体”的真正本质时, 富兰克林的电荷命名法已经非常成熟, 无法轻易更改, 因此一直沿用到今天。
迈克尔·法拉第 (Michael Faraday) 在1832年证明静电与电池或发电机产生的电相同。在大多数情况下, 静电是一种麻烦。因静电可能发生火灾或者损坏静电敏感的半导体电路。虽然可以生产由静电的高电压和低电流特性驱动的电机, 但这并不经济。静电的少数实际应用包括静电印刷、静电空气过滤器和高压范德格拉夫发电机。
6. 总结


  • 所有材料都是由称为原子的微小“积木”组成的。
  • 所有天然存在的原子都包含称为电子、质子和中子的粒子, 但氢的氚同位素除外。
  • 电子带有负 (-) 电荷。
  • 质子具有正(+)电荷。
  • 中子没有电荷。
  • 电子比质子或中子更容易从原子中脱离。
  • 原子核中质子的数量决定了它作为独特元素的身份。
  • 历史原因,得到电子的材料带负电,失去电子的材料带正电。
7. 参考


  • Static Electricity
  • Lessons in Electric Circuits
8. 总目录


  • 电路课程-向导翻译修改
  • 电路课程-知乎向导专栏

后续章节待补充...

世界上最实用的电子入门教程913 / 作者:天褐女孩涛 / 帖子ID:97072
单片机编程入门篇


第一节 单片机是什么

目录


  • 目录
  • 1.1 单片机是一座小县城(城镇、城市)
  • 1.2 单片机还是座学校
  • 1.3 单片机还是一个人
  • 1.4 单片机怎样才能正常工作起来
  • 总结
1.1 单片机是一座小县城(城镇、城市)



世界上最实用的电子入门教程130 / 作者:天褐女孩涛 / 帖子ID:97072


  • 单片机的引脚(pin)就是各个进出小城的路口。
  • 单片机内部的空间(ROM、RAM)就是小城的地盘、楼房。
  • 单片机总线是道路、河流、管道、电线。
  • 单片机运算器是供电公司、自来水公司、暖气公司、网络公司的各个管理部门、管理服务器。
  • 单片机的定时器是各家各户的闹钟、万年历、还有天上的太阳、月亮、春夏秋冬四季。
  • 单片机中断调度是交警部门完成的。
1.2 单片机还是座学校

以学校为例可以更好的类比单片机。

世界上最实用的电子入门教程273 / 作者:天褐女孩涛 / 帖子ID:97072


  • 单片机的引脚是学校的东南西北门(如果有四个门开的话)
  • 单片机的内部空间就是学校的地盘、教学楼、实验楼、操场等。
  • 单片机的总线、通道是各个楼道、走廊、人行道、水电线路。
  • 单片机的定时器就是上下课铃声控制。
  • 单片机的运算器是办公楼。
  • 单片机就是一幢楼房、一座学校、一座城市...
  • 它的行为与这些的运行规律并没有什么不同,只是微观化了。
1.3 单片机还是一个人


  • 眼耳口鼻舌就是单片机的接口
  • 大脑是单片机的运算器和控制器
  • 神经网络是单片机的总线
  • 生物钟是单片机的时钟
  • 心脏是单片机的供电系统
单片机可以类比为一个人,但是人身体内的器官运作也不是那么直观,所以作者更倾向于把单片机类比为学校。
1.4 单片机怎样才能正常工作起来

单片机是学校,它是怎样开始一天的工作的?

  • 初始化
  • 一大早,门卫师傅,打开大门,设好路障,这是学校大门口(路口)的第一步的准备工作,准备工作在编程中用初始化这个名词代替。对应到单片机的运行,叫做端口(接口)初始化。
  • 老师把教室门都打开,准备接收学生,这是内存的初始化。
  • 道路清扫完毕,这是总线的初始化。
  • 学生进入教室,初始化数据填充
  • 进入程序循环
  • 上课 授课 学习 下课一节课结束,然后再进入下一节课,重复这个过程,上完所有可能(六节课/七节课)
  • 释放资源
  • 放学,清空教室,关校门
总结

单片机是什么?

  • 单片机是一座小城(乡镇、县城、城市),也可以说是一个社区。
  • 单片机还可以是一座综合大楼、体育场馆、学校等等。
  • 不要被名词限制了你的思维,我们生活的地球也是一个单片机、一个星系又何尝不是,只是控制它的不是人,而是自然规律。
什么是单片机编程?

  • 编写单片机程序是让单片机工作在有序的状态,使其符合人的需求,所以说,有序即为程序,使之有序即为编程。

第二节 单片机学习框架


框架、框架,关于单片机的文章很多,但是学习框架凤毛麟角。 那么就集中在框架上先写写。
2.1 单片机主框架

在主目录曾经写过,因为这是第一节,那么我们重复下。

世界上最实用的电子入门教程859 / 作者:天褐女孩涛 / 帖子ID:97072


  • 单片机核心当然是必不可少的,单片机就是将电脑所拥有的大部分硬件集成到一个芯片中,当然是精简过,但是也强悍的不得了。
  • 都将计算机集成了,我们考虑下,自然需要有些基础学习单片机才能进展快,所以要了解一些模拟电路、数字电路的基础知识,但是大家不要被这两个名词吓住了,针对单片机应用来说,我们仅学习其中万分之一的基础知识就好。
  • 当然单片机学习离不开单片机编程,早期学单片机很费劲,要学习汇编语言,机器语言,感谢C语言的发明人和拓展科学家吧!他们把问题简化,我们可以用中级语言C语言完成单片机编程,C语言是核心,这个要学会,现在甚至有些可以用高级语言或者图形化单片机编程,但是还不够实用化,C语言仍然是核心。
  • 我们用编写单片机软件来控制单片机硬件,所以软件环境、硬件环境都必不可少。软件环境包括编程平台(软件开发平台)和调试工具(串口调试助手、TCP/IP/UDP调试助手等等);硬件环境我们要准备单片机开发板和调试工具万用表、示波器、逻辑分析仪等。
  • 准备这些很麻烦,有些还比较贵,所以在公司内部和学校学习是最好的方式,另外现在有个神器-Proteus,它包含了单片机编程平台、硬件仿真、硬件调试工具,作为初学者可以从proteus入手学习单片机,事半功倍。
  • 通讯协议是重点、重点、重点!单片机核心与外部模块、芯片通讯,都要有通讯协议才行,要用几根线与外部连线,要发送什么数据...
2.2 C语言框架



世界上最实用的电子入门教程133 / 作者:天褐女孩涛 / 帖子ID:97072

C语言,大家重点应该关注语言这两个字,汉语、英语都是语言。无非汉语英语是人说的话,C语言是机器人(电脑)说的话。

  • 程序开发调试平台(装在电脑上),电脑是什么?就是人脑,这个平台就是人脑的一段程序。
  • 容器?当然就是我们的大脑了。还有我们大脑内部的神经元、记忆区域。
  • 词、句子,我们说的话、记录的文字,都是有词句组成,C语言也不例外。
  • 语法规则那么就清楚了,说话要有逻辑,别人才听得懂,这就是语法规则。
  • 输入、输出、内部运算,这就是对话的过程,有人跟你说话,你与计算机说话,计算机与你对话,这就是输入输出; 内部运算当然是想想再说,不能胡说八道:)
  • 函数库,就像我们翻译软件,把常用的符合一定语法句子记录下来,日积月累,后续我们直接调用就好,例如打字的搜狗输入法记录的常用短句,常用的英文句子...

第三节 编程语言框架与程序存储

目录


  • 目录
  • 3.1 编程语言框架,看看C语言在哪里
  • 3.2 程序代码存储在哪里?
  • 3.3 程序的组成犹如我们写文章
有序即为程序,使之有序即为编程!
有序即为程序,使之有序即为编程! 使某样东西有序的是人,那么就是程序员编程, 使之有序的是机器,那么就是机器人编程!还有几位可以让万物有序的,国内叫做神仙,有些国家称之为上帝... ;科学界对此有异议,称之为自然
3.1 编程语言框架,看看C语言在哪里



世界上最实用的电子入门教程812 / 作者:天褐女孩涛 / 帖子ID:97072


  • 计算机是不认识什么代码的,它只对一个个的电子元器件组成的开关感兴趣
  • 电子开关除了芯片设计开发人员,对程序员来说太难懂了,所以把很多电子开关的组合用二进制代码组合在一起,形成机器语言
  • 机器语言仍然晦涩难懂,只有少部分程序员可以掌握,再把机器语言包装,形成汇编语言
  • 汇编语言与我们日常的对话语句不一致,比较反人类,把汇编语言包装形成中级语言,其中C语言是其中的佼佼者。
  • C语言适合于底层硬件编程,例如单片机,但是对大型程序捉襟见肘,再把C语言之类的中级语言包装形成C++、java、javascript、C#等等高级语言
  • 高级语言让程序员队伍变得庞大起来,但是还是有很高的门槛,图形化编程语言的发展,更容易让人上手简单编程。梯形图、labview、儿童编程语言Scratch...
3.2 程序代码存储在哪里?



世界上最实用的电子入门教程967 / 作者:天褐女孩涛 / 帖子ID:97072


  • 编写好的程序代码存放在可以长期存储的容器中,就是我们的磁盘、固态硬盘、U盘、光盘(已接近淘汰)、磁盘阵列(服务器)等等
  • 长期存储的设备读写速度很慢,处理程序代码的CPU速度很快,所以在CPU与长期存储设备之间架起了一座桥梁作为缓冲区:内存
  • 内存与CPU内部的寄存器交互数据,寄存器是参与CPU运算的最基本的容器
3.3 程序的组成犹如我们写文章



世界上最实用的电子入门教程740 / 作者:天褐女孩涛 / 帖子ID:97072


  • 人的语言是汉语、英语、俄语、法语等等,计算机的语言是C语言、java等等,语言都是有一些基本的字词组成的,计算机语言也不例外,计算机语言的字词叫做关键字
  • 字词按照一定的语法规则排列形成句子,关键字按照语法规则排序形成语句
  • 各种语句组合在一起可以反复使用,形成函数
  • 函数或者语句组合在一起放到一个文件中。
  • 各种相互关联的程序文件形成一个工程
  • 多个工程可以放在一个工作区内,利于查看和使用。
以文件形式存储程序代码,是目前流行的程序组织方式! 与文件能够抗衡的存储方式估计是表格记录,这是数据库的存储方式!

<hr/>
声明下:类比辅助理解而不是准确理解,以下及后续文章请批评式阅读,有任何问题都可以指出来,进行修正,以求描述更准确点,一般学习知识入门后看专业书籍,查缺补漏纠错即可,入门是最难的,无论想何种办法先入门,才有兴趣,才能进行下去。

葵花宝典

少年,我看你骨骼清奇,是个练武奇才,赠你几本武林秘籍,
秘籍在手,天上地下唯尔独尊,破茧成蝶指日可待。

世界上最实用的电子入门教程164 / 作者:天褐女孩涛 / 帖子ID:97072
世人皆畏远山崎,平路打墙鬼立起,
大笑三声梯云纵,我生由我不由你!

世界上最实用的电子入门教程751 / 作者:天褐女孩涛 / 帖子ID:97072
游戏人生

游戏人生不是让你混日子,而是说可以把人生当成一场游戏,多一位朋友,你的人生积分涨100分,多读一本好书,人生又涨100分,赚取了现金流,又来1000分,我们打游戏很精神,实际我们自身的生过何尝不是闯关的过程,把人生当成闯关游戏未尝不可,当然你也可以在新手村砍一辈子小妖怪,向导是准备做100级大神的
年轻的朋友如果读到这里,作者最后想说句话,下面这个视频是人生游戏中最重要的一环,理解了,才能摆脱死循环的怪圈,特别想对理科的同学说,不要崇尚技术万能论,技术之外天大地大!

风险控制-现金流-资产负债表


世界上最实用的电子入门教程848 / 作者:天褐女孩涛 / 帖子ID:97072
向导的视频
· 1413 播放
声明:风险控制与资金使用涉及到做生意的基本盘,个人经验并不充足,请审慎阅读,如果读者因为阅读下面内容及本系列文章造成任何损失,作者概不负责,请知悉!
★★★★★风险控制就是第一位的★★★★★



我们生在一个经济为主的时代,大家骂也罢,恨也罢,积累资金基本盘是我们这个时代个人的
风控原则比较重要,下面详述下:
1/5法则

我们的本金至少应该分成五份进行投资,每次只允许投入一份(也就是1/5)每年或半年核算一次,将盈利或亏损核算到总本金后再次分成5份,以此类推。再没有收回投入的情况下,禁止再次投入其余本金,这些本金应该是作为备份现金用于紧急危机处理。
也就是说,永远只拿1/5进行投资(最多,如果本金够多,应该减小这个比例而不是增加,例如1/8,1/10)
这样可以保证资金链永不断裂,自己永远有5次机会,即使全亏,自己还有4次机会。
另外就是把1/5 可能还需要分成几份,投资于不同的行业,做对冲投资,这样又会进一步降低风险。
其实这就是打造百年企业的唯一准则,一旦不能保证现金流,那么碰上任何危机,立马崩盘。95%撑不过5年的企业大部分都是这个基本投资原则不懂造成的。
有人会说,这样岂不是发展过慢? 其实如果想再发展快点,应该是去找合伙人,共同分担风险,而不是赌博式超出自身可控范围的投资。
刚刚与一位朋友做实业朋友(李女士)聊天,指导应该根据行业平均利润5%核算,是十分之一原则而不是五分之一原则,因为这篇文章如果出错会给朋友带来不小的风险,所以请自行考量。
具体参看:向导:创业风险控制~这篇作为此专栏总目录
这篇文章太长,大部分人没有耐性,你能读到这里,就是具备了一定的资质,不要小看自己,韧性与毅力是迈入更高阶段的最重要的条件,聪明恰恰是次要条件。
因为种种原因,做到老板的很少,创业的不多,创业的没时间看,老板没遇到危机时,这个原则也不用看,但是遇到危机又悔之晚矣!
心理健康最重要

不要仅锻炼身体,心理健康也需要不断训练,多读好书是最佳训练方式。
向导出生在1978年,标准的改革开放新一代,应该是足够幸运了。
小时候正是国人精神面貌最好的时候,大家仍然崇尚公平,又满怀希望,在这样的环境熏陶下,所以骨子里向导是追求人人平等,公平公正的,所以大家可以翻看我的文章,都是尽量为大家引导一条正道,虽然我走南闯北经历丰富,各种歪门邪道见识的也差不多了,也被骗过很多次,但是如果你年轻时候成长在非常有爱的环境中,很难改变自己的秉性。现实环境存在太多的不公平,所以很多人学着赚快钱,然后心逐渐偏离了正途,例如所谓管理,只要你开始管人,很难做到一碗水端平,当人最难的时候,你把他辞退,你如何选择?所以有慈不掌兵的说法。一将成名万骨枯,很多时候道理都知道,但是你做不到,善良让你做不到。
但是事物都是分两方面来说的,面对侵略的将军,如果你是宋襄公,这不是善良,这是灾难。
慈不掌兵,大家知道下一句是什么吗?义不掌财。的确有很多坑蒙拐骗法子发财,因为方法就是方法,没有对错之分,很多年轻人听到义不掌财就高兴了,看来我心思歪了财富就来了,义不掌财这句话很符合人性,所以大部分人容易走偏,但是这个不对,我所见到的掌财的人士,大部分是推崇诚信的,做的越好的,诚信度越高,人无信不立,做生意第一条是有诚信,不然很容易把路走窄。人一旦心思歪了,哪怕你赚到了一些钱,心理非常容易失衡,失衡容易生病,有命赚,没命花是存在的。因为心思歪了,你不会对其他人好,甚至你对你的家人的心思都是歪的,一句话:你对别人好,别人才可能对你好,你对别人坏,别人一定对你坏。整天没有信任的人,天天疑神疑鬼,“总有刁民想害朕”,你说这跟有钱没钱有啥关系。人是群居型动物,这也是天性,所谓离群索居是欺骗欺骗大家的,大家很多打工人,一个人闷在一个地方,如果没有网络,没有交流, 一般不到一周,你就会怀疑人生,产生厌世情绪,所有当发觉自己有这种倾向时,如果有朋友可以聊聊天都很好。
不要把自己封闭在狭小空间内,与人为善,去帮助他人,不管你的付出是多少,对身心健康来说都是很大的助益,不是你赚了多少钱,你获得的是无价的心理健康,真的帮人就是帮己!
身体不健康最终的根源是心理不健康!
这也与风险控制是第一位的不冲突,失去健康当然是超风险,这已经不是风险,而是把自己置于死地了!
心正则健康,健康是第一位的,论迹不论心其实是错的,我们评价一个人可以这样评价,但是对当事人来说,心思太歪,我不认为他活得很好,与钱无关。
人间正道是沧桑,向导这个简单的两个字,不是所有人都能做好,会直白的告诉你各种道路,选择权在你自己,个人仍然推崇己所不欲勿施于人,利人利己,公平公正,协作共赢的路。

世界上最实用的电子入门教程841 / 作者:天褐女孩涛 / 帖子ID:97072
青少年思维训练

一、人生疑惑第一解

这一段,从原理上解决目前年轻人存在的很多错误思维模式。
以及找到一种方法改变、锻炼潜意识,让我们摆脱各种困扰,生活的轻松愉快一些。

思想决定行为,行为决定现状这句话是对的。
看山是山看山是山看山是山
道可道,非常道,名可名,非常名
我们经常看到这样的句子,开始一看非常高明,但是就不知道高明在哪个地方。
有些人觉得有用,有些人觉得醍醐灌顶,有些觉得纯粹废话。
我们这个专栏是说人话系列。看了要能懂,懂了能用的上。
所以我们不说看起来很高深,但是用不出来的东西。

恐惧与贪婪

年轻人会问很多为什么?感到忧虑,烦躁不安,怨天尤人...
其实只是一个问题,我们的想法出问题了,我的思路有问题。
人其实是受两大原始思维控制的:恐惧和贪婪
这两种基本上是有遗传基因决定的。
佛家有贪嗔痴的说法,其实也是归结到这两点。
恐惧是根植在骨子里的,有些比较有冒险精神的实际上是贪婪战胜了恐惧。
有些人比较胆小和怯懦,实际上上是恐惧战胜了贪婪。
说到这里,就不得不佩服国人的智慧,对!这也可以理解为阴阳。
我们列举下什么是贪婪大家就明白了:

  • 拼命工作,这是贪婪
  • 强迫症,这是贪婪
  • 拼命学习,这是贪婪
  • 偷盗,这是贪婪
  • 望子成龙、望女成凤,这是贪婪
  • 恭喜发财,这是贪婪
  • 步步高升,这是贪婪
  • 他的女朋友真漂亮,这是贪婪
  • 只要做出这道题来,老师和同学们肯定对我刮目相看,这是贪婪
  • 要是脸上没痘痘就好了,这是贪婪
  • 再长高几厘米就好了,这是贪婪
  • 要是股票再涨几个点多好,这是贪婪
  • 一个月读50本书,这是贪婪
  • 这裙子不错,我的,这是贪婪
  • 这耳机不错,换了,这是贪婪
  • 这本书一个角折了,不买,换另一本,这是贪婪
  • 这件衣服掉了个扣子,扔了,这是贪婪
......
什么是恐惧:

  • 要是领导训我怎么办,这是恐惧
  • 作业完不成,明天要挨揍了,这是恐惧
  • 不用XXX牙膏,牙就不够白,这是恐惧
  • 都是垃圾食品,吃了得癌症怎么办,这是恐惧
  • 明天股票跌了怎么办,这是恐惧
  • 明天股票涨了怎么办,这是恐惧
  • 开车要是刮到人怎么办,这是恐惧
  • ......

知道为什么人生不如意十之八九了吧:)
因为大部分人永远被这两种原始的思维所支配,你不是在活你自己,你不是你,而是在受某种潜意识支配着,每天机械的活着而已。
佛家对心理潜意识的研究很透彻,但是很多人都不明白。需要解释下。我其实也没读多少佛经,看了《金刚经》的一段,当时太年轻,不敢读下去了,感觉踏入了一个思维怪圈,到底是有还是没有,绕来绕去的,不过现在看来,不读也好,人太容易被洗脑。
虽然不读,其实我们无时无刻不受着先人思维的引导,
例如无挂碍故,无有恐怖,这个总结的就真的很好,
般若波罗蜜多心经 龚玥唱的,没事可以听听。里面我觉得最好的就是上面这句。
我也没有细究为什么人会存在恐惧和贪婪,也是从某些书上读的。
但觉得是有道理的。据分析是,当人处于食物链底层的时候,面对豺狼虎豹的袭击无能为力。
各种自然灾害、疾病、战争无法控制。这样恐惧就来了,这种遗传因子就一代代的留下来。
贪婪是各个物种的共性,植物抢占阳光、水、土壤,动物抢地盘、食物,人争夺资源都是为了生存而已。
恐惧和贪婪一定程度上是对人的一种保护,能够让人生存下去。
但是过度就有问题了。
抑郁、强迫症、精神问题随之而来。
所以年轻人各种精神上面的问题的根源就在这里:恐惧与贪婪
<hr/>那么我们如何摆正心态,
其实古代先贤都为我们铺好了很多路,但贤者太多,各种矛盾的理论都来了。

道家崇尚自然
佛家讲究八戒
儒家讲究仁爱
......

我想说,都对又都不对,凡事有度,过犹不及,但是程度很难控制。
例如道家崇尚自然,但很多人把无为当经典。
佛家讲究八戒,但是后人又走了极端。
儒家讲究仁爱,然后爱的死去活来,竟然以德抱怨...

说多了也无用,我们先来调整第一层的心态。
先看下面这几句话,我觉得有用,但也是有度的理解。

解决贪婪的问题:
不以物喜、不以己悲
天地本不全,奈何以全求之

解决恐惧问题:
因为贪婪,所以恐惧,不贪生,何惧死!
另外大家翻看下我这个专栏最前面的文章,人不会死的:)
向导:生命的意义 人能长生吗?19 赞同 · 23 评论文章
解决以上两大心理问题,剩下的我们就好办了。
在无挂碍故,无有恐怖的前提下,爱好什么就去做什么了(犯法的禁止)

这里不得不夸赞下老庄了,其实想通了,道可道才是最符合人的行为的模式。
顺应自然,自然天成。

有一位知乎朋友写的挺好,忘记在哪里看到的了,
后悔是迷恋过去,忧虑是担心未来。
其实我们看完这篇,这句话也可以这样说:
后悔是贪婪过去,忧虑是恐惧未来。

人就像生活中一个密闭的船舱中,你看不到船头,也看不到船尾。
过去的事情就不要总想他了,后悔是无用的,
未来你看不清楚,也不用去多顾虑,做好现在就好。

以开放的心态,自如的心态处理问题,碰到任何问题,首先想想这几句话:
不以物喜、不以己悲! 天地本不全,奈何以全求之! 不贪生 何惧死:)
然后朝向自己兴趣的方向努力下,努力到什么程度你自己说了算了。
<hr/>二、思维的要诀--打造自己的模式

学任何东西,不管是谁的,朋友的或敌人的,学习其中有用的东西足够。
不是学的越多越好,而是思考的多,不断打磨自己的模式,聚焦于对你有益的最关键的事情,抓住核心、围绕核心不断总结精炼即可。
每个人要建立自己的核心系统,以此为中心不断添加枝叶。
追一样东西,是很难追的上的,何不一步步走向目标。
得之我幸,失之我命,追求过多不属于自己的东西,带来的往往是焦虑。
爬他人的山峰,很困难,一步步用石头累积自己的山峰,更容易,因为你想是什么样子它就是什么样子。
详细内容参看:
向导:思维的要诀--打造自己的模式
<hr/>三、敢不敢与行不行

说我的一个经历,一位本科毕业的同龄人,有机会与他聊了聊天,当时我25岁,他已经是厂长了,当时感觉是崇拜的不得了。我问他是怎么做到厂长的,他说进第一家企业有幸得到一位领导的认可,做了段助理,然后换个厂子直接应聘厂长。然后就是厂长了。我又问一个问题,你这么年轻,这管理知识你都懂,得到的回答: 哪里都懂,边干边学了,大不了换个厂子继续。
这个事情怎么看,前面我很多文章都在强调自信,就是为了今天这段做铺垫,很多时候不是你行不行的问题,而是你敢不敢的问题,毕业锻炼两年就应聘个高管 厂长怎么了?
三个月后被扫地出门你也有了三个月的经验,然后六个月被扫地出门 ,你又会有六个月的经验,然后你能做到一年,说实在的很多年纪比较大的职业经理人也就这个水准:)
今天大家要了解一件事情,不要把自己看低了,大部分人都是差不多的,机会是自己可以抢来的,只要敢去争取。
如果有勇气+自信,我不知道你能到哪个阶层,反正是会比大多数人强。
世界上最大的谎言是你不行!
<hr/>四、读书、时间与精力


  • 读书不是越多越好,书籍既是助力也是枷锁,如果读到感兴趣的一句话,要多思考,多考虑用这一句话应用到不同的场合,变通是最有用的。大部分理论是殊途同归,触类旁通。各种学科学到最后都是一两种基础理论支撑。
  • 真传一句话,假传万卷书,有时候人生有几句话支撑就足够了。
  • 任何把时间和精力搭进去的,机械性的工作或者行为都是不合算的。
世界上最贵的是时间和精力。

<hr/>五、写给迷茫的年轻人

离开父母的庇佑,
我们进了一座迷茫的森林。

我们是什么,
犹如刚出飞的小鸟,
又如刚离窝的小兔。

假设过得不快乐,
是什么原因呢?

实际上我们生存在一个很好的年代,
上去70年,还是连绵的战争,
吃饭都成问题,
为什么和平年代,
同样这么多不如意。

因为:
这是个浮躁的年代
这是个忧虑的年代
这是个自恋的年代

电视剧充斥的家庭矛盾
电影充斥凶杀暴力
网络新闻充斥着水深火热

清醒吧 年轻人
这些大部分都是假的

电视剧是拉低人智商的东西
因为矛盾才能给人的感官产生刺激

电影暴利的情节
让我们热血沸腾
但这只是在吸毒

静下心来好好想想
这些东西能给我什么呢

犹如往日烟花
又或是给我们带来太多阴暗的东西
~~~~~~~~~~~~~~~~~~~~~
在这浮躁的年代
保持你的善良
保持你的纯真
尤为难能可贵

在这忧虑的年代
保持你的快乐
保持你的笑容
尤为难能可贵

在这自恋的年代
看到别人的优点
由衷的帮助他人
尤为难能可贵
~~~~~~~~~~~~~~~~~~~~~
假如生活欺骗了你
假如生活欺骗了你,
不要悲伤,不要心急!
忧郁的日子里须要镇静:
相信吧,快乐的日子将会来临!
心儿永远向往着未来;
现在却常是忧郁。
一切都是瞬息,一切都将会过去;
而那过去了的,就会成为亲切的怀恋。
~~~普希金

~~~~~~~~~~~~~~~~~~~~~~~~~~~~~~~~~~~~~~~~~~~
假如你受到欺骗
如果你从此对所有人都不信任
那么你将失去成功的基石

记得你对别人好
不要求回报

因为这个世界的真理是:
你对别人好
别人才可能对你好
你对别人坏
别人一定对你坏

假设你对100位朋友好
可能仅仅有5位朋友记得你的好
但是任何一位朋友帮你一把
你就成功了
假设你因为受到一个人的欺骗
不再信任这99位朋友
不说也知道接下来的故事
~~~~~~~~~~~~~~~~~~~~~~~~~~~~~
一位成功的企业家告诉我
到了社会上,只看别人的优点。
睁开眼睛看看周围
看看自己

但是大部分人是怎么做的
见不得别人好
看不得别人优秀
羡慕嫉妒恨是常态

知道这是为什么吗?
这是原始人的本性。

这是人的动物性。
抢夺资源为了自己的生存。

人之所以为人,
就是逐渐脱离了这种动物性。

永远记得要成功,
是要看到别人的好
忘记别人的错

我们是生活中一个群体环境中
人是一种群体性动物
每个人都要付出自己的努力
才能交往到朋友
你对朋友一点帮助都没有
总想索取
不想付出
想想结果是什么
~~~~~~~~~~~~~~~~~~~~~~~~
当我们是员工时
记得你的思想高度不能停留在这里
真正能成功的人
一定是思想上看齐最高位置的那个人
他会什么 他懂什么
你就要去学会什么
这样你才能脱颖而出
~~~~~~~~~~~~~~~~~~~~~~~~~~·
同层次交流的东西
有可能是错的
仔细想想!
假设他说的对,为什么他不成功呢?
假设他说的在理,为什么他不成功呢?
假设他说其他人做的不好,为什么他不成功呢?
假设他攻击某人,为什么他不成功呢?
~~~~~~~~~~~~~~~~~~~~~~~~~~~~~~~~~~~~~~~
当有人让你检讨时,
记得好好分析下,
这件事情是不是你的错,
是你曾经经历过得事情吗?
是你有经验的事情吗?
假设你从来没有经历过,
也没有人教导过,
那么这件事你不需要检讨的,
无需向任何人检讨。
这只是你人生必经的路而已,
这不是错误,而是经验。
~~~~~~~~~~~~~~~~~~~~~~~~~~~~~~~~~~~~~~
自信是最重要的,
检讨过度,
极容易陷入自卑的境地,
人要有勇往直前的勇气,
心里知道风险在哪里,
永远不要把自信丢掉,
宁可自大莫自卑。
~~~~~~~~~~~~~~~~~~~~~~~~~~~~~~~~~~
黄金圣斗士
灭绝师太们
知道自己错在哪里吗

不是你周围的男男女女不优秀
只是你分不清什么是潜力股

不要被电视剧上的高富帅
不要被电视上的白富美
欺骗了

现实生活中,
那样的人凤毛麟角的

选择脾气好的
选择人品好的
选择懂得上进的

永远记得
你改变不了一个人的本性
他如果是个暴力分子
那么敬而远之
不要被电影的英雄情结欺骗了
他不会对你好
因为他就是个暴力分子

如果她脾气很坏
太爱慕虚荣
不懂得珍惜
也不懂得基本的孝道
那么你敬而远之
这样的菩萨你养不起

你永远改变不了一个人的本性

当为了油盐酱醋茶争吵时
你会知道,
找到一个能够理解你的人
是多么难能可贵

心底真诚善良
待别人好的人
才是要努力追求的人

~~~~~~~~~~~~~~~~~~~~~~~~~··
成功很简单
只要你付出三倍的努力
成功很简单
只要你想到了
就立刻去做
而不是只计划
有些人能够计划一生一世

有时候选择比努力更重要
不要固步自封
只有你拓展了视野
你才知道那个选择才是对的
永远要有个空杯心态
陷入一个系统时间越长
越不容易改变

~~~~~~~~~~~~~~~~~~~~~~~
当你想发怒时
记得数123
当你还想发怒时
记得继续往下数
最好换个地方

知道人为什么发怒吗?
伤自尊了
知道为什么伤自尊了吗?
因为人的动物性,
这是人的自我保护机制
起作用了

这个怒火最不应该在
父母
儿女
兄弟
朋友
同学
发泄

很多人在工作中受到了委屈
很大度,很能忍耐
然后把这些委屈藏在心里
回到家发泄

记得如果是你的领导
无理由的教训你
他就是你该对准的目标
不要因为家人不伤害你
而把你的委屈怒火带回去

永远记得源头在哪里
人要有骨气
不要装孙子
尊严是要靠自己争取的

只要努力
总有你用武之地

真正站不起来的
就是那种装孙子装成真孙子的人

世界上的另一个真理是:
你假装是什么样的人
你最容易成为什么样的人
你装成成功的人
你就容易成功
你装成孙子
你可能变成重孙子
~~~~~~~~~~~~~~~~~~~~~~~·
不要信任何人给你算命
要信就信算给你好的东西
人有个潜意识是会自我强化的
你觉得自己一定会出人头地
那么就会越来越有自信
如果你觉得总是自己不行
你会越来越差

永远去接近正面 正能量的东西
永远不要去做废话的垃圾桶
尽量远离负能量

喷子不是你的榜样
假装爱国的那些家伙不是你的榜样
连父母都不爱
他们能爱什么人
出口脏字
连起码的尊重都不懂的人
他们能有爱吗?
不要让别人的思想带着你走
世界上第三个真理:
任何思想既是助力又是枷锁
每个人说的都是自认为对的
没有经过验证的东西
都要三思而后行
从来不会有人告诉你
从古到今
成名的将军都是杀人如麻
越有名的医生手底下人命越多的

和平,难能可贵,
永远不要以战争为荣。
致良知,知行合一,
才是我们永远应该记得的。
~~~~~~~~~~~~~
伤古

磨难造就不朽
伟大出自贫苦

尘归尘
土归土

问天怎不解人间疾苦
懵懂少年曾想灭楚?

文人七分罪
笔墨杀人刀
纵横捭阖皆宣武
一将成名万骨枯

糟粕文章随风去
丢下手中鼠
先敬衣食父母
常思连理枝
膝上幼稚子
不入权威宁入俗

天才疯子多孤独
不伤怀
不伤古
宁愿人间是乐土
~~~~~~~~~~~~~~~
<hr/>六、控制风险(轻仓、备份、买保险)的试错是最好的成长方法

虽然我放在知乎上有这么一句话,可能很多童鞋也不理解什么意思,今天就详细解释下。
人活一世,风险无处不在,做生意有赚有赔,选择行业有顺有逆,开车有坦途也有磕碰。
有些风险是很难预料,国外的说法就是墨菲定律,你不希望发生的事情往往会发生。
有些风险是我们可以承受的,假设你丢了100元,甚至整个月的收入全丢掉,这个可以忍受,因为我们还会有收入。但是工作丢掉,对一些人来说就叫做超风险。
我们有本金100万元,我们做生意亏掉30万,那么还可以承受,如果你有本金100万,再从银行贷款100万,你亏掉200万,利息你也会付不起,这就是超风险。
一旦吸毒,不能自拔,多少家底也会败光,那么这是超风险。
违法犯罪,20出头的年龄,给你判个20年,黄金年龄都错过,这是超风险。
开车看手机,公交车上与司机打架,自作孽出事,这是超风险。
所以我们能知道的,可以掌控的,需要自制力约束的风险,要去控制。
把损失降低到一定限度内,这叫做风险控制或叫做控制风险,人生处处需要控制风险。
君子不立危墙之下,就是典型的控制风险。
控制风险的三种有效方式:

  • 轻仓
  • 备份
  • 买保险
轻仓的意思是,投资不要超过你所能支付的限额,也就是假设你贷款,你要能够还清利息,有一个五分之一原则,就是永远不要投资超过你可以动用现金的五分之一,永远要给自己五次机会。这样才能保证你资金链不断裂。
备份,你的重要数据资料要备份,上面预留的资金也叫做备份,当你去做某件事情的时候要记得多做几个方案,A计划、B计划也叫做备份,备用发电机叫做备份。万一发生意外情况,来得及补救,做生意,答应客户的交期宁可往后说多几天,也不要随意承诺,你可以有几天补救的时间,这也叫作备份。不要等到失去了才后悔莫及,有些东西不做备份真的再也找不回来。
买保险,在自身条件范围内,买一定的保险是对的,心存侥幸,不幸也会随之而来。永远不要想这件事情不会发生,它会发生的。
很多人说,整天这样想些可能发生的问题,不是会很累,作者也不鼓励每天都想些不开心的事,拿出一天来想想,做好规划,做好备份,买好保险,持续轻仓操作,然后就忘记它,好的坏的爱来不来吧:)
试错,什么东西都是试出来的,不是猜出来的,在控制风险的前提下,我们要做各种尝试,你会获取真实的反馈。依照猜想,完事在脑子里琢磨,很多往往是错的。
实际去尝试,打通各种环节,你会突然发现豁然开朗。你认为困难的事情,可能很简单,你认为简单的事情,可能很复杂,这都需要实践才能真正感知到的。
还记得我们学过的《为学》吗?说的就是最实在的,实实在在去做,比整体瞎琢磨重要的多。想到了好门路,好方法,好产品,好模式,那么去行动、行动、行动,在不超风险的前提下试错、试错、试错...
运气会随之而来,贵人也会随之而来,幸福票子也会随之而来,如果践行以上所说,可以随时验证此篇。
假传万卷书,真传一句话,如果仅针对方法方式,这是捷径,也是目前自认为最有效的成长方法
如果是涉及与人相处,己所不欲勿施于人,施恩不图报,帮助一个人你不会得到什么,那么帮助一万人呢?
很多人工作中对其他部门的同事、对供应商、对业务员,以取笑、打击、贬低为己任,见不得别人一点好,容不得别人一点错,自以为是天大地大老子最大,其实你在自己挖坑自己跳,这样去做了,你会处处碰壁,前行的路都堵死了。
不要学那些所谓的成功学、厚黑学的脸皮厚心黑,去照照镜子,曾经的明眸善睐已经变得凶神恶煞了,心理失衡很容易生病,狂躁易怒极容易伤身。
钱要去挣,真正的君子爱财取之有道,而不是坑蒙拐骗,不伤人则不伤己。
阴阳平衡、心理平衡,我们不是学技术吗?不用看人,想想我们所接触的手机、设备、电脑。不懂节制,不懂维护,工作状态失衡,它就各种妖蛾子出来。任何东西与人有什么两样?无非它不是碳基生物,而是硅基生物而已。
......
作者总结:
控制风险(轻仓、备份、买保险)的试错是最好的成长方法!
贵人不是其他人,真正的贵人就是你自己!

《为学》:
天下事有难易乎?
为之,则难者亦易矣;不为,则易者亦难矣.
人之为学有难易乎?
学之,则难者亦易矣;不学,则易者亦难矣.
吾资之昏,不逮人也;吾材之庸,不逮人也.
旦旦而学之,久而不怠焉,迄乎成,而亦不知其昏与庸也.
吾资之聪,倍人也;吾材之敏,倍人也;屏弃而不用,其与昏与庸无以异也.
圣人之道,卒于鲁也传之.然则昏庸聪敏之用,岂有常哉?
蜀之鄙有二僧,其一贫,其一富.
贫者语于富者曰:“吾欲之南海,何如?”
富者曰:“子何恃而往?”
曰:“吾一瓶一钵足矣.”
富者曰:“吾数年来欲买舟而下,犹未能也.子何恃而往?”
越明年,贫者自南海还,以告富者.
富者有惭色. 西蜀之去南海,不知几千里也,僧富者不能至而贫者至焉.
人之立志,顾不如蜀鄙之僧哉?
是故聪与敏,可恃而不可恃也;
自恃其聪与敏而不学者,自败者也.昏与庸,可限而不可限也;
不自限其昏与庸而力学不倦者,自力者也.
<hr/>七、

世界上最实用的电子入门教程727 / 作者:天褐女孩涛 / 帖子ID:97072
终篇

如果对你无用,请忽略我。
如果你的确有收获,最关键记得要点赞/收藏/喜欢/评论
下面是其中一篇的收藏量,我喜欢算数字,(910+2952+494) /55000= 7.92% , 也就是看到我文章的人100人当中有大约8位会喜欢。可能有重复的那就6%吧,只是知乎这种回答阅读人并不多。
其实这个还好说,但是 910/2952 = 30.8% 赞同:收藏= 1:3 ,做人要厚道啊,同学们:)

世界上最实用的电子入门教程608 / 作者:天褐女孩涛 / 帖子ID:97072

世界上最实用的电子入门教程663 / 作者:天褐女孩涛 / 帖子ID:97072

喜欢 志同道合!
收藏 财源滚滚!
点赞 功德无量!
关注 洪福齐天!
评论 万寿无疆!
欢迎朋友多点赞、多评论、关注支持作者,给作者激励,让更多人受益,致谢!

世界上最实用的电子入门教程106 / 作者:天褐女孩涛 / 帖子ID:97072
online_member 发表于 2022-12-20 08:27:09
特别支持!“人思想是高度概括性的,从整体到局部,而不是从局部到整体的学习效率最高”这句话也是我自认为学习知识最好的方法!继续加油!

回复 显示全部楼层 道具 举报

online_member 发表于 2022-12-20 08:27:20
教材图文并茂,写得挺不错的,适合青少年入门,收藏以后给我儿子看

回复 显示全部楼层 道具 举报

online_member 发表于 2022-12-20 08:28:01
感谢,感觉真的如获至宝,大学的电子书实在太晦涩难懂了。

回复 显示全部楼层 道具 举报

online_member 发表于 2022-12-20 08:28:19
电子小白也看得懂,多谢大神精心力作

回复 显示全部楼层 道具 举报

00_avatar_middle
您需要登录后才可以回帖 登录 | 注册会员

手机版|UFO中文网

GMT+8, 2026-4-30 09:40

Powered by Discuz! X3.5

© 2001-2026 Discuz! Team.

快速回复 返回顶部 返回列表