找回密码
注册会员
发新帖
84_avatar_middle

849

积分

0

好友

78

主题
online_member 发表于 2022-12-12 18:49:35 | 查看: 331| 回复: 0
中国工业元宇宙发展洞见(2022)878 / 作者:一夜雨十年灯潞 / 帖子ID:95704

导读
<hr/>白皮书聚焦于元宇宙相关技术在泛工业领域的应用研究,从结合行业政策、机遇与挑战、技术架构、应用场景及落地案例、国内外代表性企业等分析维度,给出对工业元宇宙的理解与解读。

中国工业元宇宙发展洞见(2022)386 / 作者:一夜雨十年灯潞 / 帖子ID:95704


全文共计3382字,预计阅读时间8分钟
来源| Unity官方平台(转载请注明来源)
编辑| 蒲蒲
<hr/>近日,由Unity中国联合腾讯云与沙利文咨询共同呈现的《2022年元宇宙系列白皮书》之《中国工业元宇宙发展洞见》(后称“白皮书”)正式刊发。

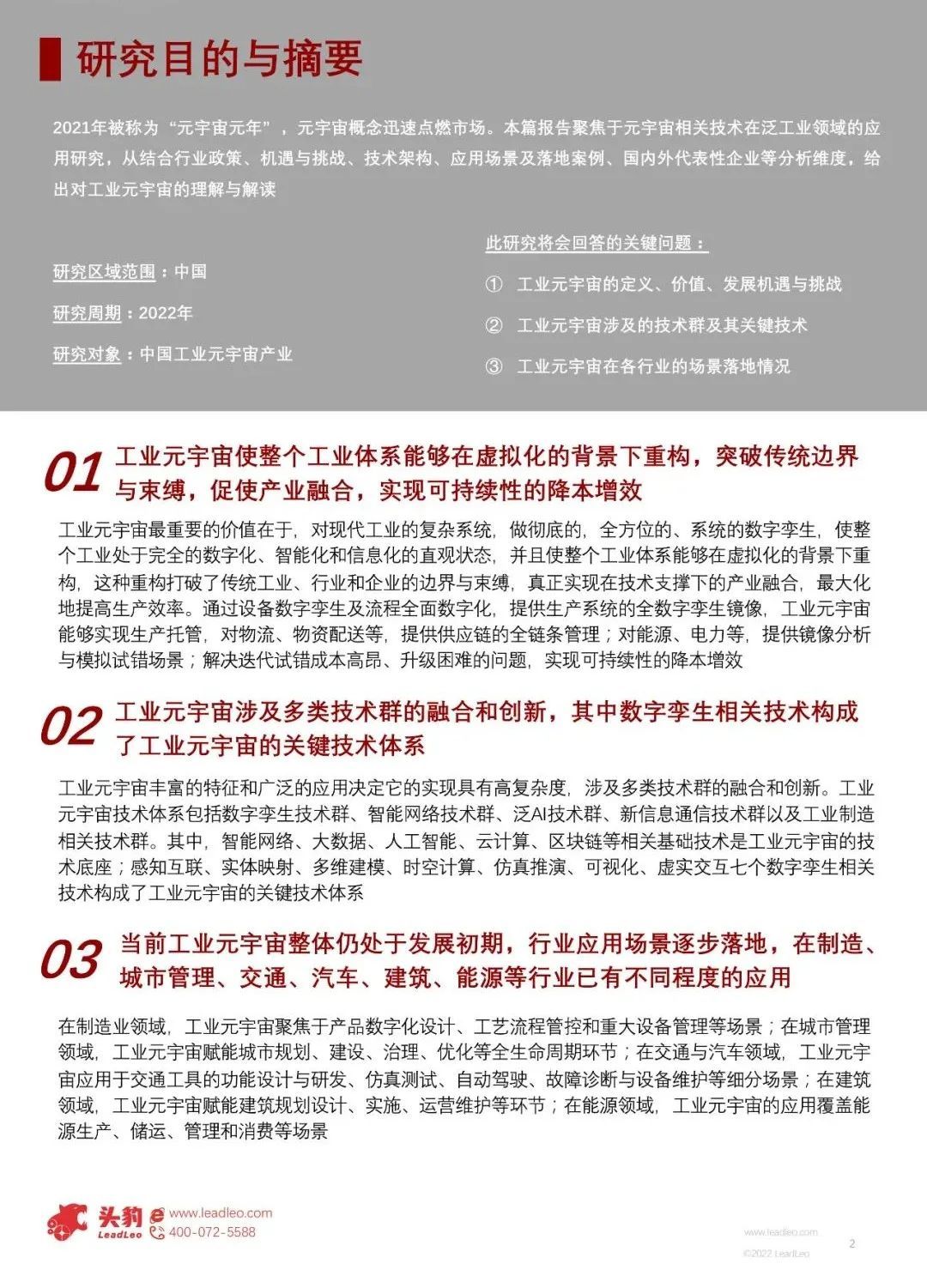
工业元宇宙使整个工业体系能够在虚拟化的背景下重构,突破传统边界与束缚,促使产业融合,实现可持续性的降本增效。
工业元宇宙最重要的价值在于,对现代工业的复杂系统,做彻底的,全方位的、系统的数字孪生,使整个工业处于完全的数字化、智能化和信息化的直观状态,并且使整个工业体系能够在虚拟化的背景下重构,这种重构打破了传统工业、行业和企业的边界与束缚,真正实现在技术支撑下的产业融合,最大化地提高生产效率。
通过设备数字孪生及流程全面数字化,提供生产系统的全数字孪生镜像,工业元宇宙能够实现生产托管,对物流、物资配送等,提供供应链的全链条管理;对能源、电力等,提供镜像分析与模拟试错场景;解决迭代试错成本高昂、升级困难的问题,实现可持续性的降本增效。

工业元宇宙涉及多类技术群的融合和创新,其中数字孪生相关技术构成了工业元宇宙的关键技术体系。
工业元宇宙丰富的特征和广泛的应用决定它的实现具有高复杂度,涉及多类技术群的融合和创新。工业元宇宙技术体系包括数字孪生技术群、智能网络技术群、泛AI技术群、新信息通信技术群以及工业制造相关技术群。
其中,智能网络、大数据、人工智能、云计算、区块链等相关基础技术是工业元宇宙的技术底座;感知互联、实体映射、多维建模、时空计算、仿真推演、可视化、虚实交互七个数字孪生相关技术构成了工业元宇宙的关键技术体系。

当前工业元宇宙整体仍处于发展初期,行业应用场景逐步落地,在制造、城市管理、交通、汽车、建筑、能源等行业已有不同程度的应用。
在制造业领域,工业元宇宙聚焦于产品数字化设计、工艺流程管控和重大设备管理等场景;在城市管理领域,工业元宇宙赋能城市规划、建设、治理、优化等全生命周期环节;在交通与汽车领域,工业元宇宙应用于交通工具的功能设计与研发、仿真测试、自动驾驶、故障诊断与设备维护等细分场景;在建筑领域,工业元宇宙赋能建筑规划设计、实施、运营维护等环节;在能源领域,工业元宇宙的应用覆盖能源生产、储运、管理和消费等场景。
PART
1

工业元宇宙产业分析
工业元宇宙产业链可分为基础设施层、核心层和应用层,中国企业在基础设施层的布局相对领先,基本可实现自主可控;核心层的关键技术、软硬件等主要依赖进口;应用层多为本土企业与外企协同合作。

中国工业元宇宙发展洞见(2022)186 / 作者:一夜雨十年灯潞 / 帖子ID:95704

工业元宇宙产业链可分为基础设施层、核心层和应用层。
基础设施层:包括通信网络基础设施、算力基础设施和新技术基础设施,主要负责数据的实时传输与分发、存储计算与处理、数据挖掘与分析决策,保障工业元宇宙的正常运转。目前中国企业在基础设施层的布局处于较为领先的位置,基本上可实现完全的自主可控。
核心层:由交体验、产业平台、建模仿真和数字孪生组成,其中数字孪生是工业元宇宙最为核心的组成部分。数字孪生为工业元宇宙虚实交互、虚实协同提供技术支撑,完成从现实工厂的设备或者装置到虚拟世界的全真映射。
应用层:现阶段工业元宇宙的应用场景主要集中在智慧城市、智慧交通、智能制造、智慧建筑、智能汽车、智慧能源等领域,通常由中国企业协同海外企业共同完成。
在中国数字化转型浪潮下,工业元宇宙以实现物理世界与信息世界交互与共融的需求应运而生,数据标准化、数字人才培养、核心技术、数据安全等相关领域的企业将迎来黄金发展机遇。
PART
2

工业元宇宙产业发展能力洞察
技术架构:在政策规划支撑下,工业元宇宙的技术架构链条逻辑上分为基础层、技术层、能力层、终端层、应用层五大板块。其中核心技术层涉及多类技术群的融合和创新并集成于平台,实现工业相关领域深度赋能。

中国工业元宇宙发展洞见(2022)524 / 作者:一夜雨十年灯潞 / 帖子ID:95704

关键路径:工业元宇宙的崛起涉及多类技术群的融合和创新,实现工业元宇宙的关键技术包括数字孪生技术、虚拟引擎技术、人工智能技术、物联网技术、区块链技术、人机交互技术、智能网络技术。

中国工业元宇宙发展洞见(2022)792 / 作者:一夜雨十年灯潞 / 帖子ID:95704

1
数字孪生
数字孪生建模是将物理对象建立对应的虚拟数字模型,该模型可以通过接收来自物理对象的数据而实时演化。建模、仿真和基于数据融合的数字线程是数字孪生体的三项核心技术。
2
虚拟引擎
虚拟引擎是一套帮助开发者实现实时交互的软件开发工具,旨在帮助开发者实现实时3D的高效率开发。虚拟引擎广泛应用于汽车、建筑、城市等工业领域,工业元宇宙或将成为虚拟引擎未来的蓝海市场。
3
泛人工智能
AI算法和AI技术的能力持续拓宽正加速“AI+工业元宇宙”的快速部署,AI在工业元宇宙中的应用持续深化。AI技术改造工业的生产方式和决策模式,达到增效和提质的作用,助推工业AI+快速落地。
4
物联网
物联网是工业元宇宙底层伴生技术,通过将工业资源的网络互联、数据互通和系统互操作,为实现工业元宇宙万物链接和虚实共生打下基础。物联网在工业领域应用将由简单场景应用向深层次应用演进。
5
智能交互(XR)
XR(AR、VR、MR)技术具备的三维可视化效果,能够加快与工业场景中几何设计、仿真模拟融合。智能交互技术有望持续赋能工业元宇宙的数字孪生应用效果,在各应用场景中实现仿真数字化。
6
智能交互(数字全息)
数字全息技术可高度还原物体三维特征,利用计算机技术、光学成像技术以及全息化技术探索行业天花板,赋能工业元宇宙产业。数字全息技术在工业制造领域必不可少,深度应用于生产制造中测量系统。
7
智能网络
智能网络是工业元宇宙最底层的基础设施,基于云计算、边缘计算、5G/6G网络和大数据等技术提供强大的算力和网络基础设施为工业元宇宙用户提供实时、流畅的沉浸式体验。
8
区块链
区块链是工业元宇宙数字经济生态圈去中心化和工业价值实现的核心底层技术,分布式账本、共识机制、智能合约等区块链核心技术可保障工业元宇宙经济系统公平、公开、透明。
PART
3

工业元宇宙产业应用实践
业务场景:基于数字孪生的不断发展,工业元宇宙所能覆盖的虚拟场景广度、产品生命周期长度、精细化及仿真程度亦随着上升,可覆盖产品从研发设计、生产制造、运维管理、到销售服务阶段全生命周期的业务场景。
功能应用:工业元宇宙的功能应用是在基础设施的支撑下实现,包括数字孪生、云渲染、虚实交互、大数据可视化、工业互联网等相关技术、工具与平台。基于这些技术、工具与平台,物理世界中产品、服务或生产流程数据可同步至虚拟空间中,虚拟世界中的模型和数据能够与对应的真实物理对象进行交互,这一系列过程的实现包括三维建模、远程虚拟控制、工业模拟仿真、实时监控与运维、数字工厂展示等功能的输出。
行业应用:中国工业元宇宙整体处于发展初期阶段,正在多个行业的应用场景持续渗透,进行智能赋能,目前在城市管理、交通、汽车、建筑、制造、能源等行业已有不同程度的应用。
扫码下载“元宇宙”报告
关注数据观信息仓 | 行业数据全洞察
具体内容如下


中国工业元宇宙发展洞见(2022)138 / 作者:一夜雨十年灯潞 / 帖子ID:95704


中国工业元宇宙发展洞见(2022)847 / 作者:一夜雨十年灯潞 / 帖子ID:95704


中国工业元宇宙发展洞见(2022)282 / 作者:一夜雨十年灯潞 / 帖子ID:95704


中国工业元宇宙发展洞见(2022)18 / 作者:一夜雨十年灯潞 / 帖子ID:95704


中国工业元宇宙发展洞见(2022)327 / 作者:一夜雨十年灯潞 / 帖子ID:95704


中国工业元宇宙发展洞见(2022)42 / 作者:一夜雨十年灯潞 / 帖子ID:95704


中国工业元宇宙发展洞见(2022)91 / 作者:一夜雨十年灯潞 / 帖子ID:95704


中国工业元宇宙发展洞见(2022)219 / 作者:一夜雨十年灯潞 / 帖子ID:95704


中国工业元宇宙发展洞见(2022)943 / 作者:一夜雨十年灯潞 / 帖子ID:95704


中国工业元宇宙发展洞见(2022)657 / 作者:一夜雨十年灯潞 / 帖子ID:95704


中国工业元宇宙发展洞见(2022)625 / 作者:一夜雨十年灯潞 / 帖子ID:95704


中国工业元宇宙发展洞见(2022)536 / 作者:一夜雨十年灯潞 / 帖子ID:95704


中国工业元宇宙发展洞见(2022)227 / 作者:一夜雨十年灯潞 / 帖子ID:95704


中国工业元宇宙发展洞见(2022)41 / 作者:一夜雨十年灯潞 / 帖子ID:95704


中国工业元宇宙发展洞见(2022)873 / 作者:一夜雨十年灯潞 / 帖子ID:95704


中国工业元宇宙发展洞见(2022)280 / 作者:一夜雨十年灯潞 / 帖子ID:95704


中国工业元宇宙发展洞见(2022)805 / 作者:一夜雨十年灯潞 / 帖子ID:95704


中国工业元宇宙发展洞见(2022)340 / 作者:一夜雨十年灯潞 / 帖子ID:95704


中国工业元宇宙发展洞见(2022)918 / 作者:一夜雨十年灯潞 / 帖子ID:95704


中国工业元宇宙发展洞见(2022)66 / 作者:一夜雨十年灯潞 / 帖子ID:95704


中国工业元宇宙发展洞见(2022)338 / 作者:一夜雨十年灯潞 / 帖子ID:95704


中国工业元宇宙发展洞见(2022)384 / 作者:一夜雨十年灯潞 / 帖子ID:95704


中国工业元宇宙发展洞见(2022)766 / 作者:一夜雨十年灯潞 / 帖子ID:95704


中国工业元宇宙发展洞见(2022)473 / 作者:一夜雨十年灯潞 / 帖子ID:95704


中国工业元宇宙发展洞见(2022)80 / 作者:一夜雨十年灯潞 / 帖子ID:95704


中国工业元宇宙发展洞见(2022)434 / 作者:一夜雨十年灯潞 / 帖子ID:95704


中国工业元宇宙发展洞见(2022)604 / 作者:一夜雨十年灯潞 / 帖子ID:95704


中国工业元宇宙发展洞见(2022)979 / 作者:一夜雨十年灯潞 / 帖子ID:95704


中国工业元宇宙发展洞见(2022)742 / 作者:一夜雨十年灯潞 / 帖子ID:95704


中国工业元宇宙发展洞见(2022)767 / 作者:一夜雨十年灯潞 / 帖子ID:95704


中国工业元宇宙发展洞见(2022)978 / 作者:一夜雨十年灯潞 / 帖子ID:95704


中国工业元宇宙发展洞见(2022)633 / 作者:一夜雨十年灯潞 / 帖子ID:95704


中国工业元宇宙发展洞见(2022)269 / 作者:一夜雨十年灯潞 / 帖子ID:95704


中国工业元宇宙发展洞见(2022)786 / 作者:一夜雨十年灯潞 / 帖子ID:95704


中国工业元宇宙发展洞见(2022)92 / 作者:一夜雨十年灯潞 / 帖子ID:95704


中国工业元宇宙发展洞见(2022)778 / 作者:一夜雨十年灯潞 / 帖子ID:95704


中国工业元宇宙发展洞见(2022)580 / 作者:一夜雨十年灯潞 / 帖子ID:95704


中国工业元宇宙发展洞见(2022)856 / 作者:一夜雨十年灯潞 / 帖子ID:95704


中国工业元宇宙发展洞见(2022)808 / 作者:一夜雨十年灯潞 / 帖子ID:95704


中国工业元宇宙发展洞见(2022)507 / 作者:一夜雨十年灯潞 / 帖子ID:95704


中国工业元宇宙发展洞见(2022)220 / 作者:一夜雨十年灯潞 / 帖子ID:95704


中国工业元宇宙发展洞见(2022)307 / 作者:一夜雨十年灯潞 / 帖子ID:95704


中国工业元宇宙发展洞见(2022)109 / 作者:一夜雨十年灯潞 / 帖子ID:95704


中国工业元宇宙发展洞见(2022)321 / 作者:一夜雨十年灯潞 / 帖子ID:95704


中国工业元宇宙发展洞见(2022)91 / 作者:一夜雨十年灯潞 / 帖子ID:95704


中国工业元宇宙发展洞见(2022)822 / 作者:一夜雨十年灯潞 / 帖子ID:95704


中国工业元宇宙发展洞见(2022)683 / 作者:一夜雨十年灯潞 / 帖子ID:95704


中国工业元宇宙发展洞见(2022)762 / 作者:一夜雨十年灯潞 / 帖子ID:95704


中国工业元宇宙发展洞见(2022)791 / 作者:一夜雨十年灯潞 / 帖子ID:95704


中国工业元宇宙发展洞见(2022)954 / 作者:一夜雨十年灯潞 / 帖子ID:95704


中国工业元宇宙发展洞见(2022)760 / 作者:一夜雨十年灯潞 / 帖子ID:95704


中国工业元宇宙发展洞见(2022)384 / 作者:一夜雨十年灯潞 / 帖子ID:95704


中国工业元宇宙发展洞见(2022)389 / 作者:一夜雨十年灯潞 / 帖子ID:95704


中国工业元宇宙发展洞见(2022)409 / 作者:一夜雨十年灯潞 / 帖子ID:95704


中国工业元宇宙发展洞见(2022)142 / 作者:一夜雨十年灯潞 / 帖子ID:95704


中国工业元宇宙发展洞见(2022)581 / 作者:一夜雨十年灯潞 / 帖子ID:95704


中国工业元宇宙发展洞见(2022)957 / 作者:一夜雨十年灯潞 / 帖子ID:95704


中国工业元宇宙发展洞见(2022)933 / 作者:一夜雨十年灯潞 / 帖子ID:95704


中国工业元宇宙发展洞见(2022)795 / 作者:一夜雨十年灯潞 / 帖子ID:95704


中国工业元宇宙发展洞见(2022)466 / 作者:一夜雨十年灯潞 / 帖子ID:95704


中国工业元宇宙发展洞见(2022)776 / 作者:一夜雨十年灯潞 / 帖子ID:95704


中国工业元宇宙发展洞见(2022)253 / 作者:一夜雨十年灯潞 / 帖子ID:95704


中国工业元宇宙发展洞见(2022)582 / 作者:一夜雨十年灯潞 / 帖子ID:95704


中国工业元宇宙发展洞见(2022)312 / 作者:一夜雨十年灯潞 / 帖子ID:95704


中国工业元宇宙发展洞见(2022)235 / 作者:一夜雨十年灯潞 / 帖子ID:95704


中国工业元宇宙发展洞见(2022)100 / 作者:一夜雨十年灯潞 / 帖子ID:95704


中国工业元宇宙发展洞见(2022)19 / 作者:一夜雨十年灯潞 / 帖子ID:95704


中国工业元宇宙发展洞见(2022)88 / 作者:一夜雨十年灯潞 / 帖子ID:95704


中国工业元宇宙发展洞见(2022)382 / 作者:一夜雨十年灯潞 / 帖子ID:95704


中国工业元宇宙发展洞见(2022)673 / 作者:一夜雨十年灯潞 / 帖子ID:95704


中国工业元宇宙发展洞见(2022)295 / 作者:一夜雨十年灯潞 / 帖子ID:95704


中国工业元宇宙发展洞见(2022)614 / 作者:一夜雨十年灯潞 / 帖子ID:95704


中国工业元宇宙发展洞见(2022)109 / 作者:一夜雨十年灯潞 / 帖子ID:95704


风口洞察


  • 数字人民币该怎么赚钱?

  • 盘点 | 31省市数字经济“成绩单”
  • 中国数字化转型政策汇编·省市篇
  • 数字化标杆:中国31家“灯塔工厂”案例集
  • 2022年头号风口:中国“东数西算”市场洞察
  • 中国数字化转型政策汇编(2021-2022)
  • 新一轮数据“掘金潮”:大数据交易进入2.0时代
  • 政策利好!迎万亿规模市场!数字政府概念站上风口
行业报告

  • 2022企业数字化转型指数
  • 专精特新企业数字化水平白皮书
  • Web3.0前瞻研究报告(2022年)
  • 2022元界游戏发展洞察白皮书
  • 国务院关于数字经济发展情况的报告提请审议
国际要闻

  • 超三万亿美元“灰飞烟灭”!美科技巨头遭遇“业绩杀”
  • 香港发布“虚拟资产政策宣言” ,开启Web3大时代
  • 两大巨头同时撤资!烧光36亿,一自动驾驶独角兽倒闭
  • Meta牵手微软!一切为了元宇宙
  • 美国网攻西工大另一图谋曝光
政策新规

  • 《山东制造业数字化转型行动方案(2022-2025年)》发布
  • 五年规模超3500亿!虚拟现实产业规划出炉
  • 国务院办公厅印发《全国一体化政务大数据体系建设指南》
  • 《浙江省推进产业数据价值化改革试点方案》发布

  • 科技部印发《“十四五”技术要素市场专项规划》
数据观出品

  • 20省市公布元宇宙路线图
  • 31省市“十四五”数字化转型规划
  • 18省市公布『数据条例』

  • 31省市数字政府“十四五”规划重点
  • 31省市数据要素“十四五”规划重点
  • 31省市数字经济“十四五”规划路线图
  • 25省市/地方公布元宇宙路线图
  • 31省市“专精特新”政策汇总

中国工业元宇宙发展洞见(2022)40 / 作者:一夜雨十年灯潞 / 帖子ID:95704


中国工业元宇宙发展洞见(2022)226 / 作者:一夜雨十年灯潞 / 帖子ID:95704
00_avatar_middle
您需要登录后才可以回帖 登录 | 注册会员

手机版|UFO中文网

GMT+8, 2026-5-8 08:29

Powered by Discuz! X3.5

© 2001-2026 Discuz! Team.

快速回复 返回顶部 返回列表