找回密码
注册会员
发新帖
97_avatar_middle

39万

积分

0

好友

4万

主题
online_member 发表于 2021-11-29 12:54:39 | 查看: 141| 回复: 0
整容零风险?Nature揭示“拉皮”背后的真正秘密是怎么回事,是真的吗?2020年08月10日是本文发布时间是这个时间。下面一起来看看到底怎么回事吧。
                                整容零风险?Nature揭示“拉皮”背后的真正秘密
                               
                                我们的皮肤是身体上最大的器官,是保护内脏器官、组织免受外界机械、化学和物理等损伤的第一道防线。
                               
                               
皮肤也和其它器官一样,需要不断进行新陈代谢、修复和再生,以维持正常的生命活动。

当皮肤受到严重损伤时,可以使用表皮细胞生长因子或成纤维细胞生长因子来促进细胞的迁移、增生,从而减少瘢痕的形成。同时,有些爱美人士会通过整形手术去除疤痕。甚者,还可通过拉皮手术,对皮肤进行“拉扯”来去除皱纹、紧致肌肤。

那么,皮肤像弹性网一样,可被“拉扯”背后真正的机制又是什么呢?近日,来自比利时布鲁塞尔自由大学干细胞与癌症实验室的Cédric Blanpain 教授团队在Nature上发表了题为 Mechanisms ofstretch-mediated skin expansion at single-cell resolution 的论文,该项研究发现了表皮干细胞的可塑性和弹性,首次揭示了皮肤在拉伸时进行扩张的机制,将有望利用这些机制促进伤口愈合或刺激组织扩张。

整容零风险?Nature揭示“拉皮”背后的真正秘密821 / 作者:UFO爱好者 / 帖子ID:78385
Doi:10.1038/s41586-020-2555-7

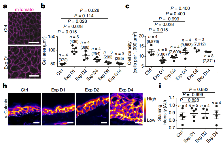
首先,研究小组在小鼠模型的皮肤下注入了一种引入了一种自充气水凝胶来对皮肤进行扩张。这就好比模拟橡皮在外力作用下能够收缩一样,通过将膨胀水凝胶的体积“拉扯”皮肤来增加表面积。

结果发现,扩张后的前两天,小鼠的表皮细胞体积增加而细胞密度降低直至恢复回稳态值。这表明皮肤可以感知外界压力,从而对此压力做出适应性的调整。

整容零风险?Nature揭示“拉皮”背后的真正秘密331 / 作者:UFO爱好者 / 帖子ID:78385
自充气水凝胶可促进皮肤扩张

接着,研究人员对皮肤细胞的分化、皮肤失水以及皮肤炎症状况进行了一系列的实验。结果发现,表达角蛋白 1 和 10(Keratin1&10)的表皮基底细胞数量增加,皮肤屏障没有受损以及炎症不影响皮肤细胞的增值。

说明在拉伸介导的皮肤扩张过程中,表皮干细胞短暂增加的更新分裂能够维持其细胞组成,而第二代的表皮干细胞祖细胞则更倾向于分化。

整容零风险?Nature揭示“拉皮”背后的真正秘密432 / 作者:UFO爱好者 / 帖子ID:78385
第二代祖细胞则更倾向于分化

为了进一步确定表皮基底细胞在“拉皮”中起到的作用,接下来,研究小组采用最先进的遗传小鼠( Krt14-creER-RosaConfetti 小鼠)识别了特定表皮基底细胞克隆的细胞命运,对其进行了遗传谱系追踪,标记出位于皮肤细胞层次结构顶部的干细胞,并随时间追踪干细胞后代的命运。

结果发现只有特定的干细胞才能对“拉扯”做出反应,从而改变其行为和细胞命运。

整容零风险?Nature揭示“拉皮”背后的真正秘密481 / 作者:UFO爱好者 / 帖子ID:78385
皮肤扩张过程中表皮干细胞的克隆分析

随后,研究小组通过微阵列分析(DNA Microarray),ATAC-seq,和单细胞RNA 测序这三种高通量分析方法对通过流式细胞荧光分选技术(FACS)分离出来的表皮基底细胞进行了高通量分析,鉴定出了表征这些特定的拉伸皮肤干细胞的分子标志以及起到关键作用的基因、通路和细胞亚群。

这些结果表明,基底细胞对“拉扯”存在异质反应,即机械力作用下,基底层内细胞的状态并不相同。

整容零风险?Nature揭示“拉皮”背后的真正秘密1 / 作者:UFO爱好者 / 帖子ID:78385
皮肤扩张的分子调控机制

总之,这项研究首次揭示了皮肤可以通过激活特定群体的干细胞而对机械力做出反应,以及发现了对皮肤起到关键作用的分子标志物或与一些癌症信号分子也有联系。

当然,这项研究只是为我们打开了有关“拉皮”知识的一扇大门,还有更多与生物医药有关的奥秘等着我们去了解。

参考资料:
[1] Mechanisms of stretch-mediated skin expansion at single-cell resolution.
[2] Growth on demand: Reviewing the mechanobiology of stretched skin.
[3] Tissue expansion in pediatric patients.
00_avatar_middle
您需要登录后才可以回帖 登录 | 注册会员

手机版|UFO中文网

GMT+8, 2026-4-8 18:54

Powered by Discuz! X3.5

© 2001-2026 Discuz! Team.

快速回复 返回顶部 返回列表