找回密码
注册会员
发新帖
97_avatar_middle

39万

积分

0

好友

4万

主题
online_member 发表于 2021-11-21 12:54:23 | 查看: 172| 回复: 0
肥胖和糖尿病竟然“重女轻男”?是怎么回事,是真的吗?2020年09月04日是本文发布时间是这个时间。下面一起来看看到底怎么回事吧。
                                肥胖和糖尿病竟然“重女轻男”?
                               
                                最新研究首次揭示了在缺乏谷氨酸受体5亚型(mGluR5)的情况下,雌性小鼠的SF1神经元活性会受到破坏,雌激素对葡萄糖代谢的保护作用会逆转为破坏作用。
                               
                               
糖类、脂肪和蛋白质是维持我们生命的主要能量来源,人体对这些物质的摄取和利用是一个复杂又精妙的过程。如果这个过程出现差错,可能会引起体内的代谢失衡,最终可能会发展为肥胖或糖尿病等疾病。

腹内侧下丘脑(VMH)在葡萄糖/脂质稳态方面起着主要作用,哺乳动物的VMH中具有感测代谢稳态的神经元,例如,类固醇生成因子1(SF1)神经元,能调节葡萄糖和血脂水平[1]。

肥胖和糖尿病竟然“重女轻男”?383 / 作者:UFO爱好者 / 帖子ID:77556
Doi: 10.1111/dom.12346

先前的研究发现,VMH中存在更高浓度的雌激素受体[2]。那么,这是不是意味着雌激素在某些代谢的调节上起着更重要的作用?近日,发表在PNAS上的一篇名为“Essential and sex-specific effects of mGluR5 in ventromedial hypothalamus regulating estrogen signaling and glucose balance”的文章,首次揭示了在缺乏谷氨酸受体5亚型(mGluR5)的情况下,雌性小鼠的SF1神经元活性会受到破坏,雌激素对葡萄糖代谢的保护作用会逆转为破坏作用[3]。

肥胖和糖尿病竟然“重女轻男”?924 / 作者:UFO爱好者 / 帖子ID:77556
Doi: 10.1073/pnas.2011228117

此外,研究人员推测,雌激素对葡萄糖代谢的这种逆转作用或许能解释为什么绝经后的妇女更容易胰岛素抵抗和患糖尿病的风险增加。

腹内侧下丘脑(VMH)中存在很多神经元,它们在应激状态(外/内部刺激)下发生结构和功能的改变。代谢型谷氨酸受体5亚型(mGluR5)在调节神经元和神经元的连接过程中有着重要作用,且mGluR5在大脑的某些区域中的功能受脑源性神经营养因子(BDNF)的调节[4]。

先前的研究已经发现,神经元的兴奋性降低会造成雌性BDNF2L/2LCk cre突变体(BDNF缺失引起中枢受损)小鼠的过度进食、葡萄糖不耐受和肥胖[5]。而mGluR5又对神经元如此重要,那么,mGluR5的缺失会造成何种后果呢?

首先,研究人员采用雄性和雌性BDNF2L/2LCk cre突变体小鼠来进行相关的实验,结果发现,这些突变体小鼠中的mGluR5表达降低。当研究人员使用基因编辑方法敲除mGluR5后,他们观察到雌性小鼠中原本正常的葡萄糖/脂质水平逆转为异常状态。

最令人惊讶的是,葡萄糖/脂质代谢的异常只发生在雌性小鼠中。缺失mGluR5的雄性小鼠的葡萄糖/脂质代谢依旧正常。

肥胖和糖尿病竟然“重女轻男”?949 / 作者:UFO爱好者 / 帖子ID:77556
VMH中mGluR5缺失仅引起女性血糖异常

那么,产生这种“重女轻男”现象的原因是什么?接下来,研究小组对雌性和雄性BDNF2L/2LCk cre突变体小鼠的血清中的激素进行了相关考察,结果发现雌性性突变体血清中去甲肾上腺素水平显着降低,而雄性突变体中却没有影响,这说明降低交感神经张力会引起这种“性别差异对待”。

肥胖和糖尿病竟然“重女轻男”?97 / 作者:UFO爱好者 / 帖子ID:77556
无mGluR5情况下的雌激素对雌性突变体的血糖影响

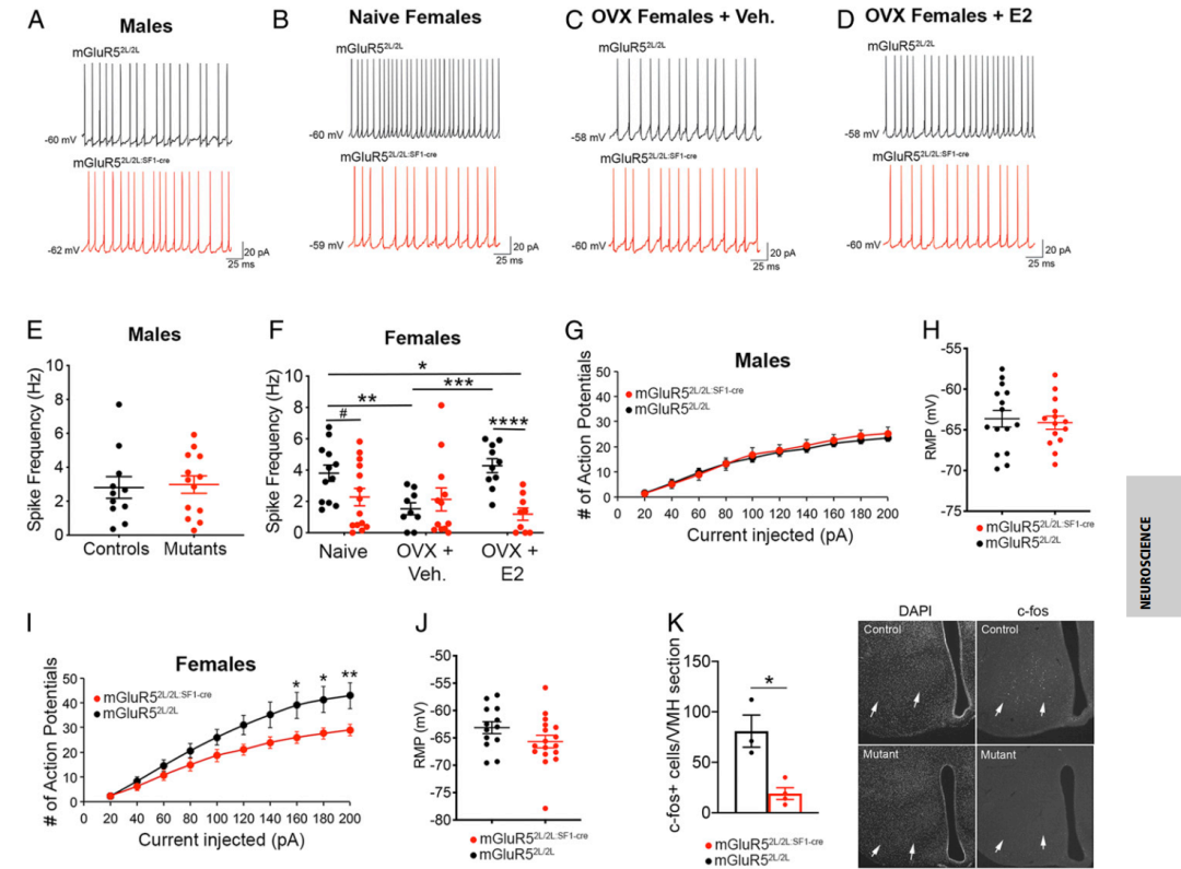
紧接着,研究小组进一步地考察了神经元的放电速率和血糖代谢的关系,发现在有或无mGluR5条件下,雌激素对SF1神经元活性和血糖代谢的影响显著不同,如果没有这种谷氨酸受体mGluR5,雌激素会抑制SF1神经元活性,且对血糖的调节将从正常状态转变为异常状态,而在雄性突变体中没有观察到这些改变。

肥胖和糖尿病竟然“重女轻男”?268 / 作者:UFO爱好者 / 帖子ID:77556
雌激素影响SF1神经元的放电率和兴奋性而雄激素无影响

总之,该项研究发现了谷氨酸受体5(mGluR5)对于雌激素调节雌性的葡萄糖水平是不可缺少的,而在雄性中似乎没有任何影响,这将有利于我们更加深入地了解男性和女性的一生中患糖尿病或其他疾病的风险不同的原因。

此外,由于雌激素在调节女性的血糖/脂质代谢方面有着重要的作用,那么,女性是否可以在绝经后适当添加天然雌激素(如植物中的雌激素)来维持某些代谢稳态呢?这都将值得我们进一步去思考。

参考资料:
[1]  Neuralregulationof pancreatic islet cell mass and function.
[2] Sexually dimorphicexpression of hypothalamic estrogen receptors α and β and Kiss1 in neonatalmale and female rats.
[3] Essential andsex-specific effects of mGluR5 in ventromedial hypothalamus regulating estrogensignaling and glucose balance.
[4] Fear Extinction InducesmGluR5-Mediated Synaptic and Intrinsic Plasticity in Infralimbic Neurons.
[5] ConditionalDeletion Of Brain-Derived Neurotrophic Factor in the Postnatal Brain Leads toObesity and Hyperactivity.
00_avatar_middle
您需要登录后才可以回帖 登录 | 注册会员

手机版|UFO中文网

GMT+8, 2026-4-8 23:47

Powered by Discuz! X3.5

© 2001-2026 Discuz! Team.

快速回复 返回顶部 返回列表