找回密码
注册会员
发新帖
97_avatar_middle

39万

积分

0

好友

4万

主题
online_member 发表于 2021-10-5 12:54:20 | 查看: 171| 回复: 0
低蛋白质饮食,反而会越吃越瘦?是怎么回事,是真的吗?2021年03月17日是本文发布时间是这个时间。下面一起来看看到底怎么回事吧。
                                低蛋白质饮食,反而会越吃越瘦?
                               
                                研究人员发现,1%蛋白质饮食可通过部分依赖下丘脑mTOR信号传导引起食物摄取减少和体重减轻。
                               
                               

低蛋白质饮食,反而会越吃越瘦?274 / 作者:UFO爱好者 / 帖子ID:72004
图片来源:Anthony Shkraba from Pexels

不知道你身边有没有这种人,大家都是一日三餐,吃着差不多的食物,自己的体重随着年龄悄悄地增长,但是有些人怎么吃都吃不胖?这是为什么呢?

最近的研究表明,饮食中蛋白质的含量与能量代谢和肥胖的发生密切相关。饮食中的蛋白质包含必需氨基酸和非必需氨基酸。在必需氨基酸中,亮氨酸,异亮氨酸和缬氨酸称为支链氨基酸(BCAA),可刺激白色脂肪组织(WAT)的脂解作用。研究表明,降低BCAA的摄入量主要是通过改善葡萄糖耐量来促进代谢。

近日,由中国科学院遗传与发育生物学研究所John R. Speakman课题组研究人员在顶级期刊Cell Metabolism上发表了题为“Very-low-protein diets lead to reduced food intake and weight loss, linked to inhibition of hypothalamic mTOR signaling, in mice”的文章,揭示了1%蛋白质饮食可通过部分依赖下丘脑mTOR信号传导引起食物摄取减少和体重减轻。

低蛋白质饮食,反而会越吃越瘦?997 / 作者:UFO爱好者 / 帖子ID:72004
https://doi.org/10.1016/j.cmet.2021.01.017

研究人员设置了饮食中从1%到20%的蛋白质含量,给小鼠喂养12周,结果发现食物摄入量、体重、脂肪重量与饮食中蛋白质含量呈正相关。与20%的蛋白质组相比,低蛋白质组的脂肪重量和体重显着降低。其中,肝脏、胰腺、WAT、棕色脂肪组织和生殖器官体重减轻较明显。相反,重要器官,包括脑、心脏、肾脏、肺和消化道的重量变化不大。

低蛋白质饮食,反而会越吃越瘦?443 / 作者:UFO爱好者 / 帖子ID:72004
不同饮食模式小鼠的体重和细胞大小变化

为了研究低蛋白组中脂肪细胞数量的减少和肝脂质滴的减少是否是脂肪形成减少和脂肪酸氧化增加的结果,研究人员检查了每种组织中与这些过程相关的mRNA的表达水平。结果表明低蛋白组中,肝脏和脂肪组织中脂肪酸和氨基酸代谢途径发生改变,并且葡萄糖耐量增加。但是,低蛋白饮食不会导致体弱或改善记忆力。

低蛋白质饮食,反而会越吃越瘦?645 / 作者:UFO爱好者 / 帖子ID:72004
不同蛋白质饮食小鼠下丘脑中关键饥饿信号和进食行为相关基因的表达水平

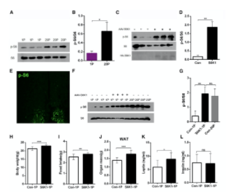
随后,为了研究低蛋白质饮食减少食物摄入是否与下丘脑饥饿相关途径的信号有关,研究人员对下丘脑进行了RNA测序(RNA-seq)分析。结果表明,低蛋白饮食可激活下丘脑饥饿信号并抑制mTOR信号,从而导致减少食物摄入、减轻体重并促进脂肪酸代谢,而与下丘脑GCN2、FGF21、TRPML1和NTS mTOR信号传导无关。

低蛋白质饮食,反而会越吃越瘦?456 / 作者:UFO爱好者 / 帖子ID:72004
1%蛋白质饮食模式通过mTOR信号通路减少摄入量、降低体重

研究人员还发现,低蛋白饮食也可激活血清中与体重减轻相关的代谢组学途径。与对照小鼠相比,低蛋白饮食小鼠恢复到20%的蛋白质饮食时,无食欲亢进的表现。

低蛋白质饮食,反而会越吃越瘦?281 / 作者:UFO爱好者 / 帖子ID:72004
模式图

总的来说,这项研究发现低蛋白饮食的小鼠食物摄入量减少、体重减轻和葡萄糖耐量增加,并且该过程依赖下丘脑mTOR信号传导。
00_avatar_middle
您需要登录后才可以回帖 登录 | 注册会员

手机版|UFO中文网

GMT+8, 2026-4-9 01:20

Powered by Discuz! X3.5

© 2001-2026 Discuz! Team.

快速回复 返回顶部 返回列表