找回密码
注册会员
发新帖
35_avatar_middle

1499

积分

0

好友

32

主题
online_member 发表于 2019-7-2 23:37:00 | 查看: 1045| 回复: 7
《资治通鉴·汉纪》下几乎年年日食是怎么回事?
作者:一点资讯
online_member 发表于 2019-7-2 23:37:05
日食的频率比月食高的多,只是日食带一般比较窄,月食一发生就覆盖半个地球罢了。从整个国家的角度去观测日食,要比个人对日食的感受频率高的多,比如下图就是一个典型的日食覆盖图。大多数全食带之外的人可能根本不会在意头顶的日食。但如果史官把全国的日全食/日偏食资料也纳入记录,频率可能会超出你的想象。
《资治通鉴·汉纪》下几乎年年日食是怎么回事?764 / 作者:aquila00 / 帖子ID:48909

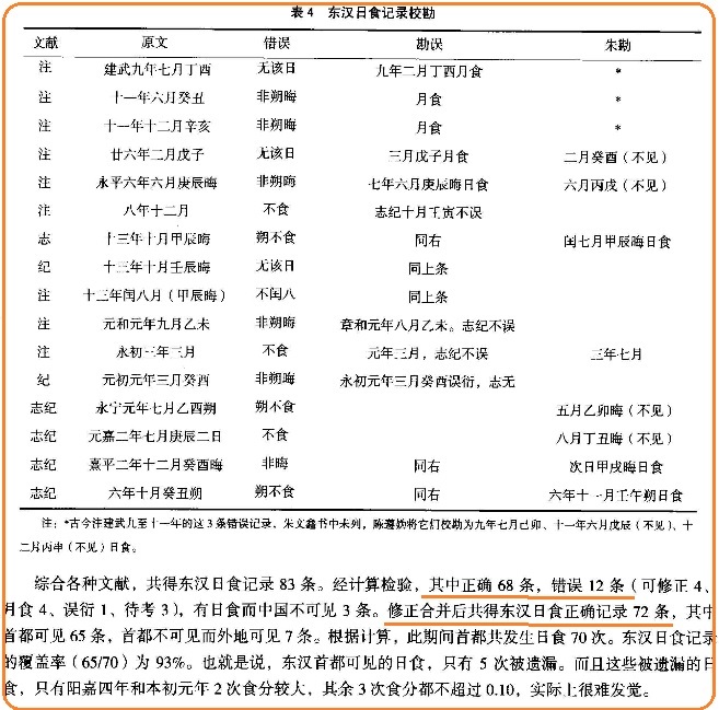
所以,汉朝能从中国这么一个大国乃至藩国搜集天文资料,日食记录多一点很正常。而且有人专门对历史记录进行验算,发现中国史官的记录还是比较靠谱的。就东汉而言,这个比率是68:83,而且还有几处是月食笔误为日食,很可能为后人抄录问题。
春秋至两晋日食记录统计分析 《资治通鉴·汉纪》下几乎年年日食是怎么回事?320 / 作者:aquila00 / 帖子ID:48909
相关回答:
1
地球上有哪些裸眼可直接观察到的,极其震撼的太空景象? - 知乎2
有哪些天文现象影响人类社会的案例? - 知乎

回复 显示全部楼层 道具 举报

online_member 发表于 2019-7-2 23:37:56
题主可以做个列表把汉代逐次日食记录下来并换公元纪年,
然后随便开个天文软件模拟一下一一对应。

还有,什么叫做几乎年年有日食?
文人啊,呵呵。

建议去看看这个
《中国古代天象记录总集》收集到的天象记录逾一万项,其中太阳黑子记录二百七十多项,极光记录三百多项,陨石记录三百多项,日食记录一千六百多项,月食记录一千一百多项,月掩行星记录二百多项,新星和超新星记录一百多项,彗星记录一千多项,流星记录四百多项,还有日月变色,异常曙暮光,雨灰记录二百多项,资料之丰实为前所未有。


可随手百度
汉代日食记录的可靠性分析
里面有比较详细的分析。

以下是我随手百度的日食列表
2028年以前的日食时间表   
年 月 日 类型 最佳观测点  2003 5 31 环 格陵兰岛  
2003 11 24 全 印度洋、南极洲  2005 4 9 全环 太平洋、南美洲北部  2005 10 3 环 大西洋、非洲、印度洋  
2006 3 29 全 巴西、大西洋、非洲、土耳其、苏联  2006 9 22 环 南美洲北部、大西洋、印度洋  2008 2 7 环 南极洲、太平洋  
2008 8 1 全 加拿大、北冰洋、苏联、中国  2009 1 26 环 大西洋、印度洋、印度尼西亚  2009 7 22 全 印度、中国、太平洋  
2010 1 15 环 非洲、印度洋、缅甸、中国  2010 7 12 全 太平洋、南美洲南部  
2012 5 21 环 中国、日本、太平洋、美国  2012 11 14 全 澳大利亚、太平洋  
2013 5 10 环 澳大利亚、伊里安岛、太平洋  2013 11 3 全环 大西洋、非洲  2014 4 29 环 南极洲  
2015 3 20 全 大西洋、斯匹次卑尔根群岛、北冰洋  2016 3 9 全 印度尼西亚、太平洋  2016 9 1 环 大西洋、非洲、印度洋  
2017 2 26 环 太平洋、南美洲南部、大西洋、非洲南部  2017 8 22 全 太平洋、美国、大西洋  2019 7 3 全 太平洋、南美洲  
2019 12 26 环 阿拉伯半岛、印度、印度尼西亚、太平洋  2020 6 21 环 非洲、阿拉伯半岛、巴基斯坦、中国、太平洋  2020 12 15 全 太平洋、南美洲南部、大西洋  2021 6 10 环 北美洲东北部、北冰洋、苏联  2021 12 4 全 大西洋、南极洲、太平洋  2023 4 20 全环 印度洋、伊里安岛、太平洋  
2023 10 15 环 太平洋、北美洲南部、南美洲北部、大西洋  2024 4 9 全 太平洋、北美洲南部、大西洋  2024 10 3 环 太平洋、南美洲极南部、大西洋  2026 2 17 环 南极洲、印度洋  
2026 8 13 全 北冰洋、格陵兰岛、大西洋、欧洲极西部  2027 2 6 环 太平洋、南美洲极南部、大西洋  
2027 8 2 全 大西洋、非洲极北部、亚洲极西南部、印度洋   
2028 1 26 环 太平洋、南美洲北部、大西洋、欧洲

回复 显示全部楼层 道具 举报

online_member 发表于 2019-7-2 23:38:35
题主应该是觉得汉纪中的日食、地震等等自然现象记载比较多,从而有这个印象;不错,汉朝的史书比后世史书要注重记载灾异,这是与董仲舒的天人感应说在汉代成为官方思想有关,在汉代,灾异在董仲舒的天人感应理论和公羊春秋学的影响下,是直接有政治效应的;所以每当日食,汉朝天子都要大赦天下,因为日者,纯阳,是皇帝的代表,日食则是指皇帝德行有偏差,从而每一次日食或者其他自然现象都会引起政治变动,所以《资治通鉴》就会注重这方面记载,而汉朝史书又多记载灾异,于是,自然《资治通鉴》就有很多材料;另外一点,就是司马光作为北宋学者,反对王安石,于是王安石变法后,当时出现了一些灾异天变,甚至有大臣上流民图,说明天变,而新党则号称“天变不足惧”,所以司马光通过史笔来劝谏宋神宗注意灾异,这种可能性也是有的。

回复 显示全部楼层 道具 举报

online_member 发表于 2019-7-2 23:38:43
我不知道日食是否和其他自然灾害有关系,但汉王朝时,整个地球都处于自然灾害频发的时候。几千年来最为悲催的就是东汉,灾害肆虐,反复虐,最后挂了。

回复 显示全部楼层 道具 举报

00_avatar_middle
您需要登录后才可以回帖 登录 | 注册会员

手机版|UFO中文网

GMT+8, 2026-5-10 00:54

Powered by Discuz! X3.5

© 2001-2026 Discuz! Team.

快速回复 返回顶部 返回列表