找回密码
注册会员
发新帖
32_avatar_middle

3140

积分

0

好友

289

主题
online_member 发表于 2024-11-15 08:35:38 | 查看: 602| 回复: 0
转自:凯莱英Asymchem

合成生物学(synthetic biology)是一门汇集生物学、基因组学、工程学和信息学等多种学科的交叉学科,其实现的技术路径是运用系统生物学和工程学原理,以基因组和生化分子合成为基础,综合生物化学、生物物理和生物信息等技术,旨在设计、改造、重建生物分子、生物元件和生物分化过程,以构建具有生命活性的生物元件、系统以及人造细胞或生物体。合成生物学(Synthetic Biology)是一门结合了生命科学观察分析方法和工程学设计思维的学科,使人类通过工程方法设计、改造甚至从头合成有特定功能的生物系统。

通俗来讲,合成生物学就像奶牛产奶的过程:奶牛吃进低价值的草,而产出的却是高价值的牛奶。在合成生物学中,底盘细胞相当于奶牛,各种原料相当于低价值的草料。通过基因技术编辑过的底盘细胞,添加低廉原料后经过发酵等一系列工艺产生的高价值的化学或生物原料,就相当于生产的牛奶。高价值的牛奶最终帮助企业换取到金钱,合成生物学就完成了一整套“点石成金”的闭环过程。

根据麦肯锡研究,生物制造的产品可以覆盖60%化学制造的产品,未来生物制造的方式有望对未来医药、化工、食品、能源、材料、农业等传统行业带来巨大影响。

01

合成生物学的前世今生

1911年,“Synthetic biology”一词最早由法国物理化学家Stephane Leduc在其所著的《生命的机理》(The Mechanism of Life)一书中首次提出,在该书中其试图利用物理学理论解释生物起源和进化规律,认为“构成生物体的是其形态”,并归纳为“合成生物学是对形状和结构的合成”。

合成生物学的起源可以追溯到1961年弗朗索瓦·雅各布(Francois Jacob)和雅克·莫诺(Jacques Monod)的一篇里程碑式的出版物。他们对大肠杆菌中lac操纵子的研究的见解使他们假定存在调节性双基因表达。

随着20世纪70年代和80年代分子克隆和PCR的发展,基因操作在微生物学研究中变得广泛,为设计人工基因调控提供了技术手段。

到20世纪90年代中期,自动DNA测序和改进的计算工具使完整的微生物基因组得以测序,用于测量RNA,蛋白质,脂质和代谢物的高通量技术使科学家能够生成大量的细胞成分及其相互作用。这种分子生物学的“放大”产生了系统生物学领域,因为生物学家和计算机科学家开始将实验和计算结合起来,对细胞网络进行反向工程。

合成生物学真正被广泛关注始于21世纪初,一系列颠覆性成果在这个阶段陆续发布。

2000年,波士顿大学Collins团队受噬菌体λ开关和蓝藻昼夜节律振荡器的启发,设计合成了双稳态基因网络开关;普林斯顿大学Elowitz和Leibler基于负反馈调控原理设计了基因振荡网络。

2002年,纽约州立大学石溪市分校Wimmer团队通过化学合成病毒基因组获得了具有感染性的脊髓灰质炎病毒-人类历史上首个人工合成的生命体。

2010年,美国Venter团队宣布首个“人工合成基因组细胞”诞生.他的团队设计、合成和组装了1.08Mb的支原体基因组(JCVI-syn1.0),并将其移植到山羊支原体受体细胞中,产生了仅由合成染色体控制的新支原体细胞。

2013年,青蒿素的生物合成生产。

2014年,拓展遗传密码子入选Science年度十大科学突破。美国Scripps研究所Romesberg团队设计合成了一个非天然碱基配对:X和Y,并将它们整合到大肠杆菌基因组。理论上,遗传字母表从4个变成6个,密码子可以从64个扩充到216个,这意味着在控制条件下,未来的生命形式有无限种可能。

2016年,Nielsen等人发表了Cello,这是一个卓越的端到端计算机辅助设计系统,用于E.coli 中的逻辑构造。在过去十年中,这可能是合成生物学家最满意的,因为它通过标准化,表征和自动化设计实现了许多生物学工程功能。

2017年,基于CRlSPR的快速诊断。

2018年,具有逻辑控制的CAR-T细胞;具有合成融合染色体的酵母;自组织多细胞结构。

2019年,大肠杆菌基因组全合成;大肠杆菌基因组碳固定;大麻素的合成生产。

进入21世纪,合成生物学的发展可分为4个阶段:

1.创建时期(2000-2003年):产生了许多具备领域特征的研究手段和理论,特别是基因线路工程的建立及其在代谢工程中的成功运用;

2.扩张和发展期(2004-2007年):工程技术进步较缓慢,领域有扩大趋势;

3.快速创新和应用转化期(2008-2013年):这一阶段涌现出的新技术和工程手段使合成生物学研究与应用领域大为拓展;

4.发展新阶段(2014年后):工程化平台的建设和生物大数据的开源应用相结合,全面推动生物技术、生物产业和生物医药“民主化”发展。

【关注】万字长文!一文了解合成生物学437 / 作者:独孤一山隙 / 帖子ID:128506


02

合成生物学的核心策略与两大基础

2.1 核心策略:“设计-构建-测试-学习”

合成生物学的目的是设计符合标准的生物系统,基于工程设计原则利用工程可预测性控制复杂系统构建的“设计-构建-测试-学习”循环(DBTL)逐渐成为合成生物学的核心策略。在生物制造领域,DBLT循环四个阶段循环往复可以成功构建需要的细胞,生产出合适的产品。

【关注】万字长文!一文了解合成生物学671 / 作者:独孤一山隙 / 帖子ID:128506


①设计:合成生物学DBTL策略的基础,在遵循一定的规则下利用现有的标准化生物元件对基因、代谢通路或基因组进行理性设计;相关技术:生物元件库、计算机辅助设计、代谢通路合成生物学从核心DBTL循环到以发酵为主的放大生产方式。

②构建:在生物系统中对目标基因进行操作,构建细胞工厂,该过程包括DNA合成,大片段组装以及基因编辑;相关技术:DNA合成、DNA拼接和组装、基因编辑、基因测序。

③测试:由于逻辑线路及模块化的代谢途径在通过理性或非理性设计后,都会存在大量的突变体或候选目标,因此通常需要高效、准确和经济的检测,生成相应数据,评估构建的细胞工厂的实用性;相关技术:微流控技术、酶活性测定、无细胞系统。

④学习:利用测试数据,学习并随机搜索更有效地推进循环实现预期目标的原则,为下一个循环改进设计提供指导;相关技术:数据收集、数据分析、机器学习、建模。

2.2 两大基础:底盘细胞、发酵工程

①底盘细胞:底盘细胞是合成生物学的“硬件”基础,其中常用的模式微生物有酿酒酵母、大肠杆菌、枯草芽孢杆菌、谷氨酸棒杆菌等。不同的模式微生物具有特定的优缺点,因此被应用于不同产物的生产。相关技术:菌株改造、菌株选择。

②发酵工程:根据生产流程可分为上游、中游和下游三部分,上游工程主要为菌种的选育和改造,以获得生产性能良好的菌株;中游则为发酵过程控制,通过对发酵过程中各种参数的采集、分析和反馈,以达到生产最佳发酵条件;下游则是对产品的分离和纯化,采用多种技术将发酵产品从发酵液或者细胞中分离、纯化出来,在达到特定标准后制成产品。

【关注】万字长文!一文了解合成生物学469 / 作者:独孤一山隙 / 帖子ID:128506


03

合成生物学关键底层技术发展带动行业进步

3.1 合成生物学产业链分布情况

合成生物学具有强科技属性,从微观的基因合成到宏观的放大生产的发酵工程 存在大量know-how,技术壁垒高。

①产业链前端:以基因编辑相关技术公司为主,为元件构建提供技术支撑,技术要求包括基因合成、编辑、组装、测序等,国内主要代表公司有金斯瑞生物科技、诺禾致源;

②产业链中端:以合成生物学平台公司为主,通过搭建技术平台,形成项目经验积累,为下游客户提供研发支撑,国内主要代表公司有弈柯莱、蓝晶微生物;

③产业链后端:则以产品型公司为主,主导产品的放大生产与下游市场应用,市场可延伸至医疗、化工、食品、农业等多种领域,国内主要代表公司有凯赛生物、华恒生物、川宁生物、博雅辑因等。

3.2 关键底层技术发展--DNA合成成本下降

DNA合成成本下降速率快过摩尔定律,合成片段长度、精度大幅提升推动基因合成下游应用:

1)20世纪80年代开发的基于亚磷酰胺的DNA合成法为DNA合成仪的创制奠定了基础,之后三种芯片式原位合成技术(光刻合成、电化学脱保护合成、喷墨打印)和超高通量合成技术相继被开发出来,推动了合成DNA效率的提升和成本的下降,2021年每Mb碱基合成的平均费用已由2001年的超过5000美元下降至0.006美元,未来随着第四代酶促合成技术的发展和成熟,DNA合成有望进一步降低成本,实现更大规模化生产;

2)目前工业化DNA合成工艺通常从化学合成寡核苷酸起始,更长的DNA分子是以寡核苷酸为原料通过酶促反应逐步拼接和组装得到,寡核苷酸单步合成效率虽然已高达99.5%,但合成长度达到200bp时产率即降至约35%,由于该产率杂质过多难以纯化得到目的片段,而要合成kb级长度的寡核苷酸单步合成效率必须达到99.9%以上才能获得同样的产率,随着微阵列式DNA合成技术的出现,合成所需的反应浓度更低(飞摩尔级),同时保证了成本和合成的准确度,当该技术目前主要缺陷在于合成错误率较柱式法更高,仍有进一步提升的空间。

3.3 关键底层技术发展--基因编辑与迭代

基因编辑:在生物体的基因组中特定位置插入、删除、修改或替换DNA。基因编辑依赖于经过基因工程改造的核酸酶,也称“分子剪刀”,在基因组中特定位置产生位点特异性双链断裂(DSB),诱导生物体通过非同源末端连接(NHEJ)或同源重组(HR)来修复DSB,人工主导或干扰这个修复过程就可以把特定DNA序列进行删除或者插入外源基因。

基因编辑技术的迭代:1996年,第一代代基因编辑技术,经基因工程改造的锌指核酸酶(ZFNs)被设计出来,开启人工改造生命体的旅程。2009年,第二代基因编辑技术类转录激活因子效应物核酸酶(TALENs)诞生。但前两代技术构建周期长,步骤繁琐,难以进行高通量基因编辑,极大限制了其推广应用。直到2012年,CRISPR技术横空出世,与ZFNs和TALENs技术相比,CRISPR/Cas9的设计要简单得多,而且成本很低,对于相同的靶点,CRISPR/Cas9有相当甚至更好的靶向效率。

CRISPR/Cas9:实现基因编辑能力的重大飞跃。作为第三代基因编辑技术,相比前两代,其优势明显:1)构建简单方便快捷,适用于任何分子生物实验室;2)用于基因组的点突变编辑优于ZFN或TALEN;3)CRISPR/Cas9精确的切口酶活性用于基因治疗安全性高于ZFN或TZLEN。根据头豹研究数据,2016-2018年,中国CRISPR/Cas9行业市场规模(按销售额统计)从9.7亿元人民币增长至24.8亿元人民币,年复合增长率高达59.6%。

3.4 关键底层技术发展-- DNA组装与测序

DNA组装:技术相对成熟,低成本、自动化、一体化是未来发展方向。受到技术的限制,DNA片段从头合成的长度有限,更长基因或基因组有赖于通过核苷酸片段的酶促组装或体内组装获得,通常使用的寡核苷酸组装方法有两种:连接酶组装法(ligase chain reaction, LCR)和聚合酶组装法(polymerase cycling assembly, PCA)。使用短初始片段组装染色体或基因组长度DNA所需的分层组装次数较多,过程中所需的克隆挑选和测序等质控成本也会相应增多,具有低成本、自动化和一体化特性的微流控组装体系将成为寡核苷酸体外合成和组装整合平台开发的方向。

DNA测序:测序技术不断迭代,测序成本、长度、速度均得到指数级提升。DNA序列决定了DNA分子中核苷酸排列顺序。大规模基因组测序工作可以提供有关自然界生物的信息,帮助合成生物学家从中构建生物元件和装置,同时测序可以验证制造的系统是否符合预期以及快速、廉价和可靠的测序可以促进所合成的生命系统的快速检测和鉴定。DNA测序技术在过去几十年间得到了快速的发展,从最初的Sanger测序发展到四代纳米孔测序,基因测序成本也由2001年每基因组的接近1亿美元下降至2021年的0.006美元。随着技术的迭代,读长长度、测序速度等都有了质的飞跃。

04

与人工智能结合加速研发各环节

随着合成生物学的发展,对于人工智能相关技术的需求将逐渐提升,当前,人工智能已在原件工程、基因线路、代谢工程、基因组工程中广泛应用,将合成生物各个环节的工作效率大大提升,成本明显降低,成功缩短研发周期并扩大研发可能。

元件工程:人工智能技术可改善生物元件的鉴定和功能注释效率,加快天然生物元件优化速度,为人类从头设计基因原件、蛋白质元件提供可能。例:利用生成对抗网络设计功能蛋白序列、在大肠杆菌中设计启动子。

基因线路:基因线路通常需要进行多次、长时间的调试才能正常运行,且无法确定其稳定性和对底盘细胞的其他影响。而计算机仿真策略可确定设计出来的线路可以执行哪些任务,并通过修改参数以实现所需的功能。例:利用人工神经网络设计基因线路

代谢工程:传统的设计从海量信息中找到合适的改造靶点非常困难。人工智能的集成建模方法有助于在代谢网络建模时兼顾动力学、调节作用、替代模型结构和参数集合等因素。同时人工智能可以参与到自动化DBLT平台的构建。例:集成机器人平台——BioAutoMata用于DBTL循环优化番茄红素的生物合成途径。

基因组工程:人工智能在基因组编辑、合成,微生物组或群落的设计均能发挥辅助作用。例:利用贝叶斯计算等方法自动设计合成微生物群落。

05

合成生物应用场景丰富,下游空间广阔

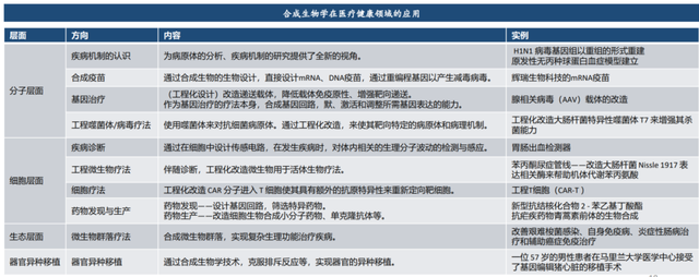
5.1 生命健康领域

合成生物学在医疗健康领域的应用广泛,包括创新治疗疗法(细胞免疫疗法、RNA药物、微生态疗法、基因编辑相关应用)、体外检测、医疗耗材、药物成分生产和制药用酶等诸多方向。合成生物学在医疗健康多个细分领域得到广泛应用。不仅可以通过设计全新的细胞内代谢途径,使医药产品能够通过微生物细胞利用廉价糖类等原料进行合成,还可以根据不同的疾病和致病机制,进行人工设计、构建适宜的治疗性基因回路,在载体的协助下植入人体,通过纠正机体有功能缺陷的回路,实现治疗疾病的目的。

【关注】万字长文!一文了解合成生物学790 / 作者:独孤一山隙 / 帖子ID:128506


5.2 化学品、材料和能源

合成生物学在化工领域的应用主要包含材料和化学品、化工用酶、生物燃料等方向,例如,生物可降解塑料、生物燃料(生物柴油、燃料乙醇)等;合成生物学可优化化学品和材料的生产能力与效率。

随着合成生物学快速发展,对细胞代谢和调控认知的深入以及技术手段的进步,使得优化改造、从头设计合成高效生产菌种成为可能,可再生化学品与聚合材料的生产能力与效率大大提升,与此同时可大幅减少原材料和能源消耗,大幅降低生产成本。

材料领域相关公司产品:耐用生物膜:Zymergen开发了一种透明的生物膜,这种生物膜薄、柔韧、耐用,可用于在智能手机、电视屏幕和皮肤等多种表面传输触摸。智能包装:Infarm创造了一种可在物体周围折叠的可再生塑料。Earthpac利用马铃薯加工废水中的淀粉生产可生物降解的餐具和托盘。

合成生物的能源应用:以农林废物资源、城市有机垃圾资源,合成气和CO2等为原料,利用人工设计的合成生物生产获得的不同产品类型的能源产品。合成生物能源包括生物乙醇、生物柴油、高级醇等生物液体燃料、生物沼气(甲烷)、生物氢气及生物电等。目前全球至少有60多个国家开始推行生物能源,其中巴西、美国、欧盟贡献了全球消费量的84%。

5.3 农业领域

合成生物学在农业领域的应用主要涉及作物增产、虫害防治、动物饲料及作物改良等方向,例如,利用微生物固氮来帮助作物增产,通过生物发酵生产蛋白质为牲畜提供蛋白饲料,利用基因编辑技术改良作物等。

1)农业产量主要受限于光捕获效率、生物量积累效率和收获指数等。目前,植物的光捕获率已接近最大理论值,且大幅度提高收获指数已无可能。但合成生物可以通过提高光合碳同化效率如提高Rubisco酶活性、引入碳浓缩机制和减少碳损耗,以及提高光能利用效率等提高农业产量。

2)合成生物可以通过构建人工高效固氮体系为农作物提供氮源,从而部分替代或大幅度减少化学氮肥的使用,减轻水体富营养化和大气污染等问题。

3)植物合成生物学可以通过改造现有代谢途径或者从头合成新的人工代谢途径对作物进行改良或者获得新的代谢产物,提高作物营养价值,规模化生产天然产物。相关公司产品:Pivot Bio研发出了针对玉米作物的微生物固氮产品,促使特定的微生物在作物根部释放氮,以满足作物日常氮需求。

5.4 食品领域

合成生物学在食品领域的应用包含肉类和乳制品、饮品、食品安全、调味剂和添加剂等多个方向。

合成生物学可以通过使用程序化的单克隆细胞工厂、工程微生物群落或无细胞生物合成平台来改善食品生产。这有利于摆脱传统农牧业的弊端,同时提高资源转化效率。世界资源研究所分析,到2050年,相比2010年粮食缺口高达56%。牛奶和肉类的需求将更大。

合成肉类:合成肉包括植物蛋白生产的植物肉、动物细胞培养的养殖肉以及其他可持续蛋白生产的肉类类似物(如藻类和真菌蛋白质)。植物肉利用大豆、小麦、豌豆等合成。养殖肉又称体外肉,通过将动物的胚胎干细胞或肌肉组织在生物反应器中增殖,然后用支架或微载体获得特定的肌纤维和大块组织。

无动物生物工程奶:使用大肠杆菌或酵母细胞工厂培养牛奶的主要成分,乳清蛋白、酪蛋白等,然后将纯化的蛋白与水、脂肪以及其他成分(低聚糖、维生素等)混合即可制成合成牛奶。

食品添加剂:用细胞工厂生产取代传统的植物提取甜味剂等。

【关注】万字长文!一文了解合成生物学417 / 作者:独孤一山隙 / 帖子ID:128506


06

合成生物学的优势

合成生物将对广泛的领域产生重大的经济影响。根据麦肯锡的分析,预计在2030-2040年,合成生物学每年带来的经济影响将达到1.8至3.6万亿美元,到2025年,合成生物学与生物制造的经济影响将达到1000亿美元,同时生物制造的产品可以覆盖60%化学制造的产品,并在继续拓展边界。而应用最清晰的医疗健康领域每年受到的直接经济影响在未来20年内达到0.5至1.2万亿美元。而在这堆经济数字的背后,是碳中和背景下节能减排的实际需求、生物技术的发展带来的制造升级、政策与资金引导诱发的产业革命。

【关注】万字长文!一文了解合成生物学894 / 作者:独孤一山隙 / 帖子ID:128506


合成生物制造是一种具有潜力的绿色生产方式,随着全球变暖及各国碳中和的提出,合成生物制造无疑成为潜在的最优解之一。合成生物制造可以降低工业过程能耗、物耗,减少废物排放与空气、水及土壤污染,以及大幅度降低生产成本,提升产业竞争力。根据创新和高技术发展司报告,和石化路线相比,生物制造产品平均节能减排30%-50%,未来潜力将达到50%-70%,以基础化学品1,3-丙二醇合成生物制造为例,与石油路线相比,生物法制造的CO2减排63%,原料成本下降37%,能耗减少30%。在全球和国家倡导”碳中和”的背景下,合成生物学无疑提供了非常好的解决方案,2014年世界经济合作与发展组织(OECD)发布《合成生物学政策新议题》报告,预测未来将有35%的化学品和其他工业产品可能涉及生物制造,世界自然基金会(WWF)估测到2030年,工业生物技术每年将可降低10亿~25亿吨CO2排放。

【关注】万字长文!一文了解合成生物学67 / 作者:独孤一山隙 / 帖子ID:128506


以基因合成、编辑为代表的合成生物学在过去20年间有了快速的发展,支撑产业迭代、升级。合成生物学从概念向产业的转变,最主要在于底层技术的创新,基因合成从传统的小片段化学合成发展到第四代酶促合成技术,合成片段的长度和效率逐步提升;基因编辑经历了从ZFN→TALEN→CRISPR/Cas9技术的升级,基因编辑效率和准确度都有了极大的提升。从Webof Science每年发表的合成生物学领域相关论文数量来看,2000年,领域内发表的论文数量为809篇,2022年达到了17456篇,增长超过20倍;从专利情况看,每年申请的合成生物学相关专利也由2004年的59项增长到2022年2899项,增长了48倍。同时,随着多组学的出现,从遗传物质DNA到最终转录产物蛋白质,功能解析越来越清楚,分子间相互作用网络也更加明晰,促进了合成生物学DBTL研发模式的发展,合成生物学处于冉冉上升期。

生物铸造厂模式的出现,给合成生物学产品开发和数据积累提供了优质的研发平台。生物铸造厂是以自然界已有的自然物质或合成物质为基础,构建基于生物体的新型制造平台,将生物设计、研发、制造过程变成工程设计问题,通过对自然生物的操纵来获取原创性新材料、新器件、新系统和新平台,实现高价值材料和设备的“按需设计与生产”,实现生物元器件和生物制造平台的模块化标准化设计,推动生物制造平台质的突破。以Ginkgo bioworks为代表的合成生物学平台型公司建立了相对成熟的生物铸造厂商业模式,通过将DNA编辑、合成、插入,细胞水平测试,强化数据分析能力,并将数据科学应用到下一次测试中去,形成了研发闭环。生物铸造厂规模效应突出,以Ginkgo bioworks为例,在生物铸造厂投入使用后,每年经济产出提升了3倍,而每个工作单元的平均支出却能够下降约50%。

底层技术成本指数级下降,带来下游合成生物学应用爆发。随着生命科学技术的发展和应用场景的拓宽,底层的基因合成与基因测序服务能力得到了极大的提升,价格上,基因测序与基因合成的成本下降速率明显快于摩尔定律,2021年每Mb的基因合成成本约为0.006美元,而每个基因组的测序成本约为562美元,更低的成本使得这些技术大规模应用成为了可能。

【关注】万字长文!一文了解合成生物学351 / 作者:独孤一山隙 / 帖子ID:128506


精准发酵替代传统发酵,成本下降带来竞争优势。随着在发酵工程的发展,精准发酵逐渐成为合成生物学放大生产的主流,精准发酵通过对于发酵微生物进行基因修饰,已达到目标产物最高得率。精准发酵的优势在于1)目标产物相对可控;2)成本、能耗降低;3)污染降低。

中国合成生物产业处于高速发展时期,国家持续出台政策助力产业发展。从“十二五”,国家提出对生物制造技术的支持;到“十三五”,国家将合成生物技术列为引领产业变革的颠覆性技术之一。此后国家出台一系列政策支持合成生物的发展,“十四五”更是强调了对生物合成的应用,在政策的大力支持下,合成生物产业也迎来了重要的发展机遇。

【关注】万字长文!一文了解合成生物学109 / 作者:独孤一山隙 / 帖子ID:128506


07

产业图谱:产业生态链分析与代表公司

合成生物学产业关键环节包括菌株设计改造、工艺开发、工业化量产和终端产品的交付,分为大致的上、中、下游。

上游是工具层,负责为该行业提供关键的底层技术和原料等,如DNA测序、DNA合成、基因编辑、细胞培养基以及菌株等,这类公司也被称为技术赋能公司。中游是平台层,提供技术赋能、构建平台型生物,涉及对生物系统和生物体进行设计、开发和改造等。

下游则是各类产品应用型公司,覆盖范围广泛,涉及医药、农业食品、化工能源和信息技术等领域应用和产品落地。

根据商业模式,合成生物学相关公司主要分为两类:一类是专注垂直化产品及专项技术突破,覆盖所有关键环节的全产业链产品型公司,企业需要建立从研发到生产的全链条能力,直接向客户交付终端的产品,因此选品是关键;另一类是底层技术驱动、专注于菌株设计和改造的平台型服务公司,根据性能特点选择应用场景,交付的产品是菌株,由代工厂完成产品的生产。

7.1 技术赋能型公司

开发使能技术的公司为行业提供关键的产品,如DNA测序、DNA合成、基因编辑、生物信息学或细胞培养基产品。如Agilent、Twist、Illumina、华大。

7.2 平台型公司

合成生物学的中游(平台层)和下游(产品层)界限并不清晰,往往是一体的。“平台型”企业通过软件工程、生化工具、基因工程、自动化平台、机器学习与数据科学、代码库等技术,打通“设计-构建-测试-学习(DBTL)”的循环迭代,建立一个生物体设计与软件开发的集成化平台,获得满足需求性状的微生物细胞工厂,实现从产品设计到微生物开发、最终规模化生产的进程。这类公司容易获得VC青睐。美国的Amyris、Ginkgo基因(高通量测序)、博雅辑因(基因编辑疗法)、泓讯生物(DNA合成)等企业。

Bioworks和Zymergen,都通过建立生物铸造厂来帮助将遗传电路自动化装到细胞中,实现工程化的海量试错从而加速设计周期。如Ginkgo,通过自身的代码库(Codebase)完成菌株设计、编码和修正,再通过铸造厂自动化生产出满足需求的微生物细胞,目前服务的客户横跨了食品、农业、工业化学、医药等行业。

Synthego公司提供“全栈式”基因工程服务,利用机器学习、自动化和基因编辑构建了全栈基因组工程平台。美国Benchling和英国Synthace以软件产品为主体,更有效地设计和构建自定义DNA序列。国内的惠利生物依托酶计算设计平台开发创新生物催化技术并实现商业化落地。当然,也有平台型公司在打造高通量、自动化的生物工程和筛选的同时,往下游延伸,或是与其他人合作共同开发,或是干脆自己下场来做终端产品,这类公司包括Amyris、Zymergen等,以及国内Bota(恩和生物)、合曜生物等。

Amyris在过去十年内逐渐完成从提供化工、医药制品原材料向生产高毛利消费品的转型,预计到2025年,公司72%的收入都将来自下游消费品。恩和生物依托自动化技术平台BotaFreeway,加速开发可替代传统石油基的生物基产品。合曜生物搭建以独特的非模式生物自动化改造技术为核心的三大技术平台,并拓展了多条化妆品与创新食品原料管线。

7.3 产品应用型公司

产品型公司打通了从生物构造、发酵纯化到产品改性的全产业链,侧重规模化生产,也就是发酵等后续环节,这类公司有明确的产品管线规划,选品也更务实,力求能在短期内做出上规模、有利润的终端产品,涉及医疗健康、化工能源、食品饮料、农业技术、信息技术等应用领域。目前是国内合成生物领域的主流商业模式,各家公司都拥有自己的“代表性产品”。

如凯赛生物的生物尼龙(生物基聚酰胺Polyamide)、华恒生物的丙氨酸(Alanine)、华熙生物的透明质酸(Hyaluronic Acid),到金丹科技生产的聚乳酸(PLA)、再到蓝晶微生物和微构工场生产的聚羟基脂肪酸酯(PHA),都是合成生物领域打通从研发到产品全产业链的成功案例。

【关注】万字长文!一文了解合成生物学692 / 作者:独孤一山隙 / 帖子ID:128506


图片来源:synthetic biology深波

08

合成生物学未来可期

合成生物技术发展成为传统技术的充分补充和替代,广泛用于医疗、化工、食品、农业、消费品等终端领域。在政策和技术的双重驱动下,截至2021年底,全球合成生物学相关市场行业整体爆发式增长,市场规模达到736.93亿美元,较2020年增长767.5%。中国合成生物学从基础研究到产业发展进入了快车道,2021年市场规模约为64.16亿美元,同比增长158.92%。

从细分市场来看,医疗、科研服务和化工行业是主要应用领域。其中增长最明显的是医疗领域,超过七成的药物发现来自生物,2021年市场规模达到687.24亿美元;其次是化工领域,合成生物学市场规模18.22亿美元;科研服务领域合成生物学市场规模18.11亿美元;农业领域合成生物学市场规模为4.97亿美元;食品领域合成生物学市场规模为5.08亿美元;其他领域合成生物学市场规模为3.31亿美元。

【关注】万字长文!一文了解合成生物学776 / 作者:独孤一山隙 / 帖子ID:128506


合成生物学将在未来10年内对各个行业产生重要影响。随着合成生物学的应用,医学、美容行业将在5年内迎来一定的产品替代和/或工艺改进,纺织品、食品、农业、化学品等各个行业也都将受到合成生物学技术进步带来的影响。

合成生物学行业快速扩容,预计到2024年全球市场规模将达到189亿美元。随着应用场景的增多和技术的改善,市场逐渐扩容,根据CB Insights的预测,2019年全球合成生物学市场规模约为 53亿美元,到2024年将扩容至约189亿美元,2019-2024 CAGR为28.8%,其中占比最高的为医疗健康细分应用领域。

据麦肯锡预测,2030-2040年期间,合成生物学每年在医疗健康方面潜在影响将达到0.5至1.2万亿美元,最终有望解决全球疾病总负担的45%。

从技术发展、政策、投融资等方面综合来看,合成生物学正处于行业成长期,凭借其在各个领域的广泛应用前景,未来有望推动生产制造升级,带来新一轮产业革命。

参考资料:

[1]Cameron DE, Bashor CJ, Collins JJ. A brief history of synthetic biology. Nat Rev Microbiol. 2014 May;12(5):381-90.

[2] Brooks SM, Alper HS. Applications, challenges, and needs for employing synthetic biology beyond the lab. Nat Commun. 2021 Mar 2;12(1):1390.

[3] Meng F, Ellis T. The second decade of synthetic biology: 2010-2020. Nat Commun. 2020 Oct 14;11(1):5174.

[4]东吴证券:合成生物学深度报告:合聚万物,成致未来

[5]2022年中国合成生物学产业发展报告

[6]张先恩,中国合成生物学发展回顾与展望

[7]沉浮中的合成生物学三巨头:垄断、焦虑与隐忧

[8]中金合成生物学系列报告一:造物致知、造物致用

(转自:凯莱英Asymchem)
00_avatar_middle
您需要登录后才可以回帖 登录 | 注册会员

手机版|UFO中文网

GMT+8, 2026-4-5 03:24

Powered by Discuz! X3.5

© 2001-2026 Discuz! Team.

快速回复 返回顶部 返回列表