找回密码
注册会员
发新帖
14_avatar_middle

248

积分

0

好友

16

主题
online_member 发表于 2023-4-19 07:43:51 | 查看: 273| 回复: 0
3月28日,香港考评局官方宣布:2024年文凭试将精简19个甲类高中选修科目的评核要求!

2024年DSE精简19个选修科目评核要求!还有这些关键变化 ...402 / 作者:123458086 / 帖子ID:116813
来源:香港考评局

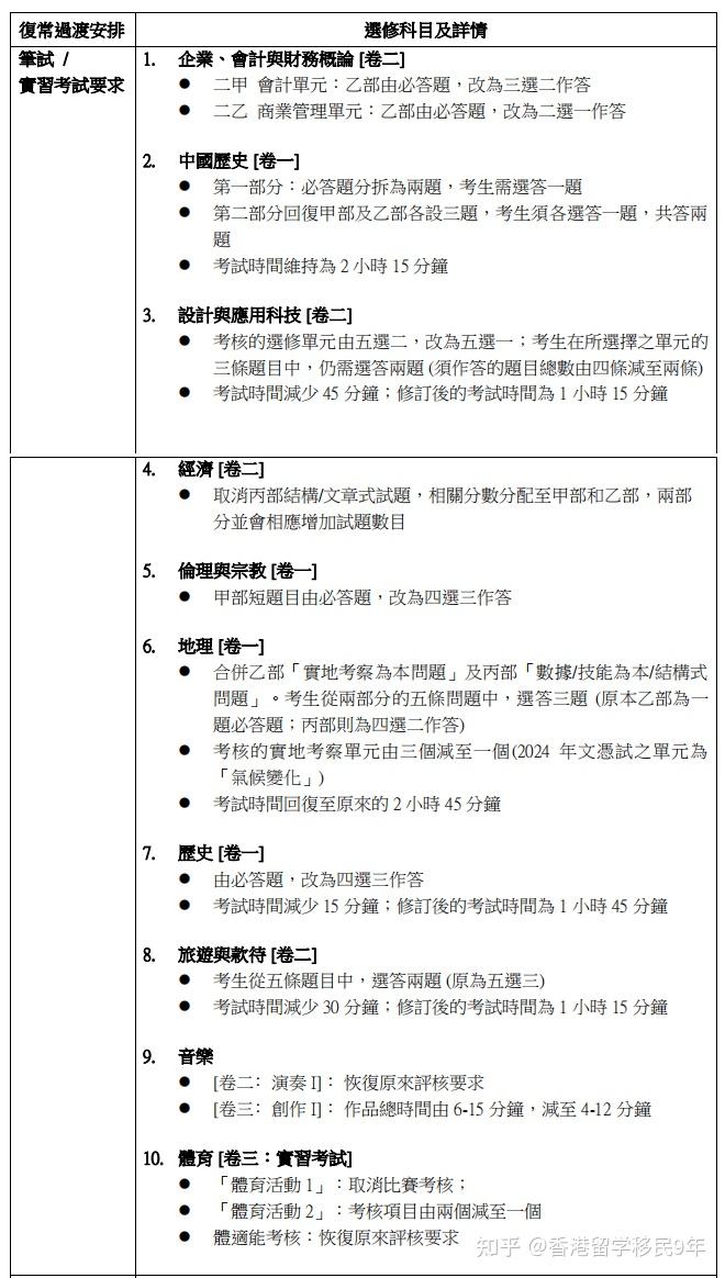
公开考试方面,有10个选修科目会精简笔试或实习考试的要求,同时一些科目亦会恢复原来的评核安排,具体变动如下:

2024年DSE精简19个选修科目评核要求!还有这些关键变化 ...785 / 作者:123458086 / 帖子ID:116813
来源:香港考评局

另外,10个设有校本评核的选修科目,均会恢复进行校本评核,其中9个科目的校本评核要求会较原来精简。

2024年DSE精简19个选修科目评核要求!还有这些关键变化 ...686 / 作者:123458086 / 帖子ID:116813
来源:香港考评局

至于四个核心科目(语文、英语、数学、公社科),则会按相关科目《评核大纲》的要求进行公开考试及校本评核。而乙类应用学习科目将按各科原来的评估计划进行,如需要修订其评估计划,课程提供机构须向考评局提出申请。

此次改动,不少科目的考核形式由必答题改为了选答题,这在一定程度上缓解了考生的考试压力,这对于2024年DSE考生来说无疑是个利好消息!

2024年DSE精简19个选修科目评核要求!还有这些关键变化 ...367 / 作者:123458086 / 帖子ID:116813

不过要注意的是,2024年DSE的变动远不止于此,它还有以下这些关键变化:


中国语文模式发生改变
DSE语文之前也经历过多次“改革”。比如2020年因疫情原因,DSE考试就从3月延迟到了4月开考,并且这一年还取消了中英文口试;还有今年,中文科取消卷四「说话能力」,直接由原先的四卷变为三卷!

2024年DSE精简19个选修科目评核要求!还有这些关键变化 ...349 / 作者:123458086 / 帖子ID:116813
来源:香港考评局

而到了2024年,DSE中文科考试模式改变可以说是近10年来之最!总结起来,有以下三点:

01
三卷变两卷
2023年DSE语文科目一共有三张卷子:卷一「阅读理解」、卷二「写作能力」、卷三「聆听及综合能力」,三张卷子分多次进行,在3-4天之内考完。但从2024年开始,语文科目将取消卷三「聆听及综合能力」,即由原来的三卷合为两卷,只考卷一「阅读理解」和卷二「写作能力」

2024年DSE精简19个选修科目评核要求!还有这些关键变化 ...355 / 作者:123458086 / 帖子ID:116813
来源:香港考评局

同时,卷一阅读还增加了8篇文言文科目,合计考核20篇。相比之前的12篇,考核范围变广,需要考生在这方面多花费一些精力。

02
写作时间延长
目前卷二「写作能力」的考试时长为90分钟,但从2024年起,卷二将新增贴近生活主题的「实用写作」部分(字数上限为500至550字),考试时长也会相应延长45分钟,也就是总共135分钟。

来源:香港考评局

03
整体考试时间缩短
之前语文科目总体考试时长为270分钟,但从2024年起总时长将变成225分钟,整整缩短了45分钟 。

2024年DSE精简19个选修科目评核要求!还有这些关键变化 ...306 / 作者:123458086 / 帖子ID:116813
来源:香港考评局

总体来说,2024年DSE语文科改革有增有减,卷三的削减在一定程度上减少了考生在此科目上的备考时间,考生能有更多时间去学习提升其他科目成绩。

通识科改为“公社科”
之前通识科与数学、语文、英语一样,都是DSE的核心必修科目。但从2024年起,“通识科”将不复存在,取而代之的是公民与社会发展科,简称“公社科”。

2024年DSE精简19个选修科目评核要求!还有这些关键变化 ...505 / 作者:123458086 / 帖子ID:116813
来源:网络

公社科需要学生了解《宪法》、《基本法》等法治元素,主要目的是让学生通过学习了解关于香港、国家及当代世界的课题,培养学生正面的价值观及国民身份认同,还有学习国家发展。


“公社科”相较于之前的“通识科”有以下5大变化:

01
课题从6个变为3个
通识科原先有6大主题,分别是《个人成长与人际关系》、《今日香港》、《现代中国》、《全球化》、《公共卫生》、《能源科技与环境》;而改革后的公社科只有3个主题:《一国两制下的香港》、《改革开放以来的国家》、《互联相依的世界》 。

相对来说,课题变少,学习起来也会更轻松!
来源:香港考评局

02
取消校本评核(IES)
2022年之前,通识科是有校本评核部分的(所有学校考生必须参加校本评核),占比为20%,不过此部分在2023年时已取消。

2024年DSE精简19个选修科目评核要求!还有这些关键变化 ...659 / 作者:123458086 / 帖子ID:116813
来源:香港考评局

改革后的公社科将延续这一变化,不设校本评核,考试成绩将占评核的100%。

03
考试评核标准改变
通识科成绩满分为7分,等级分别由Level 1至Level 5**,改革后的公社科不设分数,只有“及格”和“不及格”之分。

2024年DSE精简19个选修科目评核要求!还有这些关键变化 ...504 / 作者:123458086 / 帖子ID:116813

大学录取也只看考生成绩达标与否,相比之前的成绩计分,此项调整使得考试难度大大下降,学生可以更轻松升学。

04
试卷及题型发生改变
通识科以往分为两卷“资料回应题”+“延伸回应题”;而公社科只考一张试卷,包含三道大题,时长为2小时。

题目类型包括多项选择题(MC)、短题目及短文章式问题等。

2024年DSE精简19个选修科目评核要求!还有这些关键变化 ...902 / 作者:123458086 / 帖子ID:116813
来源:香港考评局

05
新增内地考察
顾名思义,内地考察就是DSE考生需到大陆实地考察国家的发展现况和人民生活面貌,该项目旨在让学生设身处地了解国情和国家的最新发展,增进他们对中华传统文化的认识和欣赏,提升国民身份认同。

2024年DSE精简19个选修科目评核要求!还有这些关键变化 ...692 / 作者:123458086 / 帖子ID:116813

教育局会提供与课程相关的内地考察团,让学校报名参加。内地考察主题为“中华文化与现代生活”,包括“传统中华文化的特质”和“实地考察简介事项”2个课题,时长为10小时。同学们需在考察期间收集资料、并在活动后撰写或设计专题研习报告。


2024年DSE精简19个选修科目评核要求!还有这些关键变化 ...874 / 作者:123458086 / 帖子ID:116813

综上可知,公社科的考核形式及要点均与“通识科”有所不同,具体对比如下:

2024年DSE精简19个选修科目评核要求!还有这些关键变化 ...18 / 作者:123458086 / 帖子ID:116813
来源:网络

内地开设DSE考场
以往内地生以自修生的身份报考DSE,还得赴港参考,不仅花费时间精力、还要在一个不熟悉的环境下参考,心理压力难免会更大。

但从2024起,考生也可以在内地院校参加DSE考试了!2022年6月,香港考评局宣布2024年起接纳内地学校参加香港中学文凭考试,申请学校必须是内地相关部门认可、符合资格、批准开办的港人子弟学校。

2024年DSE精简19个选修科目评核要求!还有这些关键变化 ...478 / 作者:123458086 / 帖子ID:116813
来源:香港联络办公室

注:內容來源「普晖公众号」和网上文章,如有雷同或侵权请告知删除
00_avatar_middle
您需要登录后才可以回帖 登录 | 注册会员

手机版|UFO中文网

GMT+8, 2026-4-29 20:03

Powered by Discuz! X3.5

© 2001-2026 Discuz! Team.

快速回复 返回顶部 返回列表