找回密码
注册会员
发新帖
80_avatar_small 楼主: fsxjjv
查看: 415| 回复: 5
online_member 发表于 2023-4-5 21:02:58
一个字,牛!
一句话概括就是:
他创造了一种可编程的微型注射器(尺寸仅为100纳米),能将蛋白类药物甚至毒素运送到特定的细胞中,效率接近100%。
形象地说,它就是带有精确制导系统的微型注射器。
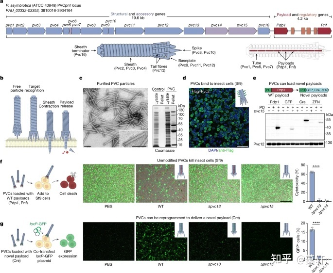
自然界中有一类细菌名为Endosymbiotic bacteria,能够通过尾部的特殊结构(以下成为PVC),将细菌内容物注射到宿主细胞内。

张锋最新 Nature 论文改造出全新蛋白质定向递送系统,可能 ...419 / 作者:关儿1 / 帖子ID:116445
但是,这种细菌一般不能感染人类细胞。早些年有人发现一个突变体能够感染小鼠细胞,张锋团队表示很感兴趣。于是他们就首先分析了一下,为啥这个细菌的PVC能够将内容物注射进宿主细胞。

张锋最新 Nature 论文改造出全新蛋白质定向递送系统,可能 ...772 / 作者:关儿1 / 帖子ID:116445
于是他们就发现,PVC内部有一个管道,从尾部发出。尾部有毛状结构,但其实只是蛋白结构的延伸。
比如,这个PVC尾毛就是有很多蛋白组成的,绝大多数蛋白都是保守的,不能变,只有六个左右的蛋白,改变以后不会对PVC结构有太大影响。
他们仔细研究了尾毛蛋白整体的结构,并通过Alphafold重新设计那六个可变蛋白,神奇的事情发生了,PVC竟然能在尾毛的带动下去往特定的目的地。
原来,尾毛蛋白是通过三维结构与相应的目标蛋白通过蛋白与蛋白之间互相作用,识别。
鉴于很多细胞表面都有独特的蛋白,那么通过Alphafold设计出能与之结合的相应尾毛蛋白,不就能靶向递送了?
事实确实如此。
研究中他们使用了人类免疫T细胞,以及一种癌细胞。他们将PVC尾毛蛋白设计为能够特异结合癌细胞表面特异的一种蛋白,然后往细菌里导入毒素,细菌就像收到指令一样,直接奔向癌细胞。
他们又在小鼠模型中做了类似实验,不同的是,他们将细菌设计好以后,配制成注射液,直接注入小鼠颅内。

<hr/>这项研究可谓目前人类前沿科技的集大成者,并将变革现有的药物递送模式,将靶向药的研究和应用往前推了一大步,并且具有极其广泛的应用价值。
比如,攻克癌症,制作将包含毒素的细菌,设计能定位癌细胞的尾毛蛋白,定向杀死癌细胞。
比如,精确的基因编辑。将碱基编辑器送入目标细胞。
比如,糖尿病。晚期糖尿病必须注射胰岛素,如果有了新的细菌,那么PVC会把胰岛刺激物质带入胰脏促进胰岛细胞再生。
<hr/>不过,目前来说,要解决的问题还有不少。虽然该细菌主要感染昆虫,但PVC会不会引起人类的免疫反应?
目前递送的蛋白最大为200kd左右,且一次只能递送一种。比如CRISPR-Cas9基因编辑系统有Cas9和sgRNA两种组成,但该细菌目前并不能同时递送,无法实现基因编辑。
<hr/>有人说,它不就跟噬菌体一样嘛?
其实大不一样。
噬菌体作为病毒,注入的是RNA或RNA片段,且噬菌体暂时还为体现出可被重编程,以特异地靶向特定目标的能力。
但细菌PVC不一样,它能被编程,被设计,而且是通过经典的蛋白与蛋白相互作用进行特异性结合。
如果说CISPR-Cas9基因编辑技术是"基因魔剪",那PVC可谓"神之注射器"(尺寸仅为100nm)。
<hr/>另外,本文的第一作者是一位MIT生物工程系的在读博士。

回复 显示全部楼层 道具 举报

12
返回列表
00_avatar_middle
您需要登录后才可以回帖 登录 | 注册会员

手机版|UFO中文网

GMT+8, 2025-11-13 08:22

Powered by Discuz! X3.5

© 2001-2025 Discuz! Team.

快速回复 返回顶部 返回列表