找回密码
注册会员
发新帖
13_avatar_small 楼主: liuyp1
查看: 508| 回复: 5
online_member 发表于 2023-3-24 17:11:24
补充一些后续判决结果,大家自行分析。我个人认为目前只能争取到这种程度了。
————————————————————————————————
1994年2月20日,1点40分左右,一名男子悄然走进了郑州市金水区城东路北段路东的中国银行郑州支行丽晶分理处储蓄部。


中国有哪些重大的未解决的悬案?343 / 作者:胖胖龙龙灯 / 帖子ID:115827

丽晶分理处应该已经被撤销了,这不是原地址原图

此时是中午时间,因此屋内没有其他储户。男子左顾右盼,他的这种异常行为引起了屋内的当班营业员刘乃龙的警觉,他问男子办什么业务?

男子有些不自然地说,我想找你们领导,说着就走到了刘乃龙面前。那时候小储蓄所,并不是现在将储户和营业员完全隔绝,而是在玻璃和台面之间留了一定的空间。说时迟那时快,男子突然从兜里掏出来一把枪来,对准营业室内的刘乃龙连开数枪!刘乃龙猝不及防,倒在血泊之中。

此时,营业室内还有微机操作员宋亚红,她和刘乃龙两人都是21岁,非常年轻。宋亚红见对方有枪,慌乱之中连忙蹲下身子,下巴磕在了桌面上。她此时想找机会按响报警装置,但男子冲了过来,给了她几枪,宋亚红也死在了营业室里。

(斜体字部分有想象成分)

之后,男子砸碎了营业室门上玻璃进入了室内,将屋内的钱币洗劫一空。经过事后银行清点,共抢走了人民币23160元,日元88.6万元,美元8513元,港币23860元,以当时的汇率折合成人民币共19.3万余元,之后男子就逃之夭夭了。

不久之后,有储户进来取钱,这才发现银行工作人员被打死,连忙报警。

持枪杀人抢劫银行案件发生后,郑州市公安局立即成立了专案指挥部,他们对现场进行细致勘察,发现凶手使用手枪进行抢劫,根据现场遗留的弹壳可以认定这是一支“五.一”式或“五.四”式手枪。

中国有哪些重大的未解决的悬案?564 / 作者:胖胖龙龙灯 / 帖子ID:115827

51式手枪是建国后我军的第一种制式手枪,也是我军第一支制式武器。是按照苏联的生产技术模式进行仿制的一型制式武器。

专案组立即对郑州市主要道路进行布控,严查出入人员,然而经过一个星期的排查,没有发现可疑人员。而在现场,除了弹壳,警方居然没有发现任何有价值的线索。

经过一个月的侦查,警方一无所获,面对内部的消极情绪,3月21日,金水分局召开全局动员会,对“2.20”案件侦破工作进行再次动员。然而,令警方惊讶的是,即使进行了深层次的动员,并利用特情力量进行侦查,仍然没有收获。

转眼间,又过去了三个月。到了1994年6月27日,为再掀“2.20”案件侦破高潮,金水区分局召开了讲评会。警方认为,凶手作案如此老练,不像是没有前科的人,因此对曾经犯下抢劫罪被打击处理过的重点对象以及负案在逃的涉枪人员进行排查。

2

一转眼,已经到了1994年8月10日,这天金水分局召开会议,总结了前7个月刑侦工作,决定搂草打兔子,借着夏季严打斗争,对社会面进行全面清理,以期寻找到线索侦破“2.20”案件。然而,直到严打斗争结束,“2.20”案件仍然没有侦破。

在之后的二十多年里,此案时不时就要被郑州警方拿出来重新侦查一番,然而始终没有突破。

而“2.20”案件,也是郑州公安史历史上的重要悬案之一,拥有一定的坐标地位。在此之后,又发生了张书海系列抢劫银行杀人案和石二群系列银行抢劫案。

有数据显示,郑州市自1970年--2000年的三十年间一共发生了22起抢劫银行案件。特别是1995年到2000年的短短6年间,抢劫银行案件在郑州市连续发生17起,有6起都没破,这6年郑州市抢劫银行的发案量是前24年的4倍还多。

其中,一系列当时未破的大案甚至在全国都挂了名,虽然将近二十年之后的今天大部分都已经被破获:

1997年11月19日17时50分,4名犯罪分子持猎枪和爆炸装置闯入二七区郑州市电信局淮河路电信分局营业厅,其中1名身穿警服的罪犯将院大门关住,尔后进入营业大厅,并将营业大厅的大门也从内关住。另2名罪犯进入营业柜台内,持枪将营业厅内外的12名营业员及其顾客威逼到墙角蹲下,抢走现金37万余元。4名犯罪嫌疑人戴头盔、持猎枪。

1999年3月3日7时53分,郑州市二七区交通路建设银行储蓄所遭抢劫。3名歹徒,其中一人还带着红色头盔。保安员冯卫星被戴头盔的歹徒一拳打倒在地,两名歹徒到营业柜台前,用枪指着营业员贾若冰说:“把手举起来”。贾若冰看到这种情况,对营业员陈秋霞喊“大姐,抢钱了”,一歹徒叫:“把钱拿出来”,贾、陈二人一边答应一边蹲下按报警开关,这时一歹徒用铁锤砸柜台上方的防弹玻璃,贾、陈二人吓得赶紧将营业室门打开,将内装5万余元的建设银行专用装钱的绿色帆布提包扔了出去。歹徒拿过包后,其中2名歹徒先离开储蓄所,另一名随后离开,并在储蓄所门口引爆一个用“可口可乐”瓶装着硝胺炸药的爆炸装置,该爆炸装置将储蓄所的门窗炸坏。

1999年9月12日晚8时,三名犯罪分子持两支自制小口径手枪窜至郑汴路114号郑州市城市合作银行郑汴路分理处门口,朝停在分理处门口的“金杯牌”防弹运钞车开了两枪,朝营业大厅开了一枪,司机和押运员将运钞车迅速关上门后将车开走,罪犯狼狈逃窜。此案虽未造成人员和财物损失,但是抢匪疯狂的行径令人发指。

1999年12月5日晚7时50分,位于航海路的郑州市中药城批发市场内再次发生抢劫银行案件。四名犯罪分子持自制钢珠手枪、铁锤闯入郑州合作银行管城支行航海分理处营业厅,被分理处保安员全志施看见。当时该分理处的主任齐庆利,营业员白社琴、白海兰、杨素云等4人正在清点营业款捆扎装包。保安员全志施问:“干啥的”,两人没有答话,这时,从外面进来两名犯罪嫌疑人,两人同时掏枪对准保安员的头部,说:“不准动”,随后朝全志施的头部开了四枪,全被打昏在地。营业员白社琴立即按响了报警器。罪犯打伤保安员后,用铁锤将营业柜台上方的三块防弹玻璃砸烂后进入营业厅内部,抢走现金208万元。四名犯罪分子抢劫得手后,又朝白社琴的后背开了两枪,后沿航海路人行道向西逃跑,窜入中药城东门又往西跑,横穿中药城到中药城西围墙内侧,顺内侧往北到中药城垃圾站,然后从垃圾站西南角一墙洞钻出,顺路线先后扔掉了两把铁锤及一个从现场带出的款包,携款再往南逃至京广铁路与航海路交叉口时不见了踪影。

1997年11月19日、1999年3月3日和2000年12月9日发生的案件都是张书海团伙所犯下的,而1999年12月5日和1999年9月12日则是石二群团伙所犯下的。

可以说,自从1994年金水区这起抢劫银行杀人案发生后,郑州银行劫案发生的数量和恶劣程度就极大的增强了。

从1994年年初至2000年年底的7年间,郑州市共发生20起抢劫银行案,其中抢劫储蓄网点18起,抢劫运钞车、金库各一起,几乎平均一年3起!由于郑州警方在这数年期间侦破的抢劫银行案数量有限,因此犯罪分子气焰非常嚣张。

于是,民间创作也火起来了。郑州人独撰的政治笑话满街飞。一则云:有几个穷凶极恶的罪犯在北京聚头,议论说:“要赚钱,下河南。”他们本想从郑州下车捞一把,不料每人都多喝了几盅,一觉睡到武汉。他们迷迷糊糊下了车,刚一出手就被捉。这伙强盗酒醒后说:“我们不该贪杯,要是在郑州,弟兄们咋玩也栽不了!”

另一则政治笑话说:有一个自诩“神手大侠”的抢劫团伙,在深圳市抢劫银行时被抓获,当地一位民警一拍桌子,大声喝斥道:“你睁开眼睛看看这是什么地方?这里是深圳,不是郑州……”

以上种种,都是郑州警方所面临的困境,到了2001年,经过艰苦侦查,终于将张书海团伙缉拿归案,而一直到了2015年,石二群团伙才落入法网。但可惜的是,1994年的“2.20”抢劫银行杀人案一直没有攻破,留下了很大的遗憾。

死罪难逃:郑州12.9特大银行抢劫案侦破纪实
3

而对于两名受害者的家庭,案件始终没有破获,也让他们承受了极大的痛苦。

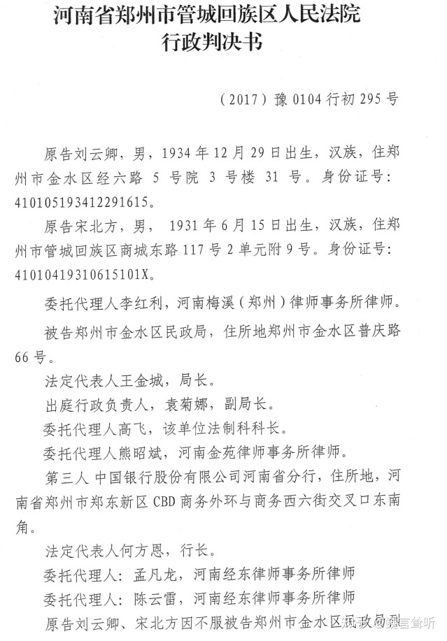
原来,在案发后的第六天,中国银行郑州支行按1980年《革命烈士褒扬条例》依法向郑州市金水区民政局提交了申烈报告,之后中国银行股份有限公司河南省分行于2009年4月30日、2011年11月24日向郑州市金水区民政局申请评烈两次。

然而,虽然中国银行股份有限公司郑州金水支行出具证明材料证明宋亚红下颌缘及胸部的磕碰伤系按报警器动作造成(这也是笔者对现场情况复原的依据之一)。但郑州市公安局刑事案件侦查支队出具了“关于94.2.20案件现场勘查及尸体检验的分析材料”,证明宋亚红下颌缘及胸部的磕碰伤,应为快速下蹲磕碰桌面所造成,快速下蹲有两种可能,一是自我保护,二是有欲按动警报器开关的动作。

结果,因为案件没有侦破,河南省民政厅就以此为理由,不同意认定两人为烈士。其实这也是有情可原的,毕竟案件没破不好确定具体情况,而实际上,即使以后案件破获了,到底两人有没有勇敢的和歹徒搏斗也很难认定。

就这样,关于认定两人是否为烈士的行政诉讼官司一直打到了2017年也没有个结果,实在是让人唏嘘不已。

因此,笔者非常希望郑州警方能够努力一把,尽快侦破“2.20”案,让罪犯得到应有的惩罚,让受害者得以安息!
巍言耸听:沈阳三女被残害,18年来凶手究竟在何处? | 悬案系列009
中国有哪些重大的未解决的悬案?903 / 作者:胖胖龙龙灯 / 帖子ID:115827

中国有哪些重大的未解决的悬案?663 / 作者:胖胖龙龙灯 / 帖子ID:115827

中国有哪些重大的未解决的悬案?816 / 作者:胖胖龙龙灯 / 帖子ID:115827

中国有哪些重大的未解决的悬案?814 / 作者:胖胖龙龙灯 / 帖子ID:115827

中国有哪些重大的未解决的悬案?689 / 作者:胖胖龙龙灯 / 帖子ID:115827

中国有哪些重大的未解决的悬案?468 / 作者:胖胖龙龙灯 / 帖子ID:115827

中国有哪些重大的未解决的悬案?976 / 作者:胖胖龙龙灯 / 帖子ID:115827

中国有哪些重大的未解决的悬案?151 / 作者:胖胖龙龙灯 / 帖子ID:115827

中国有哪些重大的未解决的悬案?198 / 作者:胖胖龙龙灯 / 帖子ID:115827

中国有哪些重大的未解决的悬案?493 / 作者:胖胖龙龙灯 / 帖子ID:115827

回复 显示全部楼层 道具 举报

12
返回列表
00_avatar_middle
您需要登录后才可以回帖 登录 | 注册会员

手机版|UFO中文网

GMT+8, 2025-11-21 00:37

Powered by Discuz! X3.5

© 2001-2025 Discuz! Team.

快速回复 返回顶部 返回列表