找回密码
注册会员
发新帖
41_avatar_middle

286

积分

0

好友

19

主题
online_member 发表于 2023-2-27 21:37:11 | 查看: 298| 回复: 0
原创 Even 图灵基因 2023-02-26 10:11 发表于江苏


Immunity | IFN-γ的组织特异性丰度驱动T细胞对肺癌的应答 ...399 / 作者:一抹笑颜甲 / 帖子ID:114013


撰文:Even
IF=43.474
推荐度:
亮点:
1. 肺淋巴结特异性富集IFN- 诱导抑制Th1样效应Treg细胞
2. 淋巴结微细胞使Treg细胞偏向Th1样,并驱动DC1的抑制
3. DC1(1型常规树突状细胞)的抑制导致CD8+ T细胞功能失调性对肺癌的应答
4. IFN- 的阻断复极化Treg细胞和恢复CTL(细胞毒性T淋巴细胞)对肺癌启动杀伤作用


Immunity | IFN-γ的组织特异性丰度驱动T细胞对肺癌的应答 ...357 / 作者:一抹笑颜甲 / 帖子ID:114013

来自麻省理工学院的Stefani Spranger团队在Immunity上发表了题为 “Tissue-specific abundance of interferon-gamma drives regulatory T cells to restrain DC1-mediated priming of cytotoxic T cells against lung cancer” 的研究论文。局部环境因素影响淋巴结(LNs)中CD8+T细胞启动。1型常规树突状细胞(DC1)表现出mLN(纵隔淋巴结)特异性的失活,无法诱导强大的细胞毒性T细胞反应。通过使用调节性T (Treg)细胞耗竭策略,作者发现在mLN的中,Treg细胞以一种空间协调的方式抑制DC1。

IFN-γ水平的升高促使mLN中Treg细胞分化为TH1样效应Treg细胞。在癌症患者中,Treg细胞Th1极化,而不是CD8+/Treg细胞比值,与检查点阻断免疫治疗不良反应相关。因此,mLN中的IFN-γ使Treg细胞成为TH1样效应Treg细胞,促使它们与DC1密切相互作用,进而抑制细胞毒性T细胞反应。总之,作者阐明肿瘤引流性纵隔淋巴结(mLN)的独特因素如何影响CD8+T细胞对肺癌的反应。


Immunity | IFN-γ的组织特异性丰度驱动T细胞对肺癌的应答 ...528 / 作者:一抹笑颜甲 / 帖子ID:114013

细胞毒性CD8+ T细胞是抗肿瘤免疫所必需的。在肿瘤引流淋巴结(tdLNs)中,CD8+ T细胞在1型常规树突状细胞(DC1)的诱导下获得细胞毒性功能。DC1通过提供三种不同的刺激信号引导初始 T细胞,信号1(抗原)、2(共刺激)和3(细胞因子)表达。活化的CD8+ T细胞的功能能力取决于DC1上信号的丰度、时间和背景。在肺癌中,启动诱导T细胞功能障碍程序,阻止CTL分化,并导致对免疫检查点封锁(ICB)治疗的耐药性。调节性T (Treg)细胞抑制DC成熟并减少抗肿瘤CD8+ T细胞的保护性应答。然而,组织特异性免疫调节机制如何影响抗肿瘤T细胞反应仍然知之甚少。因此,作者试图揭示在T细胞启动过程中导致肿瘤反应性CD8+ T细胞功能失调的肺癌特异性机制。

mLNs中的DC1引导失功能的CD8+ T细胞对抗肺KP肿瘤


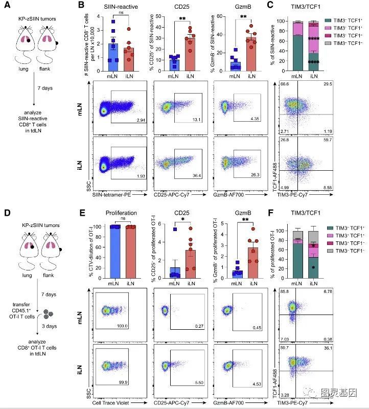
Immunity | IFN-γ的组织特异性丰度驱动T细胞对肺癌的应答 ...449 / 作者:一抹笑颜甲 / 帖子ID:114013

为了研究CTL的启动在肺癌中是如何被抑制的,作者使用KrasG12D Trp53-/-(KP)肺腺癌细胞系展开研究,在肿瘤植入后7天检测mLN和iLN中CD8+ T细胞的激活情况。尽管在两个LNs中都有类似的积累,但mLN中启动的反应T细胞未能表达效应分化标记物CD25和颗粒酶B。在缺乏DC1的Batf3-/-小鼠中,针对肺部和侧腹肿瘤的反应性T细胞活化严重受损。因为DC2也可以启动抗肿瘤的CD8+ T细胞应答,作者比较了DC1和DC2激活CD8+ T细胞的效率。荧光与增殖实验表明,DC1是两种tdLNs中激活肿瘤反应性CD8+ T细胞的主要DC亚群。

肿瘤引流mLN中的DC1信号为高信号1,低信号2和3


Immunity | IFN-γ的组织特异性丰度驱动T细胞对肺癌的应答 ...841 / 作者:一抹笑颜甲 / 帖子ID:114013

树突状细胞以不同的功能状态存在,不同的信号1(抗原)、2(共刺激)和3(细胞因子)表达决定了抗肿瘤免疫的质量,作者假设DC1状态的组织特异性差异介导了不同的启动结果。与iLN相比,mLN中DC1的丰度增加,CD80、CD86和IL-12的表达减少,而CD40的表达没有变化。作者检测了成熟标记物MHC-II和CCR7,两种分子均在mLN的DC1上高表达。结果表明,肿瘤来源的DC1在mLN中高度成熟,提供足够的信号1,但降低了CD80、CD86和IL-12的表达,这是真正的CTL启动所需的。因此,在肿瘤mLN中,CD8+ T细胞的功能失调不是由DC1固有缺陷引起的,而是因为DC外源性、mLN特异性和肿瘤依赖因子抑制了CTL激活。

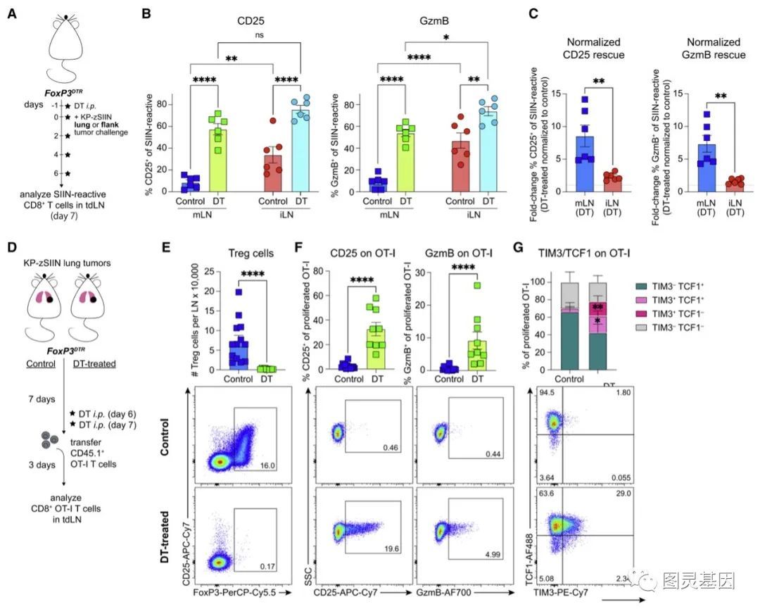
Treg细胞可诱导CD8+ T细胞功能障碍和DC1抑制


Immunity | IFN-γ的组织特异性丰度驱动T细胞对肺癌的应答 ...630 / 作者:一抹笑颜甲 / 帖子ID:114013

作者假设Treg细胞抑制DC1,从而导致mLN中CD8+ T细胞应答功能失调。作者使用FoxP3DTR小鼠来检测组成型Treg细胞缺失对反应性CD8+ T细胞应答的影响。在两个LN中,肿瘤反应性T细胞上CD25和GzmB的表达在Treg细胞缺失时显著增加。在mLN中Treg细胞的抑制作用更严重。Treg瞬态耗尽同样恢复了mLN中的CTL启动。瞬时Treg细胞缺失也导致mLN的DC1上CD80和CD86的表达增加,但IL-12的表达没有增加。因此,Treg细胞在两个LNs中抑制肿瘤反应性T细胞反应和DC1刺激能力;然而,它们对CTL启动的抑制在mLN中更有效。

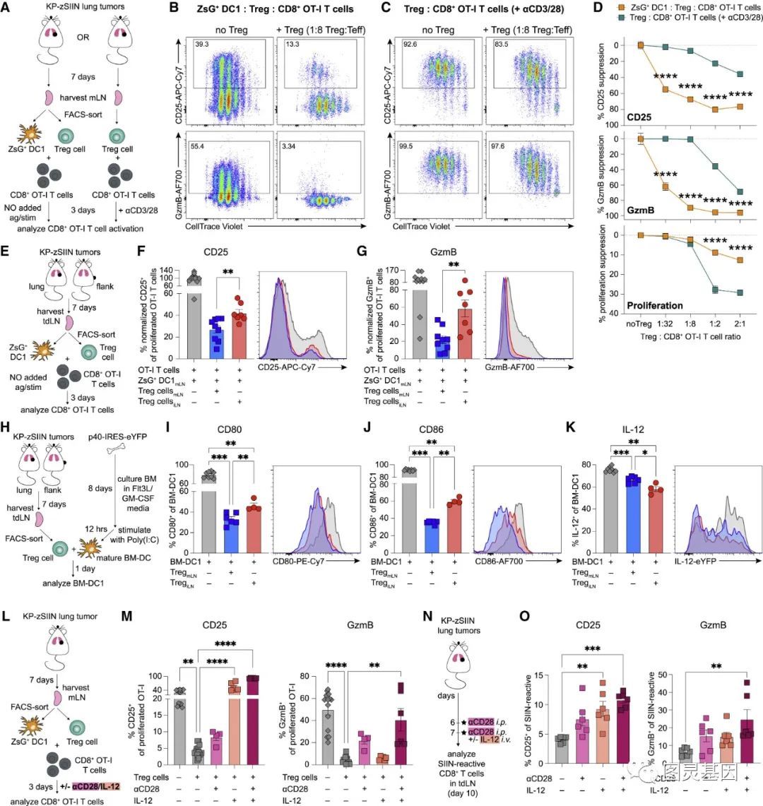
来自肿瘤引流mLN的Treg细胞通过抑制DC源信号2和3来抑制细胞毒性T细胞的启动


Immunity | IFN-γ的组织特异性丰度驱动T细胞对肺癌的应答 ...989 / 作者:一抹笑颜甲 / 帖子ID:114013

由于在mLN中T细胞启动需要DC1(图1),而Treg细胞抑制CTL分化(图3),作者假设mLN Treg细胞通过抑制DC1来抑制CD8+ T细胞启动。在Treg:OT-I T细胞比例较低时,Treg细胞导致OT-I T细胞上CD25和GzmB的表达显著降低,而CD8+ T细胞的增殖仅轻度降低。在DC1缺失的情况下,相同数量的Treg细胞对OT-I T细胞上CD25和GzmB的表达影响最小。与体内结果一致,mLN和iLN Treg细胞均抑制CD8+ T细胞上CD25和GzmB以及DC上CD80和CD86的表达。

作者发现单独添加CD28(信号2)或IL-12(信号3)分别诱导GzmB部分增加和CD25的高表达,而CD28与IL-12联合作用则有协同作用,GzmB和CD25的表达完全恢复。与体外结果一致, aCD28和IL-12联合诱导肿瘤反应性CD8+ T细胞上CD25和GzmB的表达。因此,由于抑制DC1刺激信号的能力增强,肿瘤mLN中的Treg细胞导致CD8+ T细胞启动功能失调。

Treg细胞通过直接与DC1相互作用抑制mLN中CD8+ T细胞的启动


Immunity | IFN-γ的组织特异性丰度驱动T细胞对肺癌的应答 ...601 / 作者:一抹笑颜甲 / 帖子ID:114013

作者分别利用内源性信号、CD45.1和FoxP3标记识别出XCR1+ DC1、肿瘤反应性OT-I T细胞和Treg细胞。与iLN相比,在mLN中,微纳米相关的Treg细胞和DC1细胞彼此更接近,Treg细胞和DC1在空间上的接近是一种微孔特异性效应,因为在微孔之外,Treg:DC1距离增加。mLN和iLN中的微生境大小相似,而且在mLN中微生境中的Treg:DC1比值也没有增加。mLN中Treg细胞抑制增加可能是由于与肿瘤特异性CD8+ T细胞活化相关的Treg细胞和DC1的物理接近所致。

在DC1:Treg:OT-I T细胞体外共培养中, MHC-II阻断完全逆转了Treg细胞的抑制表型,表明MHC-II在DC1上的可接近性对Treg细胞介导的CD8+ T细胞启动抑制至关重要。MHC-II缺失导致DC1体内CD80、CD86和IL12表达增加,表明通过MHC-II依赖的相互作用,Treg细胞介导对DC1的抑制作用。DC1特异性MHC-II缺失导致了mLN中CTL的有效启动。因此,在肺肿瘤中,MHC-II依赖性Treg:DC1相互作用导致DC1抑制和相关的CD8+ T细胞功能障碍。

Th1样Treg细胞在mLN中扩张


Immunity | IFN-γ的组织特异性丰度驱动T细胞对肺癌的应答 ...971 / 作者:一抹笑颜甲 / 帖子ID:114013

作者对从荷瘤小鼠和无瘤小鼠的mLN和iLN中分离出来的Treg细胞进行了scRNA-seq和T细胞受体测序(TCR-seq)。Th1样标志物CXCR3和T-bet在mLN Treg细胞上有差异表达。T-bet、Gata3和RORgt表达的分析证实了Th1的极化。mLN中的Treg细胞获得了富集在一组独特的抑制分子中的Th1样效应表型。DC1缺失的情况下,T-bet+ CXCR3+ Th1样eTreg细胞的频率降低。因此,DC1是mLN中eTreg细胞Th1极化的必要条件。Ifngr1缺失导致T-bet和CXCR3表达均严重降低,与iLN相比,在mLN中IFN- 含量是前者的3.78倍,表明Th1标志物和CD39在Treg细胞上的表达在很大程度上依赖于IFN- 在mLN中的感知。r/>
IFN- 的mLN特异性富集驱动Th1样Treg细胞的诱导以及T细胞对肺癌的应答功能失调



Immunity | IFN-γ的组织特异性丰度驱动T细胞对肺癌的应答 ...625 / 作者:一抹笑颜甲 / 帖子ID:114013

作者测试了IFN- 感知是否可以调节Treg细胞抑制CTL启动的能力,Ifngr1消融Treg细胞导致mLN中CD8+ T细胞CD25表达增加,表明观察到的修复效果是由Treg细胞特异性消融IFNg感知驱动的。IFN- 阻断可导致mLN中OT-I T细胞CD25、GzmB和TIM-3表达增加,但对iLN无影响,强调这种免疫调节具有组织特异性。此外,IFN- 阻断导致mLN和iLN Treg细胞中T-bet表达下降,而Treg细胞总数保持不变。瞬时IFN- 阻断足以挽救CTL启动,并改变mLN的IFN- 丰富环境中的Treg细胞表型。

为了研究IFN依赖的Th1样Treg细胞是否与人类抗肿瘤免疫减弱相关,作者重新分析了来自人类黑色素瘤的肿瘤浸润T细胞的scRNA-seq数据集。IFN应答程序和TBX21或CXCR3转录本的Treg细胞表达与这些患者的ICB耐药密切相关。CD8+/Treg细胞比例与ICB反应无关,提示决定抗肿瘤免疫结果的是Treg细胞的质量而不是数量。结合作者发表的发现,肺癌特异性CD8+ T细胞功能障碍导致ICB耐药,这些数据提示IFN- 依赖的Th1样Treg细胞与人及小鼠的ICB耐药相关。

作者的研究结果发现Th1样 eTreg细胞在肺mLN中抑制了抗肿瘤CTL的激活,并诱导了CD8+ T细胞状态的失调。机制上,mLN中的Treg细胞抑制了驱动CTL分化所需的DC1刺激信号。这种抑制是通过Treg细胞和DC1之间的MHC-II依赖接触介导的,并与mLN特异性Th1样eTreg细胞程序相关。IFN 诱导Th1样 eTreg细胞,在mLN中优先富集。抗体介导的IFN- 阻断可以对抗mLN中自然增加的IFN- 丰度,导致Treg细胞复极化和增强对肺肿瘤的CTL反应。此外,IFN- 诱导的Th1样Treg细胞与癌症患者的ICB耐药性相关。

总之,Th1样eTreg细胞作用于tdLN中的DC1,以阻止对肺肿瘤CTL反应的启动,对耐受性调节机制的了解,会激发新的治疗方法,以破坏癌症的免疫耐受,并增强抗肿瘤免疫。r/><br/>教授介绍


Immunity | IFN-γ的组织特异性丰度驱动T细胞对肺癌的应答 ...26 / 作者:一抹笑颜甲 / 帖子ID:114013

Stefani Spranger,博士,麻省理工学院生物学助理教授。Spranger 实验室专注于肺癌、卵巢癌和胰腺癌和黑色素瘤,旨在了解哪些因素有助于诱导功能性抗肿瘤 T 细胞反应。研究肿瘤细胞内在因素,器官宏观和初始T细胞活化如何影响T细胞反应,并确定整体抗肿瘤反应的命运。研究树突状细胞和T细胞在肿瘤微环境中的效应期之间的相互作用。

参考文献
Zagorulya M, Yim L, Morgan DM, Edwards A, Torres-Mejia E, Momin N, McCreery CV, Zamora IL, Horton BL, Fox JG, Wittrup KD, Love JC, Spranger S. Tissue-specific abundance of interferon-gamma drives regulatory T cells to restrain DC1-mediated priming of cytotoxic T cells against lung cancer. Immunity. 2023 Jan 26:S1074-7613(23)00020-1. doi: 10.1016/j.immuni.2023.01.010.

>>>关于我们<<<
2022年热文TOP10
1、NatRevImmu | 线粒体如何控制调节炎症
2、Science | 靶向蛋白降解途径突破,几乎可用于任何疾病相关蛋白
3、Cell Metab 丨 靶向肿瘤微环境中CD8+T细胞代谢的治疗潜力
4、Nature Cancer | 肿瘤相关成纤维细胞的单细胞分析
5、Annu Rev 丨B细胞在肿瘤微环境中的功能
6、Nature | 线粒体膜形态如何影响CD4+ T细胞分化
7、Nat Immun| 肿瘤浸润巨噬细胞的复杂作用
8、Nat Rev | 巨噬细胞作为癌症治疗的工具和靶点
9、Science | 癌症中的三级淋巴器官结构
10、Cancer Cell | 肿瘤免疫新进展:全基因组筛选发现T细胞耗竭调节因子



Immunity | IFN-γ的组织特异性丰度驱动T细胞对肺癌的应答 ...508 / 作者:一抹笑颜甲 / 帖子ID:114013

图灵基因面向科研工作者推出的 TB-1 数字病理切片扫描仪,自带AI建模和模型解释功能,有望帮助您发现更多细胞和组织空间结构规律。
简单易用,轻松构建原创模型,成本可控,门槛低联系微信号:aipathology       电话:18121496883 (刘女士)

Immunity | IFN-γ的组织特异性丰度驱动T细胞对肺癌的应答 ...842 / 作者:一抹笑颜甲 / 帖子ID:114013
00_avatar_middle
您需要登录后才可以回帖 登录 | 注册会员

手机版|UFO中文网

GMT+8, 2026-4-5 21:52

Powered by Discuz! X3.5

© 2001-2026 Discuz! Team.

快速回复 返回顶部 返回列表