找回密码
注册会员
发新帖
97_avatar_middle

187

积分

0

好友

11

主题
online_member 发表于 2023-2-25 15:58:02 | 查看: 237| 回复: 0
原创 Rana 图灵基因 2023-02-21 10:11 发表于江苏
收录于合集#前沿分子生物学技术


Nat Biotech | 大规模人类T细胞平行敲入工程558 / 作者:小鑫鑫鑫h / 帖子ID:113442

撰文:Rana
IF= 68.164
推荐度:
亮点:
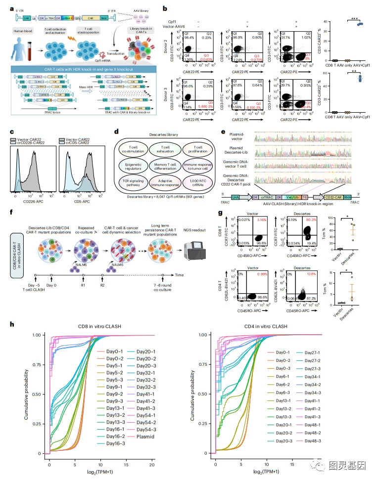
1、 本研究开发了一种能够实现高效、高通量的大规模平行敲入平台。该平台被称为CLASH(CRISPR-based library-scale AAV perturbation with simultaneous HDR knock-in),该平台通过mRNA电穿孔与多功能腺相关病毒(AAV)转导,从而产生一个稳定整合的突变体池,每个突变体都具有靶向基因编辑。
2、 本研究表明,CLASH系统可以通过mRNA+AAV以大规模并行的方式高效地创建基因组敲入,使敲入结构的不同变体(如具有标准化核心组件和可变组件的CARs)成为可能。与现有以DNA为模板的大片段基因敲入相比,CLASH技术的毒性更低、灵活性更高,可以应用于人类T细胞和其他类型细胞,加速细胞疗法的发现与筛选。
3、 本研究将CLASH技术应用于人原代T细胞,并快速生成了CAR-T细胞文库,其中每个候选基因都被稳定地敲入到基因组中靶向的理想位点,通过对其进行筛选富集分析,发现靶向部分基因的crRNA导入可以增强CAR-T的抗肿瘤活性。

Nat Biotech | 大规模人类T细胞平行敲入工程294 / 作者:小鑫鑫鑫h / 帖子ID:113442


2023年1月26日,来自于耶鲁大学陈斯迪(Sidi Chen)团队在Nature Biotechnology杂志发表了题为Massively parallel knock-in engineering of human T cells的文章,描述了该团队最新研发的基因编辑与腺相关病毒库介导密集平行同源重组基因敲入(简称密集平行基因敲入,英文简称CLASH)技术。这项新技术结合了信使核糖核酸(mRNA)与及腺相关病毒(Adeno-Associated Virus,AAV)文库。mRNA编码CRISPR Cpf1/Cas12a剪切酶,而AAV文库编码大量同源重组(HDR)模版投递特定的基因片段或者编辑修饰。CLASH (CRISPR-based library-scale AAV perturbation with simultaneous HDR knock-in)技术使得对细胞进行大规模长链转基因精准敲入变成可能。CLASH比目前常用的以DNA为模版做长链转基因敲入的方法毒性更低,文库量更大且灵活性更高。CLASH原理上能应用于多种人类细胞,使得细胞治疗候选药物的发现与筛选得以加速。


Nat Biotech | 大规模人类T细胞平行敲入工程955 / 作者:小鑫鑫鑫h / 帖子ID:113442

当前FDA已批准多种CAR-T疗法应用于血液系统癌症的治疗,但目前还没有CAR-T细胞疗法被批准应用于实体瘤的治疗。目前,基于T细胞的筛选方法主要依赖于用慢病毒将文库递送到T细胞的基因组, 因此存在插入诱变和翻译沉默的风险。当前精准定点基因敲入主要依赖于以电转Cas9 蛋白-RNA复合物(RNP)和双链或单链DNA (dsDNA/ssDNA)模版。这种编辑方法会产生严重的细胞毒性,通常一次只能做单一的修饰,限制了其在细胞中基因文库敲入的效率和规模。因此想要从多方面提升细胞的功能,开发新型细胞基因修饰技术势在必行。

本文研究人员设计了一种表达三种成分的AAV载体:含有CD22-scFv、跨膜结构域(TM)和信号结构域(4-1BB,CD3z)的抗CD22 CAR构建物;以TRAC第1外显子5’端为靶点的组成型crRNA,以实现敲入;通过Cas12a/Cpf1直接重复序列(DRs)与crTRAC分离的通配符crRNA盒,可以针对任何一组基因测试几乎任意数量的crRNA。在这些组件两侧均存在5’和3’ TRAC HDR臂保证它们可以同时敲入相同的位置。因此CLASH AAV载体在一个环境中提供了三种不同的功能;基因组敲入、货物转基因(CAR)表达和可变靶向诱变。

基于CLASH平台,研究团队设计了一个crRNA阵列文库,并将其称为笛卡尔文库。文库中crRNA靶向T细胞衰竭、表观遗传调控因子、记忆T细胞分化、TCR信号通路等与CAR-T细胞功能相关的目的基因集,经过筛选后最终的笛卡尔文库包含8047个crRNA,针对901个基因,大多数基因均对应8个crRNA。该文库通过HDR与CAR转基因同时敲入,携带crRNA阵列和CAR变体的AAV库嵌入HDR臂,与Cas12a mRNA结合,可以同时产生大量CAR- T细胞变体。


Nat Biotech | 大规模人类T细胞平行敲入工程385 / 作者:小鑫鑫鑫h / 帖子ID:113442

不仅如此,CLASH还可以针对特定的基因,并能够有效地并行生成大量基因敲入,方便研究人员可以选择有前途的细胞治疗候选药物进行验证和下游开发。研究团队利用AAV载体与笛卡尔库两种不同敲入方法对三种独立序列进行长期培养发现,AAV载体CAR-T细胞失去了杀伤能力,而笛卡尔库CAR-T细胞仍具有明显的肿瘤细胞清除能力,表明笛卡尔库中基因组突变体有助于CAR-T细胞的各种表型的转移,随着时间的推移,可以观察到在体外培养过程中对某些向导的选择。

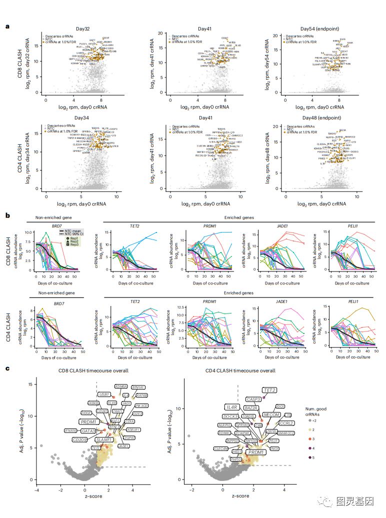
研究人员通过对crRNA水平和基因水平富集分析以确定笛卡尔库中CAR-T中哪些crRNA和基因的扰动会导致CAR-T细胞具有更持久的抗肿瘤功能。根据文库中crRNA的批量分布与1000个ntc进行crRNA富集分析,观察crRNA的分布显示虽然大多数crRNA被耗尽,但有一部分crRNA被高度富集。高度富集的crRNA靶向JADE1、PELI1、CD247、HLA-DPA1、SLAMF1、PHF2、SETD3、IKBKB、PRDM5、TET2、PRDM1等基因,通过多轮筛选鉴定,发现TET2、PRDM1、JADE1、PELI1等基因在每个时间点中均保持较高的丰度,表明在基因水平上富集的遗传扰动的指导水平行为。

此外作者设计了一种包括时间序列、基因靶向、所有NTC和所有实验组的自定义广义线性模型SAMBA,并使用这种方法确定了在CD8+和CD4细胞中显著富集的基因。


Nat Biotech | 大规模人类T细胞平行敲入工程882 / 作者:小鑫鑫鑫h / 帖子ID:113442

为了验证CLASH的应用潜力,研究团队将该技术应用于人原代T细胞,在小鼠白血病模型及实体瘤模型中对不同时间点富集的crRNA和基因使用CD3、CD8和CD4 T细胞进行时间过程的碰撞实验,实现了CAR-T细胞的混合生成以及有利的CAR-T突变的无偏倚筛选。


Nat Biotech | 大规模人类T细胞平行敲入工程390 / 作者:小鑫鑫鑫h / 帖子ID:113442

在筛选过程中,研究团队发现了一种独特的crRNA在CAR-T中产生PRDM1的3号外显子跳跃突变体(Δexon3),并在人原代T细胞中产生了一个被截断的PRDM1蛋白。在共培养体系中,在来自三个独立供体的CAR-T中,Δexon3突变CAR-T细胞与载体细胞相比,在所有E:T比率下对NALM6癌细胞具有显著更高的细胞毒作用。


Nat Biotech | 大规模人类T细胞平行敲入工程475 / 作者:小鑫鑫鑫h / 帖子ID:113442

在小鼠白血病肿瘤模型中,研究团队通过过继转移抗cd22 CAR-Ts进行疗效测试。通过体内成像系统(IVIS)成像跟踪未被转到的CD8 T细胞、载体转导的抗cd22 CD8 CAR-T细胞和Δexon3抗cd22 CD8 CAR-T细胞治疗的白血病动物的肿瘤负担。结果,我们发现Δexon3抗cd22 CAR-T细胞比载体CAR-T细胞表现出明显更强的白血病抑制作用,在T细胞过继转移19天后(肿瘤诱导22天后),载体和Δexon3抗cd22 CAR-T细胞处理小鼠之间的肿瘤负荷存在显著差异。并且在小鼠实体瘤模型实验中发现,Δexon3 CAR-T细胞受体的肿瘤中观察到癌细胞数量较低,CAR-T细胞数量较高,表明Δexon3突变CAR-T细胞在体内更有效,更持久。


Nat Biotech | 大规模人类T细胞平行敲入工程13 / 作者:小鑫鑫鑫h / 帖子ID:113442

研究人员进一步研究了这种独特的PRDM1 Δexon3突变体在CAR-T细胞中由PRDM1-cr1产生的机制。通过一系列遗传、生化和表观遗传实验表明PRDM1中的外显子3跳跃破坏PR结构域,导致组蛋白H4结合的丢失。PRDM1 Δexon3由PRDM1-cr1产生的CAR-T细胞具有增强的记忆表型,减少T细胞衰竭,增加细胞增殖,并能够在持续抗原暴露下保持较长时间的效应功能,从而在多种癌症模型中具有更高的体内疗效。


Nat Biotech | 大规模人类T细胞平行敲入工程605 / 作者:小鑫鑫鑫h / 帖子ID:113442

作者表示,虽然目前的研究主要集中在具有定义库的CAR环境中的人类T细胞,但CLASH不受一个库的限制,可以适应其他大小的各种库。可以将CLASH扩展到其他规模的文库,包括全基因组文库。除了crRNA库外,使用AAV文库的突变或变异产生的位置也可以根据设计定制。在未来,CLASH可以应用于各种不同的环境,在细胞治疗中设计其他形式的转基因。通过改变AAV结构、库设计和选择方案,CLASH技术可以应用于许多其他细胞类型,包括其他免疫细胞、干细胞、其他原代细胞或有价值的细胞系和或来自其他物种的细胞。

教授介绍


Nat Biotech | 大规模人类T细胞平行敲入工程811 / 作者:小鑫鑫鑫h / 帖子ID:113442

陈斯迪博士于2015年加入耶鲁大学,当前为癌症系统生物学和免疫工程陈斯迪实验室负责人。实验室专注于癌症免疫学,遗传学和系统生物学研究。团队通过开发和利用各种现代工具,包括体内基因编辑和肿瘤建模、全基因组和聚焦 CRISPR 筛选、免疫工程、高密度和高维基因操作以及系统级分析来研究癌症进展,转移,免疫治疗,表观遗传等。实验室当前研究方向:
1、开发MAEGI和其他新型基于病毒的免疫基因疗法
2、系统级癌症免疫学和免疫治疗
3、免疫工程和嵌合抗原受体 T 细胞 (CAR-T)
4、精准癌症建模和体内CRISPR筛选,以绘制功能性癌症驱动因素
5、生物技术新技术的开发
6、癌症免疫学、免疫工程和免疫治疗免疫学的其他持续发展方向

参考文献
Dai X, Park JJ, Du Y, et al. Massively parallel knock-in engineering of human T cells.Nat Biotechnol. 2023;10.1038/s41587-022-01639-x. doi:10.1038/s41587-022-01639-x

>>>关于我们<<<
2022年热文TOP10
1、NatRevImmu | 线粒体如何控制调节炎症
2、Science | 靶向蛋白降解途径突破,几乎可用于任何疾病相关蛋白
3、Cell Metab 丨 靶向肿瘤微环境中CD8+T细胞代谢的治疗潜力
4、Nature Cancer | 肿瘤相关成纤维细胞的单细胞分析
5、Annu Rev 丨B细胞在肿瘤微环境中的功能
6、Nature | 线粒体膜形态如何影响CD4+ T细胞分化
7、Nat Immun| 肿瘤浸润巨噬细胞的复杂作用
8、Nat Rev | 巨噬细胞作为癌症治疗的工具和靶点
9、Science | 癌症中的三级淋巴器官结构
10、Cancer Cell | 肿瘤免疫新进展:全基因组筛选发现T细胞耗竭调节因子



Nat Biotech | 大规模人类T细胞平行敲入工程441 / 作者:小鑫鑫鑫h / 帖子ID:113442

图灵基因面向科研工作者推出的 TB-1 数字病理切片扫描仪,自带AI建模和模型解释功能,有望帮助您发现更多细胞和组织空间结构规律。
简单易用,轻松构建原创模型,成本可控,门槛低联系微信号:aipathology       电话:18121496883 (刘女士)

Nat Biotech | 大规模人类T细胞平行敲入工程964 / 作者:小鑫鑫鑫h / 帖子ID:113442
00_avatar_middle
您需要登录后才可以回帖 登录 | 注册会员

手机版|UFO中文网

GMT+8, 2026-4-5 21:52

Powered by Discuz! X3.5

© 2001-2026 Discuz! Team.

快速回复 返回顶部 返回列表