找回密码
注册会员
发新帖
96_avatar_middle

223

积分

0

好友

14

主题
online_member 发表于 2023-1-28 13:09:52 | 查看: 283| 回复: 0
原创 图灵基因 图灵基因 2023-01-28 10:11
收录于合集#前沿分子生物学机制


Gen Bio | 新方法研究人群DNA甲基化差异, 效果远超 ...223 / 作者:苏无鸢 / 帖子ID:107929


Gen Bio | 新方法研究人群DNA甲基化差异, 效果远超 ...982 / 作者:苏无鸢 / 帖子ID:107929


在表观基因组学领域的研究中,贝勒医学院(BCM)的科学家们首次通过一种称为目标捕获亚硫酸氢盐测序的新方法,证明了在人群水平上研究DNA甲基化系统性差异的可行性。根据一项新研究的作者所说,使用Illumina的甲基化平台仍然无法检测到个体之间的这些差异,该平台在过去十年中一直是全人群DNA甲基化研究的主要工具。

该研究的作者指出:“EWAS(表观基因组全关联研究)领域几乎完全依赖于Illumina阵列,其设计没有考虑DNA甲基化的个体间差异,通常针对的是显示很少的CpG。”。

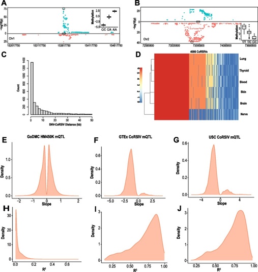
使用他们的新方法,BCM研究人员评估了来自NIH基因-组织表达(GTEx)计划的188名捐赠者的组织中,人类基因组中4086个被称为CoRSIVs(系统性个体间变异的相关区域)的CpG岛甲基化差异。人类甲基化数量性状位点(mQTL)——可能影响CpG岛DNA甲基化模式的遗传变异——进行大规模评估的结果发表在《Genome Biology》杂志上的一篇题为“Systemic interindividual epigenetic variation in humans is associated with transposable elements and under strong genetic control”的文章中。这一发现有助于阐明表观遗传差异如何影响疾病。


Gen Bio | 新方法研究人群DNA甲基化差异, 效果远超 ...726 / 作者:苏无鸢 / 帖子ID:107929

“就好像在过去10年里进行了一次大规模、非常昂贵的捕鱼探险,但每个人都在错误的地方捕鱼。我们希望我们开发的新工具将加速理解疾病的表观遗传因果关系的进展。”贝勒USDA/ARS儿童营养研究中心儿科营养学教授、该研究的共同高级作者Robert Waterland博士说。


Gen Bio | 新方法研究人群DNA甲基化差异, 效果远超 ...180 / 作者:苏无鸢 / 帖子ID:107929

CoRSIVs可以在从血液中分离的DNA中检测,并且不能反映个体之间细胞组成的差异。它们与多种表型和疾病有关,如甲状腺功能、认知、腭裂、精神分裂症、儿童肥胖和自闭症谱系障碍。Waterland的团队早些时候对10名CoRSIV患者进行了筛查。


Gen Bio | 新方法研究人群DNA甲基化差异, 效果远超 ...48 / 作者:苏无鸢 / 帖子ID:107929

Waterland说:“三年前,我们报道了人类基因组中近10000个这样的区域,并提出研究这些区域可能是揭示疾病表观遗传原因的一种新方法。”


Gen Bio | 新方法研究人群DNA甲基化差异, 效果远超 ...223 / 作者:苏无鸢 / 帖子ID:107929

在这项新的研究中,该团队在一个更大的群体中评估了CoRSIV,以表征个体间遗传、表观遗传和转录变异之间的关联,以期了解CoRSIV的DNA甲基化是如何受遗传影响的。迄今为止,已经发表了200多项关于人类mQTL的研究,几乎所有研究都使用了Illumina的甲基化阵列。


Gen Bio | 新方法研究人群DNA甲基化差异, 效果远超 ...342 / 作者:苏无鸢 / 帖子ID:107929

作者指出:“除了验证CoRSIV作为系统性表观遗传变异,评估与基因表达的相关性,并表征与转座因子的相关性外,我们还发现CoRSIV表现出比先前观察到的更强的mQTL。由于个体间变异不仅对mQTL检测至关重要,而且对表观遗传流行病学也至关重要,因此我们的结果对EWAS领域具有重要意义。”

在过去的20年里,全基因组关联研究(GWAS)已经确定了反映一系列表型和疾病的遗传变异。然而,迄今为止发现的DNA变异仍然不能解释大多数人类疾病和表型。这激发了人们对表观基因组的兴趣,因为表观遗传差异构成了发育过程中与基因组相关的另一层稳定分子信息。表观基因组决定了特定细胞中基因组的哪些区域被打开或关闭。

“很多人都知道每个人都有一个独特的DNA序列或基因组。鲜为人知的是,身体中的每个细胞都有一种独特的分子个体,称为表观基因组。”Waterland说,“人与人之间的表观遗传差异会影响他们患病的风险。”

在过去的十年里,超过1000项已发表的EWAS研究已经在寻找表观遗传修饰(如DNA甲基化)与疾病之间的联系。这项新的BCM研究表明,这些研究中的主力工具——illumina的甲基化平台,用于评估整个基因组中数十万个CpG位点——可能并不适合群体水平的表观遗传学。

Waterland的团队专注于CpG位点,其中DNA甲基化在个体之间有显著差异,但在每个人的不同组织中是一致的(CoRSIV)。他们推断,这些位点对人群水平的研究最有用,因为从血液样本中分离出来的DNA可以用来评估内部器官疾病的表观遗传原因。研究人员随后将CoRSIV的甲基化与之前进行的最大EWAS研究中检测到的甲基化进行了比较。

Waterland实验室的数据分析师、该研究的第一作者Chathura Gunasekara博士说:“我们的发现有点令人震惊。与之前包括33000人的最有力的研究相比,我们针对CoRSIV的小得多的研究发现了72倍多的mQTL。”

该团队发现,在商用阵列上评估的近95%的CpG位点在个体之间没有显示出明显的甲基化差异,因此无法检测到mQTL。Illumina甲基化平台评估了人类基因组中CpG位点的一个稳定子集。这就为每个位点带来了一个量化值,简化了多个研究和人群之间的数据共享和集成。然而,在群体表观遗传学的背景下,这是一个主要的缺点,因为包括的大多数CpG在个体之间没有显示出明显的差异,这个参数称为群体方差。

BCM分子与细胞生物学副教授、该研究的共同高级作者Cristian Coarfa博士说:“群体方差不仅对mQTL检测至关重要,而且对检测DNA甲基化与疾病风险之间的关联也至关重要。与该领域一直在做的事情相比,我们预计专注于CoRSIV将使表观基因组范围的关联研究强大70倍左右。”

作者认为,提高CoRSIV的覆盖范围将提高Illumina阵列在群体表观遗传学研究中的效用。

>>>关于我们<<<
2022年热文TOP10
1、NatRevImmu | 线粒体如何控制调节炎症
2、Science | 靶向蛋白降解途径突破,几乎可用于任何疾病相关蛋白
3、Cell Metab 丨 靶向肿瘤微环境中CD8+T细胞代谢的治疗潜力
4、Nature Cancer | 肿瘤相关成纤维细胞的单细胞分析
5、Annu Rev 丨B细胞在肿瘤微环境中的功能
6、Nature | 线粒体膜形态如何影响CD4+ T细胞分化
7、Nat Immun| 肿瘤浸润巨噬细胞的复杂作用
8、Nat Rev | 巨噬细胞作为癌症治疗的工具和靶点
9、Science | 癌症中的三级淋巴器官结构
10、Cancer Cell | 肿瘤免疫新进展:全基因组筛选发现T细胞耗竭调节因子



Gen Bio | 新方法研究人群DNA甲基化差异, 效果远超 ...574 / 作者:苏无鸢 / 帖子ID:107929

图灵基因面向科研工作者推出的 TB-1 数字病理切片扫描仪,自带AI建模和模型解释功能,有望帮助您发现更多细胞和组织空间结构规律。
简单易用,轻松构建原创模型,成本可控,门槛低联系微信号:aipathology       电话:18121496883 (刘女士)

Gen Bio | 新方法研究人群DNA甲基化差异, 效果远超 ...187 / 作者:苏无鸢 / 帖子ID:107929
00_avatar_middle
您需要登录后才可以回帖 登录 | 注册会员

手机版|UFO中文网

GMT+8, 2026-4-6 02:14

Powered by Discuz! X3.5

© 2001-2026 Discuz! Team.

快速回复 返回顶部 返回列表