找回密码
注册会员
发新帖
23_avatar_middle

197

积分

0

好友

11

主题
online_member 发表于 2023-1-25 21:40:14 | 查看: 267| 回复: 0
大家好,今天要和大家分享的是2021年12月发表的一篇文章:“CD8+TCell-Based Molecular Classification With Heterogeneous Immunogenomic Landscapesand Clinical Significance of Clear Cell Renal Cell Carcinoma”。 肿瘤微环境(TME)在肿瘤生物学和免疫治疗领域有着重要的影响。在这项研究中,作者基于多组学数据对免疫基因组进行分析,探讨了CD8+T细胞相关分子亚型的临床价值和肿瘤异质性。首先,作者通过WGCNA和无监督聚类分析在TCGA数据集中发现了两个不同的ccRCC分子亚型(C1和C2),并在E-MTAB1980队列中进行了验证。其中C1亚型中CD8+T细胞耗竭标记物表达水平升高,免疫浸润水平升高,存在免疫逃逸机制,提示预后不良。C2亚型中CD8+T细胞效应标记物表达水平升高,存在低频率的9p21.3缺失和高频率的PBRM1突变,提示预后良好。随后,在CheckMate025队列中,作者还检测了该分型对抗PD-1疗效的影响,结果显示C2亚型对ICB治疗的反应高于C1亚型。综上所述,此研究确定了ccRCC中两个CD8+T细胞相关的分子亚型,并为评估CD8+T细胞的潜在功能提供了新的见解。
发表杂志:Front Immunol.

影响因子:7.6


这是以单个肿瘤中的某种细胞,找相关的基因,从而进行后续的分析,比如分子分型,单基因单肿瘤分析或者单基因泛癌分析等,这种思路我们之前也解读过一篇。以此类推,我们也可以通过这个方法寻找与巨噬细胞或者其他免疫细胞密切相关的基因/基因集。此思路可重复,欢迎咨询。
8分+ 单基因干湿结合,非常规思路,值得学习

研究背景
在全球范围内,肾细胞癌(RCC)是泌尿生殖系统的第三大恶性肿瘤,透明细胞肾细胞癌(ccRCC)是肾细胞癌最常见的组织学亚型(约占70%)。虽然肾切除术是控制局限性ccRCC的一个很好的治疗选择,但近30%的患者在接受肾切除术后出现复发或远处转移。虽然针对PD-1/PD-L1和CTLA-4的免疫检查点阻断(ICB)疗法已经彻底改变了RCC的治疗手段。然而,有研究报道部分RCC患者对ICB治疗反应率较低。因此,迫切需要寻找新的标志物来预测ccRCC的预后和ICB治疗效果。

流程图

7.6分纯生信,又是一个可重复可变化的套路!215 / 作者:凑热闹好玩岳 / 帖子ID:107445

数据收集及处理
①从TCGA和cBioportal数据库下载ccRCC和正常组织样本的转录组测序数据和临床数据。
②从ArrayExpress网站下载E-MTAB-1980队列的基因表达谱和临床信息。
③从文献中收集接受Nivolumab(抗PD-1)治疗的ccRCC患者的CM-025队列的标准化转录组和临床数据。
④从InnateDB网站获得7399个免疫相关基因。
⑤比较TCGA队列中ccRCC(n=539)和正常组织(n=72)之间的mRNA表达水平,获得了5640个差异表达基因(DEGs),其中3726个上调,1914个下调。
⑥将免疫相关基因与DEGs相交获得免疫相关差异表达基因(IRDEGs)。
CD8+T细胞相关基因模块的鉴定
①从xCell网站下载肿瘤微环境中总共64种免疫和非免疫细胞类型,通过Cox回归和Kaplan-Meier分析识别与预后相关的免疫和基质细胞类型。
②在TCGA-ccRCC数据集中对IRDEGs进行加权基因相关网络分析(WGCNA)。
结果:
下图A:CD8+T细胞的Kaplan-Meier分析结果。
下图B:IRDEG的聚类树状图。颜色强度与CD8+T细胞的丰度呈正相关。在生存状态方面,红色表示死亡,白色代表存活。
下图C-D:分别显示对各种软阈值能力的无标度拟合指数和平均连通性的分析。
下图E:模块特征基因的聚类,红线显示切割高度(0.25)。
下图F:基于相异性度量(1-TOM)聚类的稳健IRDEG的树状图。
下图G:模块特征基因与ccRCC临床特征相关性的热图。
下图H:与棕色模块中CD8+T细胞丰度相关的模块特征基因散点图。

7.6分纯生信,又是一个可重复可变化的套路!761 / 作者:凑热闹好玩岳 / 帖子ID:107445

CD8+T细胞的潜在生物学功能

下图A:CD8+T细胞相关基因的GO/KEGG富集分析结果。
下图B:GSVA分析结果显示,低CD8+T细胞浸润组与代谢途径以及WNT信号通路和TGF-β信号通路有关。
下图C-D:高CD8+T细胞浸润组和低CD8+T细胞浸润组之间免疫相关特征的差异。其中高CD8+T细胞浸润组的关键免疫检查点基因的表达水平升高。
下图E:高CD8+T细胞浸润组和低CD8+T细胞浸润组中免疫抑制细胞的丰度。

7.6分纯生信,又是一个可重复可变化的套路!803 / 作者:凑热闹好玩岳 / 帖子ID:107445

CD8+T细胞分型及预后
①通过Kaplan-Meier和单变量Cox回归分析从棕色模块中选择基因进行无监督聚类分析。
②评估TCGA队列中分子亚型的预后价值。
结果:
下图A:Kaplan-Meier分析显示,C1患者的预后明显低于C2患者。
下图B:确定最佳聚类数。
下图C:研究两个亚型之间的基因表达差异。
下图D:C1亚型与更高的组织学分级、T阶段、N状态、M阶段和分期相关。
下图E-F:COX回归结果显示,分型是ccRCC总生存期的独立预后因素。
下图G:用于5年OS预测的决策曲线分析(DCA)表明,分子亚型更能精准预测预后。
下图H:揭示分子亚型、ClearCode34分类和临床特征之间的相关性的桑基图。

7.6分纯生信,又是一个可重复可变化的套路!204 / 作者:凑热闹好玩岳 / 帖子ID:107445

下表:TCGA队列中ccRCC患者的临床病理学特征。

7.6分纯生信,又是一个可重复可变化的套路!44 / 作者:凑热闹好玩岳 / 帖子ID:107445

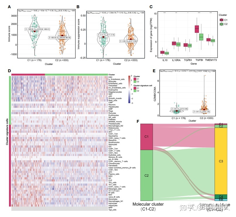
外在免疫逃逸机制
下图A-B:显示两个分子亚型之间的免疫评分(A)和免疫抑制评分(B)的差异。其中C1亚型具有较高的免疫浸润和免疫抑制评分。
下图C:TMEM173(STING)、IL10、IL10RA、TGFB3和TGFBI在分子亚型之间的表达差异。
下图D:肿瘤微环境中分子亚型与免疫细胞和非免疫细胞的关系,其中C1亚型的免疫细胞浸润程度更高。
下图E:GZMB/CD8A比率(抗肿瘤免疫功效的标志)在C2亚型中显著更高。
下图F:使用桑基图揭示分子亚型与免疫亚型之间的相关性。其中C1亚型-免疫C3亚型占75.0%,C2亚型-免疫C3亚型占92.3%(p<0.001)。

7.6分纯生信,又是一个可重复可变化的套路!94 / 作者:凑热闹好玩岳 / 帖子ID:107445

内在免疫逃逸机制
①从cBioportal网站下载体细胞突变和拷贝数改变(CNA)数据。
②检索包括肿瘤突变负荷(TMB)、新抗原负荷、同源重组缺陷(HRD)、CTA评分和肿瘤内异质性(ITH)在内的免疫相关特征。
结果:
下图:比较两个亚型之间的肿瘤免疫原性特征:TMB(A)、新抗原负荷(B)、HRD(C)、CTA评分(D)、ITH(E)和MHC(G)。其中C1亚型显示出较高的TMB、新抗原负荷、HRD、CTA评分和ITH。

7.6分纯生信,又是一个可重复可变化的套路!519 / 作者:凑热闹好玩岳 / 帖子ID:107445

验证CM-025队列中的分型
①在CM-025队列中,执行与TCGA和E-MTAB-1980队列相同的步骤验证分型。
结果:
下图A:两个分子亚型之间驱动基因突变、拷贝数改变(CNA)的分布。
下图B-D:验证CM-025队列中CD8+T细胞相关基因识别和分子亚型的一致性。
下图E:C2亚型对ICB治疗的反应高于C1亚型。

7.6分纯生信,又是一个可重复可变化的套路!0 / 作者:凑热闹好玩岳 / 帖子ID:107445

基因分类系统的构建和验证
下图A:采用NTP算法生成PIE分类系统(ccRCC预后和ICB治疗效果)。
下图B:使用PIE分类方法预测TCGA、E-MTAB-1980和CM-025队列中的分型与基于CNMF算法的分型具有高度的一致性。

7.6分纯生信,又是一个可重复可变化的套路!210 / 作者:凑热闹好玩岳 / 帖子ID:107445

小结:
在这项研究中,作者对CD8+T细胞相关分子亚型进行生物信息学分型以鉴定CD8+T细胞在ccRCC中的潜在生物学功能。首先,作者通过差异表达分析和WGCNA识别ccRCC中CD8+T细胞相关的模块。随后进行无监督聚类分析确定了两个不同的CD8+T细胞相关分子亚型,并证明这两种亚型具有不同的基因组改变和临床预后价值。最后,作者构建了一个基因分类系统,评估ccRCC中CD8+T细胞的异质表型,以预测ccRCC患者的预后并指导ICB临床治疗。
00_avatar_middle
您需要登录后才可以回帖 登录 | 注册会员

手机版|UFO中文网

GMT+8, 2026-4-6 02:14

Powered by Discuz! X3.5

© 2001-2026 Discuz! Team.

快速回复 返回顶部 返回列表