找回密码
注册会员
发新帖
58_avatar_middle

257

积分

0

好友

15

主题
online_member 发表于 2023-1-25 08:13:21 | 查看: 304| 回复: 0
原创 Valentina 图灵基因 2023-01-24 16:20 发表于江苏
收录于合集#前沿分子生物学机制


Mol Can | 根据5mC/m6A多组学EME打分预测肝癌进展和 ...302 / 作者:张瘦身 / 帖子ID:107280

撰文:Valentina
IF=41.444
推荐度:
亮点:
1. 本研究结果表明,HCC可能是由5mC表观遗传机制与m6A表转录组机制的独特协同组合导致的,它们的相互作用定义了治疗反应和药物基因组景观。
2.本研究开发了EME评分系统以反映HCC中5mC/m6A修饰状态,这可以极大地优化风险分层,并准确预测HCC患者对主流疗法(TACE和索拉非尼)和免疫疗法以及超进展的反应。
3.这项工作确定了有希望的新药物干预策略(五种CTRP衍生化合物(紫杉醇、奥司汀D、葫芦素I、GSK461364和SB-743921)和六种PRISM衍生化合物(诺氟沙星、LY2606368、米托蒽醌、沃拉塞丁、奈维托拉克和西罗莫司)),用于高EME的HCC患者,且新发现的EME可能为测试HCC实验药物提供了机会。


Mol Can | 根据5mC/m6A多组学EME打分预测肝癌进展和 ...926 / 作者:张瘦身 / 帖子ID:107280

近日,深圳大学总医院巩鹏教授等人在Molecular Cancer杂志上发表了名为Crosstalk between 5-methylcytosine and N6-methyladenosine machinery defnes disease progression, therapeutic response and pharmacogenomic landscape in hepatocellular carcinoma的研究文章。在这篇文章中,研究者在跨基因组、基因组、表观遗传和其他多组学水平上对5mC和m6A调节器间的串扰进行泛癌基因组分析。研究者开发了EME评分系统,该系统能够大大优化风险分层,准确预测HCC患者的临床结局和进展。最后,研究者确定了具有高EME的HCC患者的潜在治疗化合物和药物靶点(TUBB1和P2RY4)。


Mol Can | 根据5mC/m6A多组学EME打分预测肝癌进展和 ...722 / 作者:张瘦身 / 帖子ID:107280

肝癌(其中90%为肝细胞癌(HCC))是全球第七大常见癌症。尽管有前景广阔的治疗选择,但由于复发和转移的高风险,HCC的预后仍然黯淡,晚期HCC的5年生存率不超过12%。由于HCC的危险因素和发病机制的广泛异质性,建立的预测和预测策略仍然有限。5mC是真核生物中最常见的DNA修饰类型,m6A是真核生物中最丰富的mRNA修饰形式,5mC和m6A修改已被证明会影响许多基本生物学过程,包括HCC。本研究旨在确定肝癌中5mC和m6A的相互作用,并开发反映5mC和m6A修饰水平的表观遗传和表转录模块特征基因(EME),以确定临床结果、治疗反应和药物基因组景观。

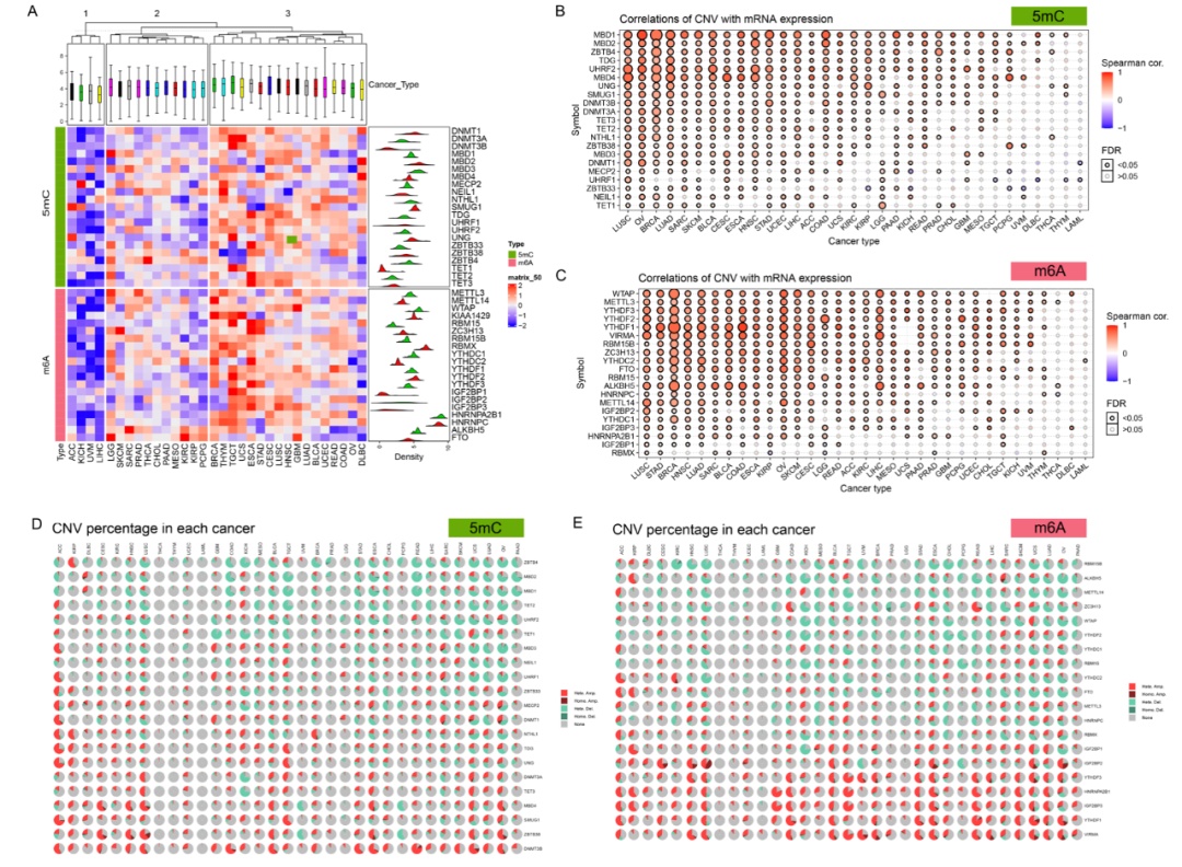
跨泛癌的5mC和m6A调节器之间串扰的多组学分析。


Mol Can | 根据5mC/m6A多组学EME打分预测肝癌进展和 ...29 / 作者:张瘦身 / 帖子ID:107280

Mol Can | 根据5mC/m6A多组学EME打分预测肝癌进展和 ...631 / 作者:张瘦身 / 帖子ID:107280

研究收集了21个和20个基因,它们作为5mC表观遗传和m6A表转录组机制的调节因子。对33种癌症类型的两种调节因子的全基因组组学数据进行了分析。5mC和m6A调节器在33种不同类型中表现出相似的遗传变化,发现两种调节器类别之间存在显著的遗传变化。令人感兴趣的是,这两种调节器类别在不同癌症类型中表现出相似的甲基化水平,其不同的甲基化状态与生存结果相关。研究观察到,药物敏感性与大多数5mC和m6A调节因子mRNA表达之间的显著相关性。

肝癌中5mC和m6A调节器之间的串扰情况。


Mol Can | 根据5mC/m6A多组学EME打分预测肝癌进展和 ...589 / 作者:张瘦身 / 帖子ID:107280

几乎所有的5mC和m6A调节因子在HCC中都比正常组织显著上调。5mC和m6A调节因子的基因突变在HCC中并不常见。关于CNV特征,大多数5mC和m6A调节器显示出普遍的拷贝数扩增或缺失。上述分析揭示了肝癌中5mC和m6A调节因子的转录组学和基因组特征。进一步的研究表明,5mC和m6A调节器频繁相互作用。

用于反映HCC中5mC/m6A修饰状态的EME评分系统的开发。


Mol Can | 根据5mC/m6A多组学EME打分预测肝癌进展和 ...950 / 作者:张瘦身 / 帖子ID:107280

Mol Can | 根据5mC/m6A多组学EME打分预测肝癌进展和 ...456 / 作者:张瘦身 / 帖子ID:107280

Mol Can | 根据5mC/m6A多组学EME打分预测肝癌进展和 ...187 / 作者:张瘦身 / 帖子ID:107280

为了确定HCC中5mC和m6A修饰所涉及的中枢调节器,研究使用WGCNA来选择表现出显著高相关性的中枢5mC/m6A调节器,这可以通过它们的串扰来解释。功能富集分析证明了中枢5mC/m6A调节器在表观遗传和表转录过程中的关键作用。研究开发了EME评分系统,通过计算中枢5mC/m6A调节器的总体表达水平来反映5mC表观遗传和m6A表转录修饰水平。根据EME的最佳截止值(0.004),TCGA-LIHC队列被分为高和低EME子集。t-SNE突出了由中枢5mC/m6A调节器定义的两个亚群的独特转录谱。

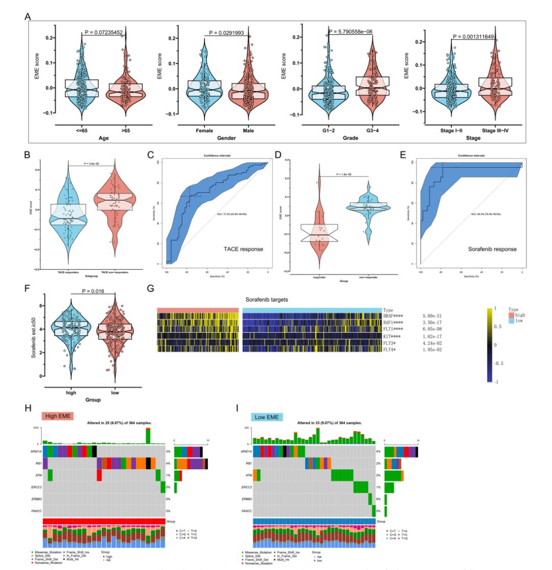
单个HCC患者风险分层和OS结局的EME评分系统。


Mol Can | 根据5mC/m6A多组学EME打分预测肝癌进展和 ...888 / 作者:张瘦身 / 帖子ID:107280

高和低EME HCC患者的临床结果差异显著。与低EME的OS相比,高EME患者的OS更短。ROC曲线中,1年、3年和5年AUC值分别为0.71、0.63和0.64,表明评分系统表现良好,具有良好的预测能力。为了进一步证实EME的稳健性和优越性,研究根据年龄、性别、级别、分期、T分期和HBV感染进行了亚组分析。在所有亚组中,高EME患者的OS比低EME患者短。为了量化单个HCC患者的风险评估,研究者生成了一个将EME与临床病理参数(年龄和阶段)相结合的个性化评分诺模图,用于预测1、3和5年OS概率。基于校准曲线,诺模图显示出与理想模型相比的优异性能。

EME评分系统在预测HCC进展中的出色表现。


Mol Can | 根据5mC/m6A多组学EME打分预测肝癌进展和 ...793 / 作者:张瘦身 / 帖子ID:107280

研究发现,低EME患者具有显著的生存优势,EME能够预测DSS和PFS时间。为了验证EME的预测值,研究者招募了LIRI-JP和GSE15654独立队列。高EME患者的OS显著改善;此外,EME对OS表现出优异的预测能力。

EME评分系统准确预测对主流疗法(TACE和索拉非尼)的反应。


Mol Can | 根据5mC/m6A多组学EME打分预测肝癌进展和 ...332 / 作者:张瘦身 / 帖子ID:107280

除手术切除外,治疗HCC的主流疗法主要包括TACE和索拉非尼。研究者评估了EME评分系统预测TACE和索拉非尼反应的能力。在GSE104580队列中,TACE无应答者的EME高于TACE应答者。生成ROC曲线以反映预测准确性,EME显示出0.722的高AUC值,这意味着评分系统在预测TACE反应方面具有优异的性能。研究发现索拉非尼无应答者的EME评分高于索拉非尼应答者,AUC值为0.894,表明EME在预测索拉非尼的反应方面具有良好的准确性。

5mC和m6A调节因子协同削弱HCC细胞的凋亡并促进其增殖。


Mol Can | 根据5mC/m6A多组学EME打分预测肝癌进展和 ...99 / 作者:张瘦身 / 帖子ID:107280

研究者重点研究了5mC调节器DNMT1和m6A调节器METTL3对HCC细胞凋亡和增殖的协同作用。TUNEL染色显示,HCC细胞中的si-DNMT1或si-METTL3增强了HCC细胞的凋亡水平。DNMT1和METTL3的同时抑制协同增强HCC细胞的凋亡。si-DNMT1或si-METTL3减轻了HepG2和Huh-7细胞的增殖能力,当DNMT1和METTL3同时受到抑制时,观察到了协同效应。上述证据表明,5mC和m6A调节因子协同削弱了HCC细胞的凋亡并促进了其增殖。

5mC和m6A调节剂协同增强HCC中DNA损伤修复和细胞周期进展。


Mol Can | 根据5mC/m6A多组学EME打分预测肝癌进展和 ...276 / 作者:张瘦身 / 帖子ID:107280

研究发现DNA损伤修复、细胞周期相关途径(G2M检查点、有丝分裂纺锤体、E2F、P53、MYC、PI3K-Akt-mTOR信号、TGF-β信号等)在高EME患者中表现出强烈的激活,这意味着5mC和m6A调节剂对DNA损伤修复和细胞周期进展的协同作用。研究通过流式细胞术检测了DNMT1和METTL3敲除对细胞周期的影响。与单独敲除DNMT1或METTL3相比,研究者发现DNMT1和METTL3的同时抑制协同诱导HCC细胞中的G2/M细胞周期阻滞。

5mC和m6A调节剂协同加速HCC细胞的迁移、侵袭和EMT。


Mol Can | 根据5mC/m6A多组学EME打分预测肝癌进展和 ...80 / 作者:张瘦身 / 帖子ID:107280

进一步分析表明,EME与EMT过程呈正相关。DNMT1和METTL3的同时抑制协同减弱了HCC细胞中的迁移和侵袭。此外,DNMT1和METTL3的同时抑制协同降低了HepG2和Huh-7细胞中β-catenin的表达,并增强了E-cadherin的表达,这意味着EMT过程的失活。总之,5mC和m6A调节剂可能协同加速HCC转移。

EME评分系统与HCC潜在的外在和内在免疫逃逸机制的相关性。


Mol Can | 根据5mC/m6A多组学EME打分预测肝癌进展和 ...676 / 作者:张瘦身 / 帖子ID:107280

共有21个HCC scRNA样本参与了研究,细胞被分类为9个主要细胞谱系。研究者发现,5mC/m6A调节剂几乎在所有免疫和非免疫细胞谱系中表达。EME与大多数免疫细胞类型的渗透水平显著相关,这意味着广泛的5mC和m6A修饰。此外,大多数MHC分子和免疫检查点以及免疫调节剂(趋化因子、受体、MHC和免疫刺激因子)与EME呈正相关。EME与CD8+T细胞耗竭标记物(CD276、TIGIT、LAG3、CD27、CXCL9、IDO1等)呈正相关。si-DNMT1和si-METTL3都减轻了HepG2和Huh-7细胞中PD-L1的表达。总之,EME评分系统与HCC的外在和内在免疫逃逸机制显著相关。

EME评分系统准确预测HCC的免疫治疗反应和超进展。


Mol Can | 根据5mC/m6A多组学EME打分预测肝癌进展和 ...517 / 作者:张瘦身 / 帖子ID:107280

高EME亚群的大多数免疫治疗预测基因特征的富集分数高于低EME亚组,这在LIRI-JP队列中得到证实。此外,研究者发现,EME与大多数免疫疗法预测的基因特征呈正相关。高EME亚群具有较高的免疫抑制致癌途径和EGFR配体富集分数。在高EME亚组中观察到较高的TIDE,TIDE与EME呈正相关,这意味着低EME患者更有可能对免疫疗法产生反应。在TCGA-LIHC和ICGC队列中,免疫治疗无应答者的EME高于应答者。在抗CTLA4和抗PD1免疫治疗队列(GSE91061)中,EME预测免疫治疗应答的有效性也得到验证。与高EME子集相比,低EME子集表现出更高的完全应答(CR)/部分应答(PR)比例(24%对15%),对抗CTLA4或抗PD1治疗完全应答的患者表现出最低的EME。这些结果表明,EME评分系统能够反映患者对免疫疗法的敏感性。

肝癌基因组改变与EME的相关性以及高EME HCC患者潜在治疗化合物和药物靶点的鉴定。


Mol Can | 根据5mC/m6A多组学EME打分预测肝癌进展和 ...911 / 作者:张瘦身 / 帖子ID:107280

研究者观察到高EME亚群具有较高水平的免疫原性指标(非整倍体评分、CTA评分、HRD评分和肿瘤内异质性。与高EME亚组相比,GISTIC评分和CNV频率更高在低EME子集被发现。低EME子集显示FGA、FGG和FGL水平高于高EME子集。这意味着高5mC/m6A修改可能有助于降低HCC中的拷贝数增益/丢失频率。

通过评估高和低EME亚组之间的药物反应差异,筛选该亚组中AUC较低的化合物。因此五种CTRP衍生化合物(紫杉醇、奥司汀D、葫芦素I、GSK461364和SB-743921)和六种PRISM衍生化合物(诺氟沙星、LY2606368、米托蒽醌、沃拉塞丁、奈维托拉克和西罗莫司)通过EME和AUC值之间的Spearman相关分析确定(p值<0.05,Spearman r<0.3)。研究者计算了Spearman的药物靶标蛋白水平与EME的相关性。通过对可药用焦油的CERES评分和EME进行相关性分析,基于先前确定的HCC药物靶点,最终确定了两个药物靶点,包括TUB1和P2RY4。

作者总结道:我们的工作揭示了5mC表观遗传和m6A表转录组机制之间的相互作用可能有助于理解HCC发病机制和进展。反映5mC和m6A修饰水平的EME评分系统可以准确预测HCC患者的临床结果和治疗反应(TACE、索拉非尼和免疫疗法),从而帮助临床医生设计个性化的治疗计划。此外,我们还确定了预后不良的高EME患者的潜在治疗化合物和药物靶点(TUB1和P2RY4)。总之,我们的研究扩展了5mC和m6A修饰之间串扰的知识,并提供了治疗HCC的新策略。

教授介绍


Mol Can | 根据5mC/m6A多组学EME打分预测肝癌进展和 ...799 / 作者:张瘦身 / 帖子ID:107280

巩鹏,医学博士、教授、主任医师、博士研究生导师。深圳大学总医院副院长,普通外科主任。主要研究方向为甲状腺、乳腺疾病的流行病学及治疗;胆道、胰腺肿瘤的分子生物学研究及治疗;干细胞与肝切除肝损害、干细胞与肝脏肿瘤;梗阻性黄疸脏器损害的机理及防治等。

参考文献
Tian, Y., Xiao, H., Yang, Y. et al. Crosstalk between 5-methylcytosine and N6-methyladenosine machinery defines disease progression, therapeutic response and pharmacogenomic landscape in hepatocellular carcinoma. Mol Cancer 22, 5 (2023).

>>>关于我们<<<

2022年热文TOP10
1、NatRevImmu | 线粒体如何控制调节炎症
2、Science | 靶向蛋白降解途径突破,几乎可用于任何疾病相关蛋白
3、Cell Metab 丨 靶向肿瘤微环境中CD8+T细胞代谢的治疗潜力
4、Nature Cancer | 肿瘤相关成纤维细胞的单细胞分析
5、Annu Rev 丨B细胞在肿瘤微环境中的功能
6、Nature | 线粒体膜形态如何影响CD4+ T细胞分化
7、Nat Immun| 肿瘤浸润巨噬细胞的复杂作用
8、Nat Rev | 巨噬细胞作为癌症治疗的工具和靶点
9、Science | 癌症中的三级淋巴器官结构
10、Cancer Cell | 肿瘤免疫新进展:全基因组筛选发现T细胞耗竭调节因子


Mol Can | 根据5mC/m6A多组学EME打分预测肝癌进展和 ...147 / 作者:张瘦身 / 帖子ID:107280

图灵基因面向科研工作者推出的 TB-1 数字病理切片扫描仪,自带AI建模和模型解释功能,有望帮助您发现更多细胞和组织空间结构规律。
简单易用,轻松构建原创模型,成本可控,门槛低联系微信号:aipathology       电话:18121496883 (刘女士)

Mol Can | 根据5mC/m6A多组学EME打分预测肝癌进展和 ...766 / 作者:张瘦身 / 帖子ID:107280
00_avatar_middle
您需要登录后才可以回帖 登录 | 注册会员

手机版|UFO中文网

GMT+8, 2026-4-6 03:47

Powered by Discuz! X3.5

© 2001-2026 Discuz! Team.

快速回复 返回顶部 返回列表