找回密码
注册会员
发新帖
58_avatar_middle

238

积分

0

好友

17

主题
online_member 发表于 2023-1-1 15:58:22 | 查看: 235| 回复: 0
减过肥的人都知道要想减肥成功就要多动腿、管住嘴,与此同时也会发现管住嘴实在是太难了。这背后是什么原因导致的呢?来自哥伦比亚大学和霍华德·休斯医学研究所的Charles S. Zuker团队的研究可能为大家解开这个疑惑。
该团队早在2020年发现糖可以通过肠道与大脑连接,从而激发机体对糖的摄取,而人工甜味剂虽然可以骗过舌头,但却无法激活这条肠-脑轴去满足大脑对食物的渴望。在今年该团队进一步发现脂肪也能通过特定的肠-脑轴激活大脑,进一步解释了为什么当长期过量摄取高糖高脂肪的食物会让机体上瘾,而阻断这一肠-脑轴则可能为减肥和某些代谢性疾病提供新的治疗思路,该项研究成果以题为“Gut-Brain Circuits for Fat Preference”于2022年9月7日发表在《Nature》上。
众所周知,无论是发达国家还是发展中国家都经历了高糖高脂肪加工食品消费的大量增长时代,高糖高脂肪的摄入与营养不良的增加有关,包括大量与代谢紊乱相关的疾病以及营养过剩。糖和脂肪都是必需的营养素,因此动物已经进化出可探测和响应糖与脂肪刺激的味觉信号传导途径,进而导致食欲和消化行为。之前的研究显示,缺乏甜味剂受体的小鼠仍然可以对糖产生强烈的行为偏好(糖偏好),提示机体还存在其他信号传导途径以驱动机体对糖的偏好。本文研究者2020年证明,糖偏好是由独立于味觉系统的肠-脑轴介导的。 此外,还证明了人工甜味剂尽管能够激活糖的味觉受体,但不能激活能感知糖的肠-脑轴通路,因此不会产生糖偏好。这些发现揭示了消化后肠道糖敏感道路,肠-脑轴驱动机体对糖的偏好。
本文的科学问题集中在脂肪偏好上。同样证明了脂肪和糖一样,利用肠-脑轴来驱动脂肪的消耗。并且进一步剖析了肠道受体的性质和神经元如何介导的脂肪偏好。

  • 脂肪偏好的发展
为了探索脂肪激活大脑的方式,研究团队首先让两组小鼠分别摄取人工甜味剂和脂肪溶液。刚开始小鼠对这两种溶液都很喜欢,甚至会更倾向于有人工甜味剂,但很快小鼠出现了脂肪偏好。在48小时后,小鼠几乎只摄入脂肪,而不摄入人工甜味剂,表明这种偏好不依赖于卡路里。使用敲除TRPM5(介导味觉受体传导的通道蛋白)的小鼠进行实验,发现并且这种脂肪偏好不依赖于味觉系统。(图1)

《Nature》:重磅揭示”减肥难”背后的分子生物学机制298 / 作者:123458133 / 帖子ID:100500

图1 脂肪偏好的发展

二、脂肪偏好通过肠-脑轴发生
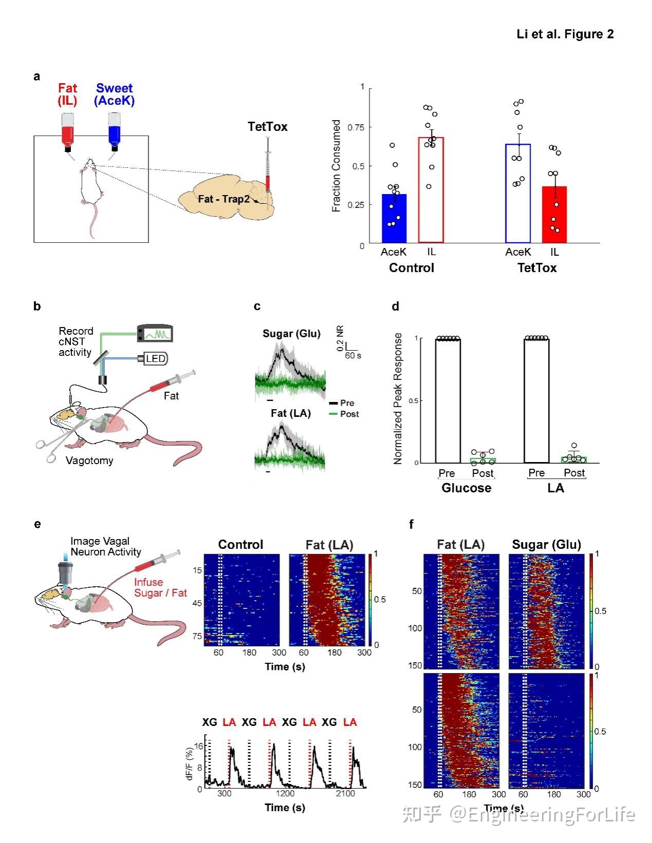
对于动物来说,要发展出脂肪偏好,它必须区分2种不同的刺激。研究团队推断如果可以找到对脂肪摄入有选择性的脑神经细胞群,那么就可能解释这种脂肪偏好以及对脂肪“上瘾”的具体生物学机制。研究人员最终找到了这种不依赖于味觉的脂肪偏好其在小鼠大脑中被脂肪激活的神经元,它们是位于脑干的孤束核尾部(caudal nucleus of the solitary tract, cNST)。当研究人员阻断这些神经元时,小鼠对脂肪的偏好也丧失了。(图2)

《Nature》:重磅揭示”减肥难”背后的分子生物学机制831 / 作者:123458133 / 帖子ID:100500

图2.脂肪偏好可由肠-脑轴介导

三、脂肪和糖可激活迷走神经的神经元
那么是肠道是如何将脂肪信号传递至大脑的呢?该团队在此前的糖偏好的研究中发现,一簇在肠道和大脑之间的迷走神经可以将糖的信号传递给大脑。因此,在本研究中他们也切断了迷走神经,发现cNST神经元无法被激活,因此说明是迷走神经连接了肠道与大脑。(图3)

《Nature》:重磅揭示”减肥难”背后的分子生物学机制65 / 作者:123458133 / 帖子ID:100500

图3. 营养物质参与肠-迷走神经cck介导的信号传导

四、肠道中糖和脂肪的传导信号通路
那么糖/营养信号是如何从肠道传递到迷走神经细胞的呢?研究人员鉴定出2条介导脂肪偏好的平行通路,一条通路是依赖于缩胆囊素(CCK)信号,能被所有营养物质(糖、脂肪和氨基酸)激活,是另一条不依赖于CCK的通路只能被脂肪激活的Trpa1(transient receptor potential ankyrin 1)通路,而阻断上述2条通路的任意一条均可抑制对机体对脂肪的偏好。(图4)(图5)

《Nature》:重磅揭示”减肥难”背后的分子生物学机制671 / 作者:123458133 / 帖子ID:100500

图4. VIP迷走神经元介导糖/营养偏好

《Nature》:重磅揭示”减肥难”背后的分子生物学机制298 / 作者:123458133 / 帖子ID:100500

图5. TRPA1迷走神经元介导脂肪特异性偏好

五、肠道中糖和脂肪的感受器
此前,研究团队发现钠-葡萄糖连接转运体-1 (SGLT1)作为肠道受体识别葡萄糖,并将信号传递到大脑。本研究发现SGLT1不影响脂肪刺激的信号输入,而GPR40和GPR120是脂肪信号通过肠-脑轴传输信号的必要受体。(图6)

《Nature》:重磅揭示”减肥难”背后的分子生物学机制954 / 作者:123458133 / 帖子ID:100500

图6. 肠GPR40和GPR120脂肪受体激活肠-脑轴

本研究团队详细阐述了机体对糖和脂肪“喜欢”和“渴求”的区别,喜欢甜食和脂肪是味觉系统激活的结果。而渴求甜食和脂肪是肠-脑轴信号传导的结果。回到文章的开头,我们会发现大多数时候我们无法克制自己对糖和脂肪的“上瘾”,其背后可能是介导“糖偏好”和“脂肪偏好”的肠-脑轴信号导致的。而这一发现有助于帮助减肥和相关疾病(如糖尿病和心血管疾病等)的治疗。
全文连接:
00_avatar_middle
您需要登录后才可以回帖 登录 | 注册会员

手机版|UFO中文网

GMT+8, 2026-4-6 03:46

Powered by Discuz! X3.5

© 2001-2026 Discuz! Team.

快速回复 返回顶部 返回列表